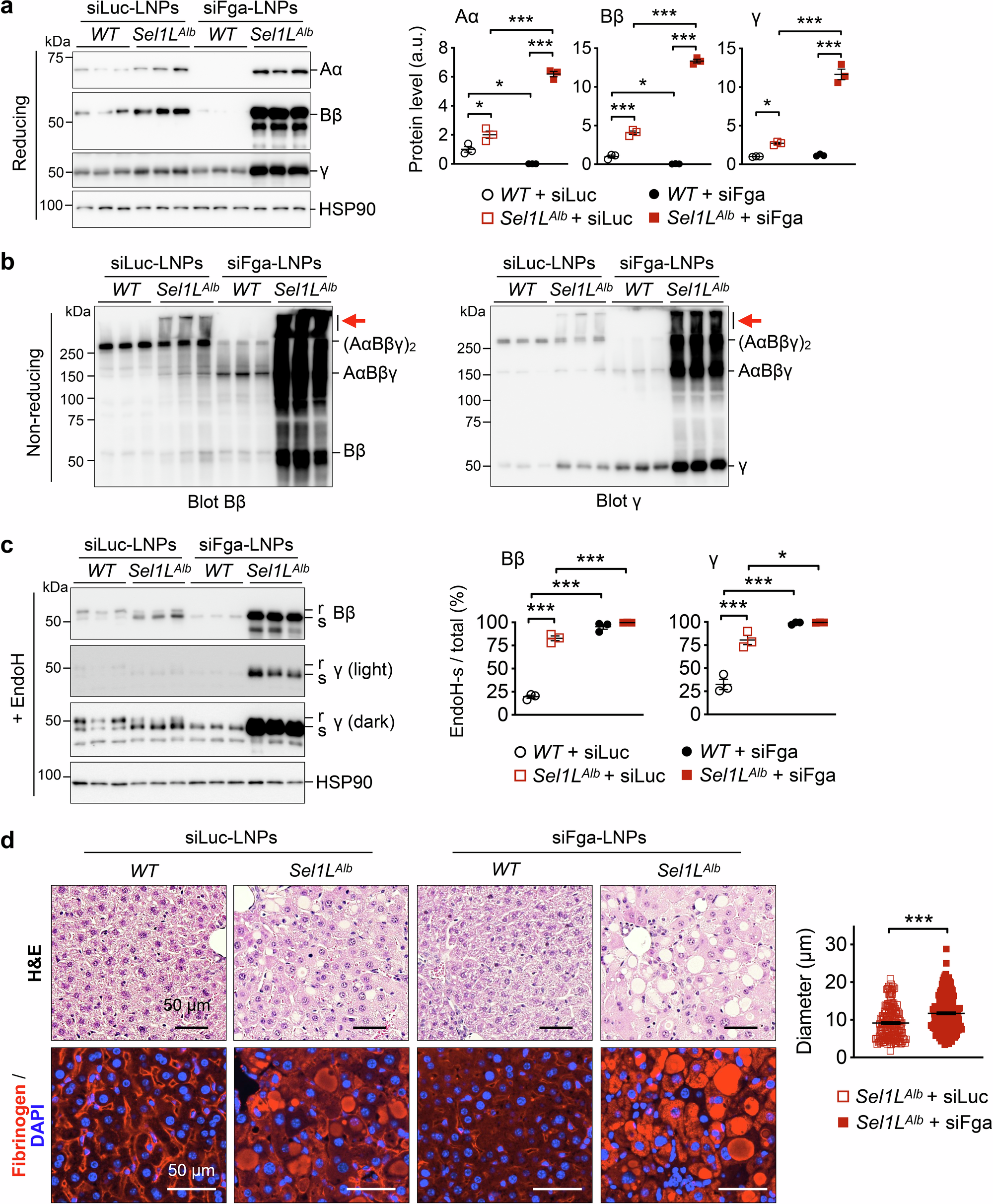
Fig. 8: Assembly of fibrinogen complex prevents SEL1L-HRD1 ERAD of individual chains.
From: Regulation of hepatic inclusions and fibrinogen biogenesis by SEL1L-HRD1 ERAD

8-week-old WT and Sel1LAlb littermates were injected intravenously with lipid nanoparticle (LNP)-encapsulated small interfering RNA against fibrinogen Aα chain (siFga) or luciferase (siLuc) for control. 11 days after injection, mice were examined for: (a) reducing Western blot analysis of liver samples with quantitation normalized to HSP90 shown on the right; (b) non-reducing SDS-PAGE and Western blot analysis using the same liver lysates shown in a; (c) Western blot analysis of liver lysates treated with EndoH, with the percentages of EndoH-sensitive Bβ and γ chains shown on the right; and (d) H&E and fibrinogen staining of liver sections, with the size of inclusion bodies in H&E-stained Sel1LAlb samples quantitated on the right. N = 3. In (d), 12 to 16 images taken from 3 mice per cohort were analyzed. Values, mean ± SEM. *, p < 0.05; ***, p < 0.001 by two-way ANOVA with Tukey multiple comparison test in (a) and (c), and by student’s t test in d. Source data are provided as a Source Data file.