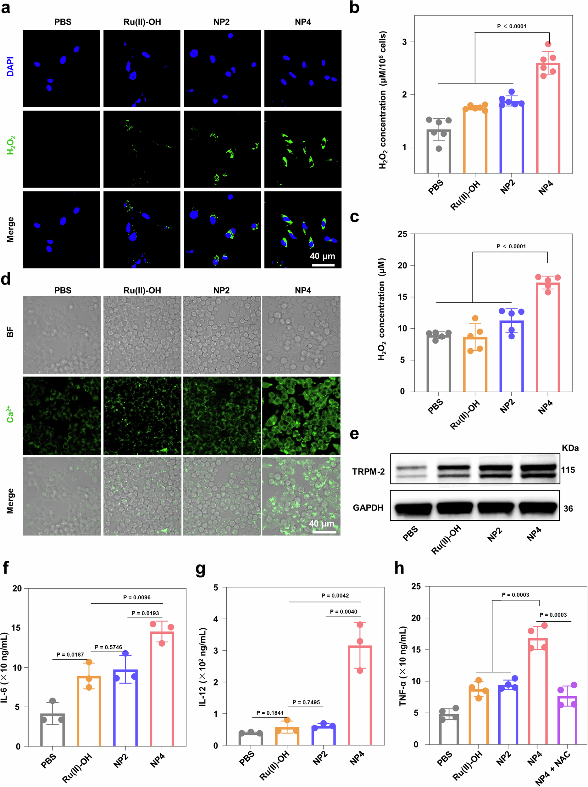
Fig. 6: The macrophage activation by NP4.

a Representative CLSM images of 143B cells under 1% O2 conditions treated with of Ru(II)-OH, NP2, and NP4 (10 μM Ru) for 6 h and stained with the ROS GreenTM H2O2 Probe (green, H2O2) and DAPI (blue, nucleus). b H2O2 concentration inside the cancer cells upon various treatments (PBS, Ru(II)-OH, NP2, and NP4 (10 μM Ru)), n = 6 independent experiments. c H2O2 concentration in cancer cell supernatants upon various treatments (PBS, Ru(II)-OH, NP2, and NP4 (10 μM Ru)), n = 5 independent experiments. d Representative CLSM images of RAW264.7 macrophage in a 1% O2 atmosphere treated with of Ru(II)-OH, NP2, and NP4 (10 μM Ru) for 6 h and stained with the Calcium ionization probe Fluo-4 AM (green, Ca2+). e Western blot analysis for the expression of TRPM2 proteins in RAW264.7 macrophage cells treated with PBS, Ru(II)-OH, NP2, and NP4 for 12 h. Concentration of IL-6 (f), IL-12 (g), and TNF-α (h) in RAW264.7 macrophage supernatants determined by ELISA assay upon various treatments (PBS, Ru(II)-OH, NP2, NP4, or NP4 + NAC (10 μM Ru)). For (f, g) n = 3 independent experiments, for (h) n = 4 independent experiments. Data are presented as mean ± SD. Statistical significance between every two groups was calculated by T-test, the statistical test used was two-sided.