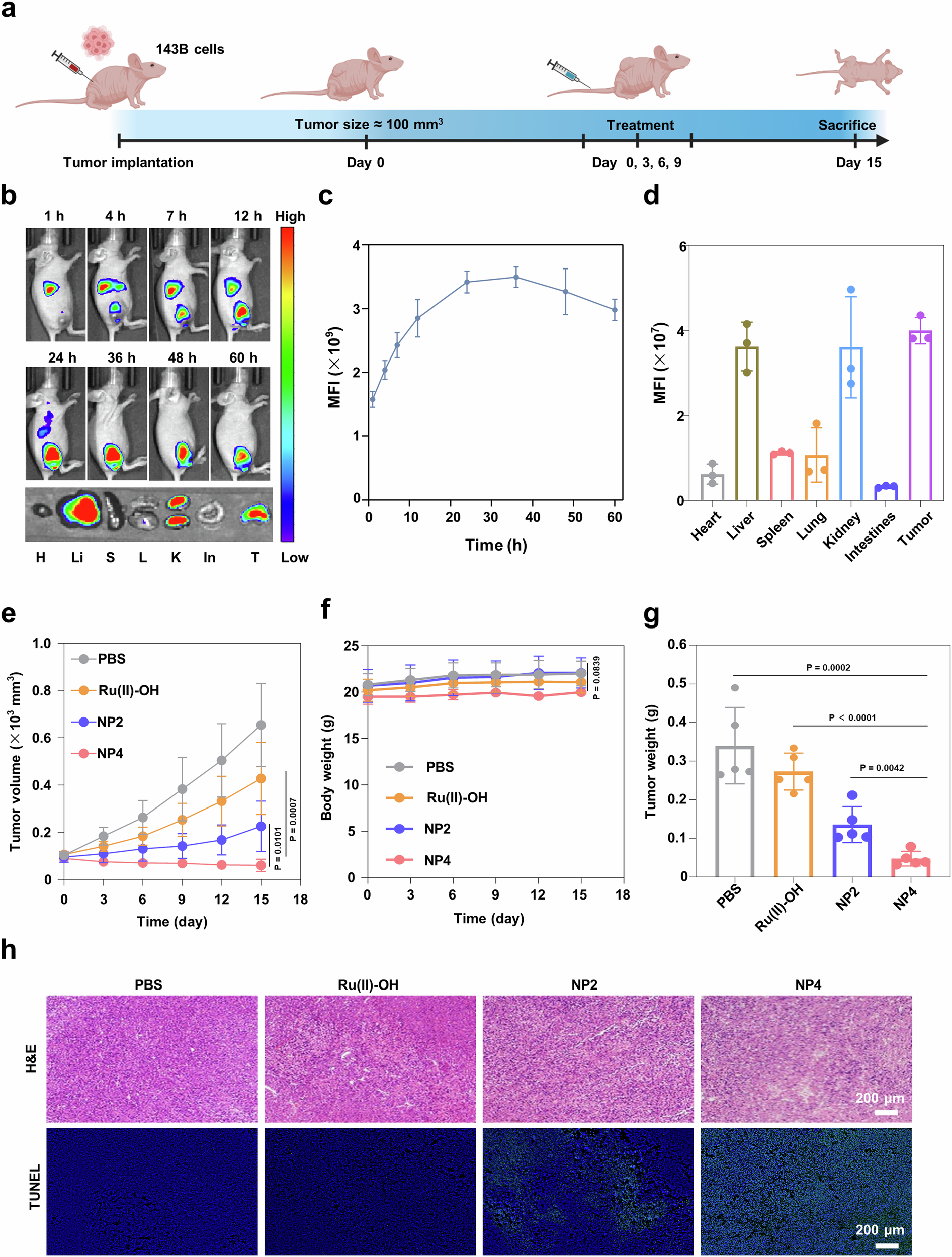
Fig. 9: Evaluation of the therapeutic properties of Ru(II)-OH, NP2, or NP4 (2 mg Ru/kg) upon intravenous injection in the tail vein of 143B tumor bearing mouse model.

a Schematic treatment schedule. b) Time-dependent imaging of the animal model upon injection of NP4-Cy7.5 (H heart, Li liver, S spleen, L lung, K kidney, In intestine, T tumor). c Quantification from (b) (n = 3 mice). d Biodistribution inside the animal model 60 h after the injection of NP4-Cy7.5 (n = 3 mice). e Tumor growth inhibition curves upon treatment (n = 5 mice). f Body weight upon treatment (n = 5 mice). g Tumor weight upon treatment (n = 5 mice). h Hematoxylin and eosin (H&E) and TUNEL staining of tumor tissues. Data are presented as mean ± SD. Statistical significance between every two groups was calculated by T-test, the statistical test used was two-sided. Figure 9a Created with BioRender.com released under a Creative Commons Attribution-NonCommercial-NoDerivs 4.0 International license.