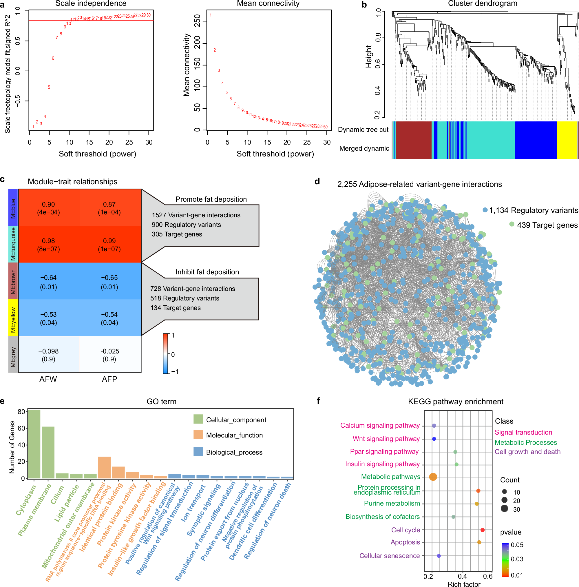
Fig. 4: Weighted gene coexpression network analysis (WGCNA) and functional enrichment analysis.

a Scale independence (left) and mean connectivity (right) analysis for choosing the soft threshold in establishing the WGCNA network. b Gene clustering and identification of gene modules using WGCNA. c Heatmap illustrating the relationships between gene modules and traits. The module–trait relationships were assessed by calculating the Pearson correlation coefficients (r) between the module eigengenes and trait data (AFW and AFP). P values were calculated based on the Pearson correlation test, reflecting the statistical significance of the correlations. d Network diagram of adipose–related variant–gene interactions. e Gene Ontology (GO) term enrichment analysis for target genes. f Kyoto Encyclopedia of Genes and Genomes (KEGG) pathway enrichment analysis of target genes, providing insight into biological pathways. KEGG pathway enrichment analysis was performed using a two-sided Fisher’s exact test. Multiple comparisons were adjusted using the Benjamini-Hochberg (BH) method to control the false discovery rate (FDR). Source data are provided as a Source Data file.