Fig. 2: Characterization of main cell types in developing human lung tissue.
From: High-parametric protein maps reveal the spatial organization in early-developing human lung

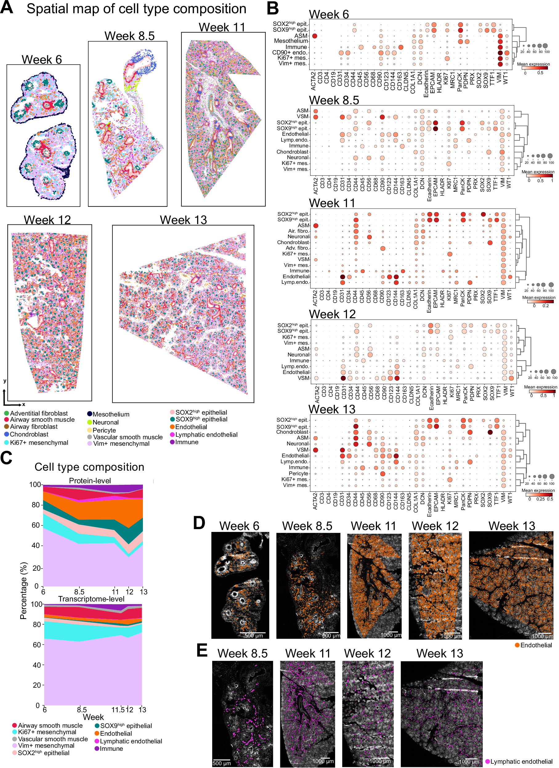
A Spatial scatterplots illustrating the cell type composition across each week. Each dot represents a single-cell colored according to its annotated cell type after clustering of segmented imaging data from tissue regions shown in Supplementary Fig. 4A. Cell type color assignments are displayed at the bottom. B Dot plots displaying the average marker expression levels within each cell type cluster depicted in the selected tissue regions in panel (A). Circle size indicates the percentage of cells expressing the marker in each cluster. Dark red color indicates high and white color indicates low expression. ASM airway smooth muscle, VSM vascular smooth muscle, Adv. fibro adventitial fibroblast, Air. fibro airway fibroblast, Lymp. endo lymphatic endothelial. C Percentage of main cell types identified in the present multiplexed protein imaging dataset and a previously reported single-cell transcriptomics dataset27. Cell type color assignments are displayed at the bottom. Source data for this figure is provided within the Source Data file. D Endothelial cluster (orange) in each developmental week overlaid on DAPI channel images. Images represent a single donor for each developmental week. Scale bars correspond to 500 μm for week 6 and 8.5, and 1000 μm for week 11, 12 and 13. E Lymphatic endothelial cluster (pink) in developmental weeks 8.5, 11, 12 and 13 overlaid on DAPI channel images. Images represent a single donor for each developmental week. Scale bars correspond to 500 μm for week 6 and 8.5, and 1000 μm for week 11, 12 and 13.