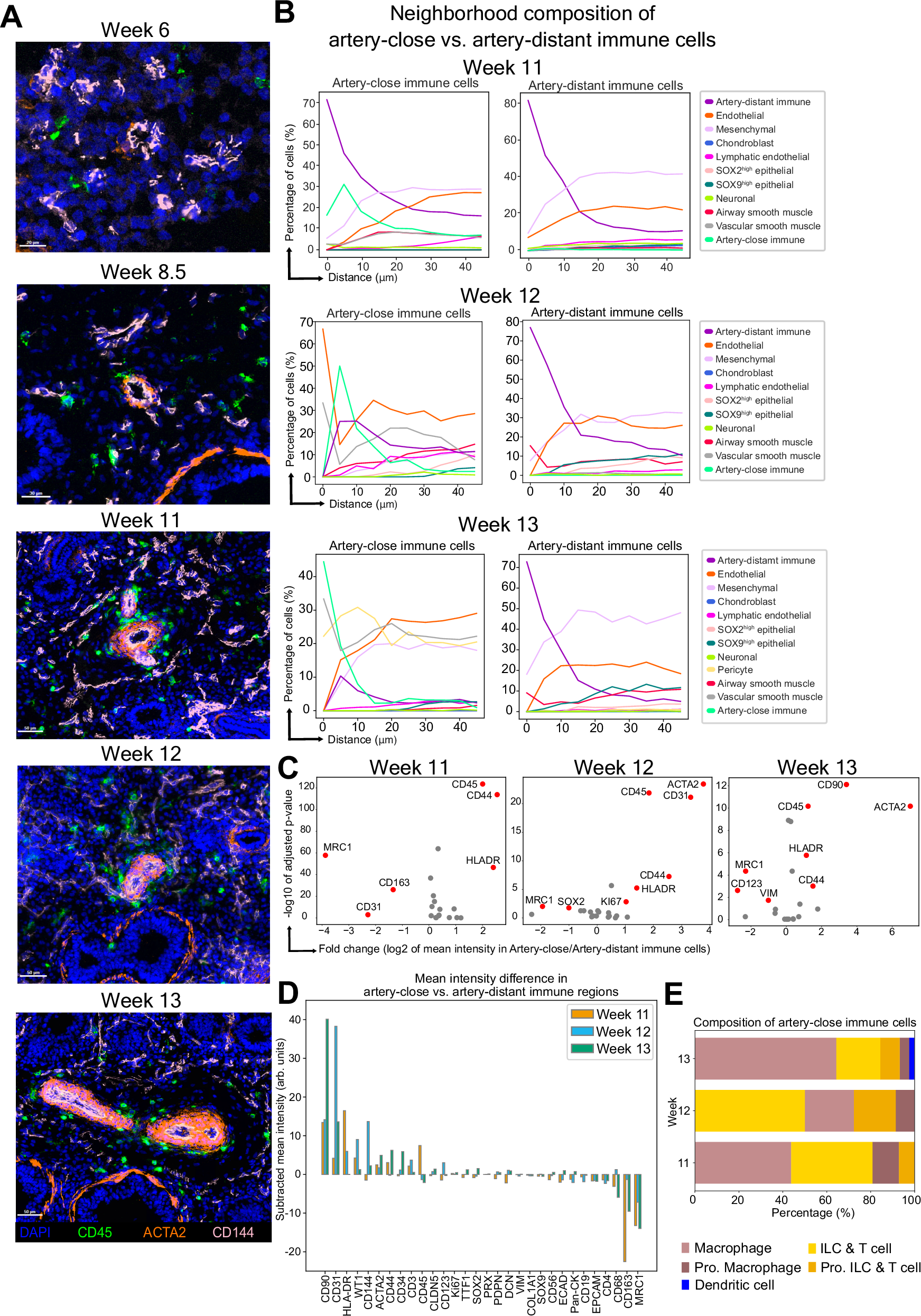
Fig. 7: Immune cells encircling vasculature during later developmental weeks.
From: High-parametric protein maps reveal the spatial organization in early-developing human lung

A Representative snapshots of immune cells and their spatial arrangement around arteries at different developmental weeks. DAPI in blue, CD45 (immune marker) in green, ACTA2 (vascular smooth muscle marker) in orange and CD144 (endothelial marker) in pink. Images represent a single donor for each developmental week. Scale bar corresponds to 20 μm for week 6, 30 μm for week 8.5 and 50 μm for weeks 11 to 13. B Line plots summarizing the neighborhood composition of artery-close (left) and artery-distant immune cells (right) within a radius of 50 μm for weeks 11–13. The x-axis represents the distance in μm, and the y-axis represents the percentage of neighboring cells. Cell type color assignments are displayed to the right. Source data for this figure is provided within the Source Data file. C Volcano plots summarizing differential marker expression between artery-close and artery-distant immune cells for weeks 11–13 based on nucleus-segmented data. The -log10 of Benjamini-Hochberg adjusted two-sided Wilcoxon rank-sum test p values plotted against the log2 of fold change for each marker. Markers with a p value < 0.05 and an absolute log2 fold change >1.0 are indicated in red. D Differential marker expression analysis between artery-close and artery-distant immune cell regions for weeks 11 (orange), 12 (blue) and 13 (green), independent from single-cell segmentation and based on intensity threshold-based semantic segmentation for the markers ACTA2, CD144 and CD45 (details in “Methods” and Supplementary Fig. 23). The bar plot summarizes the ordered intensity difference for each marker, where the mean intensity in arbitrary (arb.) units in artery-distant immune cell regions was subtracted from artery-close immune cell regions. Source data for this figure is provided within the Source Data file. E Composition of immune cell types encircling arteries. Cell type color assignments are displayed at the bottom. Source data for this figure is provided within the Source Data file.