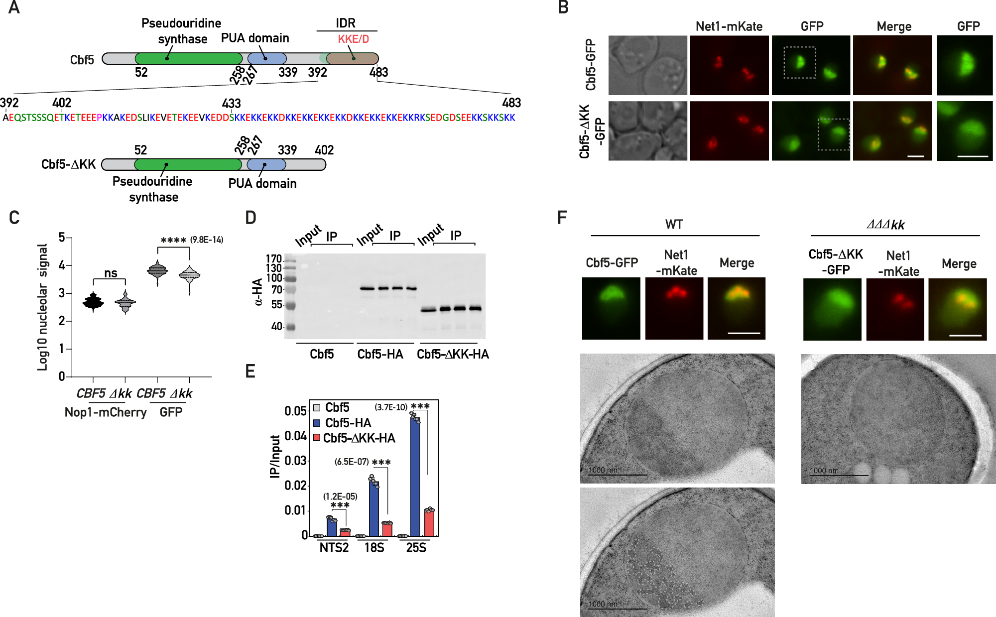
Fig. 3: The KKE/D domain is essential for recruitment to the vicinity of rDNA genes.

A Schematic representation of Cbf5 and Cbf5-ΔKK. The pseudouridine synthase, PUA and KKE/D domains are indicated in green, blue and red, respectively. The full IDR sequence (392-483) of Cbf5 is shown. The lysine-enriched region starts after amino acid 402 and the specific region containing several lysine doublets starts after amino acid 433. B CBF5-GFP and cbf5-Δkk-GFP strains expressing Net1-mKate, revealing the intranucleolar position of the rDNA, were grown exponentially and cells were analyzed by fluorescence microscopy. Merge: overlay of both fluorescent signals. Zooms of the GFP signals within the indicated dotted squares are shown on the right. Scale bars = 2 μm. C Quantification of the nucleolar Nop1-mCherry and GFP signals (Log10) in CBF5-GFP (CBF5; n = 89) and cbf5-Δkk-GFP (∆kk; n = 89) strains inspected in (A). p values were calculated with unpaired two-tailed Welch’s t test. n = number of cells pooled from 3 biologically independent replicates. D Western blot analysis using anti-HA antibodies showing the IP efficiencies of Cbf5 (no tag control), Cbf5-HA or Cbf5-ΔKK-HA in the ChIP-qPCR experiments shown in (E). Three technical IP replicates are shown for each condition as well as the corresponding input sample. E Cbf5 occupancy on rDNA genes at 18S, 25S or intergenic (NTS2) regions in strains expressing Cbf5 (no tag control), Cbf5-HA and Cbf5-ΔKK-HA evaluated by ChIP-qPCR. Immunoprecipitations were performed using anti-HA antibodies. Unpaired two-tailed t-test analysis was used for statistics. Data are presented as mean values ± SD. Significant differences are indicated by stars and with the p value on the graph. n = 6 biologically independent experiments. F Representative cells of CBF5-GFP or cbf5-Δkk-GFP, nop56-Δkk, nop58-Δkk (ΔΔΔkk) strains expressing Net1-mKate grown exponentially and analyzed as in (B) by fluorescence microscopy (top panels; scale bars = 2 μm) or for ultrastructural studies by transmission electron microscopy (bottom panels; scale bars = 1 μm). Position of the DFC in the wild-type nucleolus (WT) was determined by visual inspection of highly contrasted regions using ImageJ software before manual segmentation. A similar contrasted region is not observable in the ΔΔΔkk strain. Source data are provided as a Source data file.