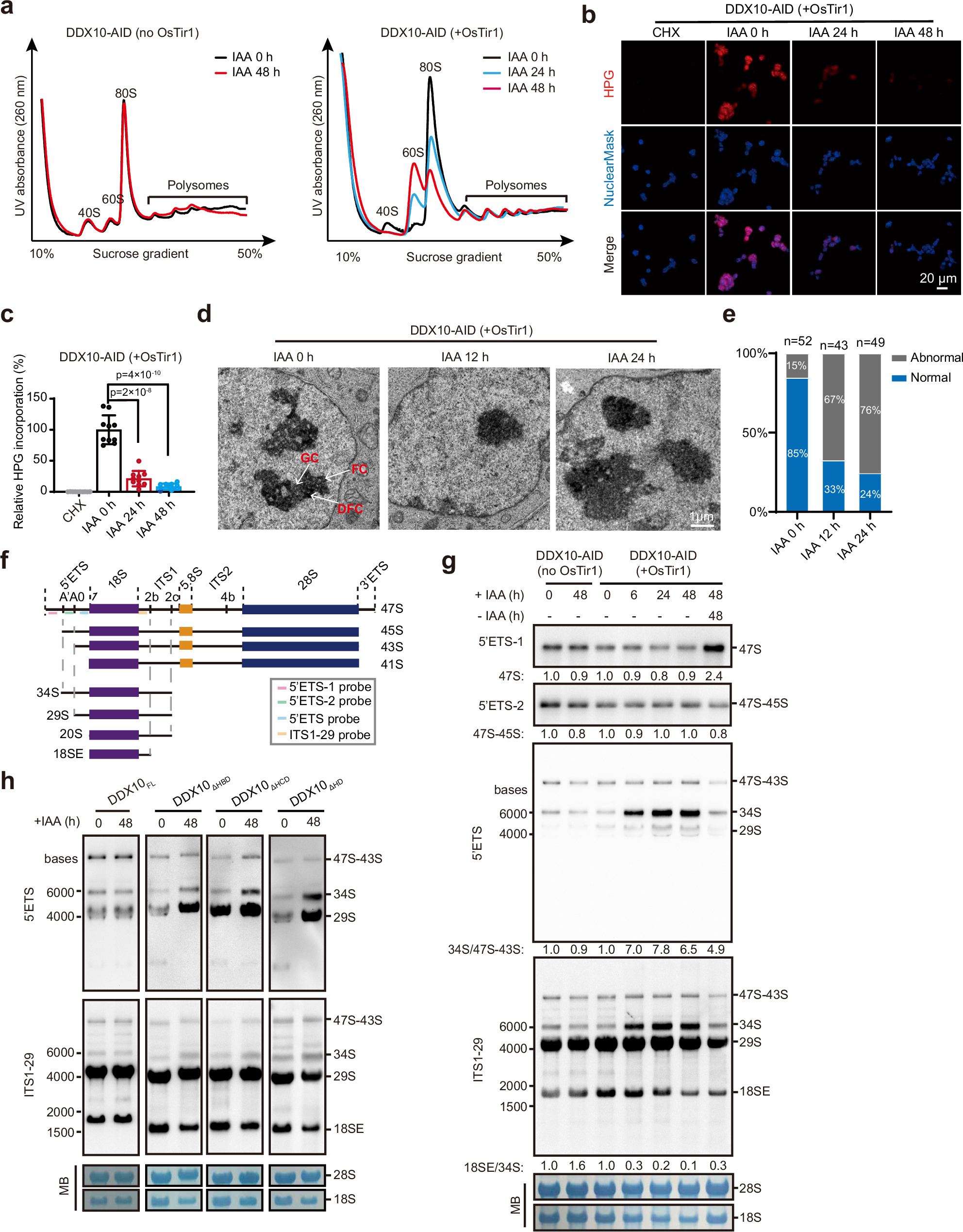
Fig. 3: DDX10 depletion disrupts 18S rRNA maturation and small ribosomal subunit biogenesis.

a Polysome profiles of DDX10-AID (+ OsTir1) and control DDX10-AID (no OsTir1) mESCs treated with or without IAA at different time points. 40S: small ribosomal subunit, 60S: large ribosomal subunit, 80S: monosomes, and polysomes are indicated. b HPG incorporation analyzing nascent protein synthesis in DDX10-AID (+ OsTir1) mESCs at 0 h, 24 h, and 48 h after IAA treatment. Cycloheximide (CHX), a protein translation inhibitor, was used as a negative control. Experiments were repeated three times independently with similar results. Scale bar, 20 µm. c Quantification of relative HPG incorporation shown in (b), which is presented as the intensity of HPG: NuclearMask blue ratio. Data are presented as mean values ± SD with the indicated significance from two-sided t-test. Exact p-values are reported in the figure. n = 10 fields. d TEM images showing the changes in nucleolar structure following DDX10 degradation. Experiments were repeated two times independently with similar results. Scale bar, 1 µm. e Bar graphs showing the percentage of cells with normal or abnormal GC/DFC/FC structure. f Schematic illustration of mouse pre-rRNA processing with probe locations for Northern blot. The mature 18S, 5.8S, and 28S rRNAs are depicted in purple, yellow, and blue boxes, respectively. Mature rRNA sequences are flanked by 5’ETS, 3’ETS, ITS1, and ITS2. g Northern blot analysis of pre-rRNA intermediates using 5’ETS-1, 5’ETS-2, 5’ETS and ITS1-29 probes in DDX10-AID mESCs with IAA treatment (0 h, 6 h, 24 h, and 48 h) or treated with IAA for 48 h followed by 48 h of washing. MB represents methylene blue staining. Experiments were repeated three times independently with similar results. h Northern blot analysis of pre-rRNA intermediate levels in DDX10-AID (+ OsTir1) mESCs overexpressing DDX10FL, DDX10ΔHBD, DDX10ΔHCD or DDX10ΔHD at 0 h and 48 h after IAA treatment. MB represents methylene blue staining. Experiments were repeated three times independently with similar results. Source data are provided as a Source Data file.