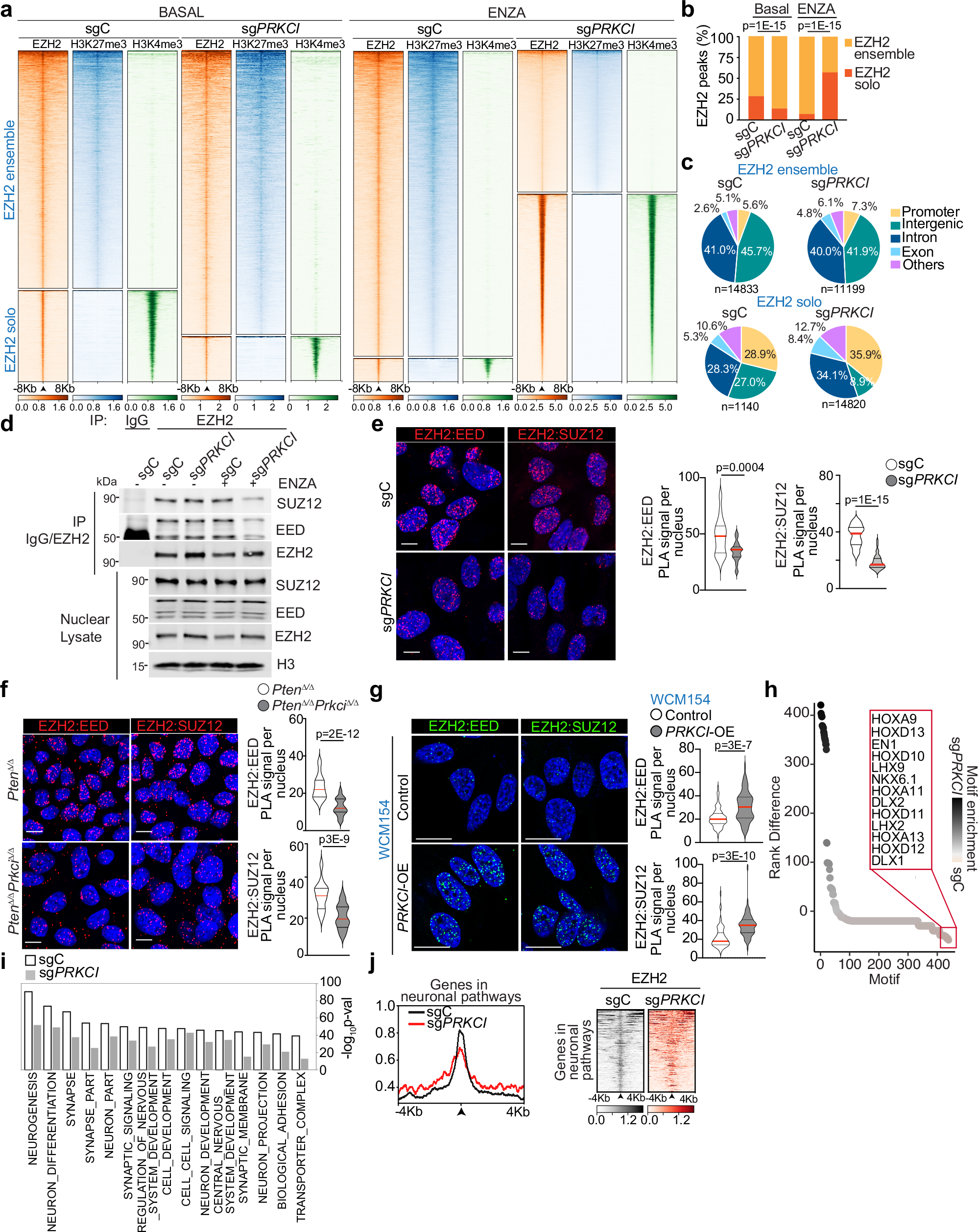
Fig. 5: PKCλ/ι loss promotes NEPC features by reducing the canonical EZH2 function.

a Heatmaps (CUT&RUN) for EZH2, H3K27me3 and H3K4me3 ± 8 kb from the centers of canonical EZH2+/H3K27me3+ peaks (EZH2 ensemble; top panels) or non-canonical EZH2+/H3K27me-/H3K4me3+ peaks (EZH2 solo; bottom panels) in sgPRKCI and sgC LNCaP cells treated or not with 10 μM ENZA for 72 h (n = 3 biological replicates). b Percentage of EZH2 solo peaks and ensemble peaks found in (a) (n = 3 biological replicates). c Pie-chart plot showing the genomic distribution of peaks for EZH2 ensemble or solo in sgPRKCI and sgC LNCaP cells, treated as in (a) (n = 3 biological replicates). d Immunoblotting of nuclear lysates and EZH2 immunoprecipitates of sgC and sgPRKCI LNCaP cells, treated as in (a) (n = 2 independent experiments). e–g Proximity Ligation Assay (PLA) of EZH2-EED or EZH2-SUZ12 in sgPRKCI (EZH2-EED: n = 25; EZH2-SUZ12: 40 cells examined) and sgC (EZH2-EED: n = 33; EZH2-SUZ12: 40 cells examined) LNCaP cells (e), PtenΔ/Δ (EZH2-EED: n = 39; EZH2-SUZ12: 39 cells examined) and PtenΔ/ΔPrkciΔ/Δ (EZH2-EED: n = 39; EZH2-SUZ12: 34 cells examined) mouse organoids (f), or PRKCI-OE (EZH2-EED: n = 82; EZH2-SUZ12: 75 cells examined) and Control (EZH2-EED: n = 68; EZH2-SUZ12: 75 cells examined) NEPC PD)Os WCM154 (g) treated as in (a), and quantification. Scale bars, 10 μm. h Enrichment of differential transcription factor motifs between EZH2 ensemble peaks (all genomic regions) in sgPRKCI and sgC LNCaP cells, plotted by ranks generated from their associated p values (n = 3 biological replicates). i Top 15 GO pathways from findGO.pl, analysis of genes with unique EZH2 ensemble peaks in sgPRKCI and sgC LNCaP cells treated with ENZA (n = 3 biological replicates). j Averaged signal intensities and Heatmap (CUT&RUN) for EZH2 ± 4 kb from the centers of EZH2 ensemble peaks in genes from neuronal-related pathways (n = 3 biological replicates). Immunoblot experiments were performed at least two times independently with similar results. Data shown as mean ± SEM (e–g). Fisher’s exact test (b). Two-tailed unpaired Student’s t-test (e–g). Source data are provided as a Source Data file.