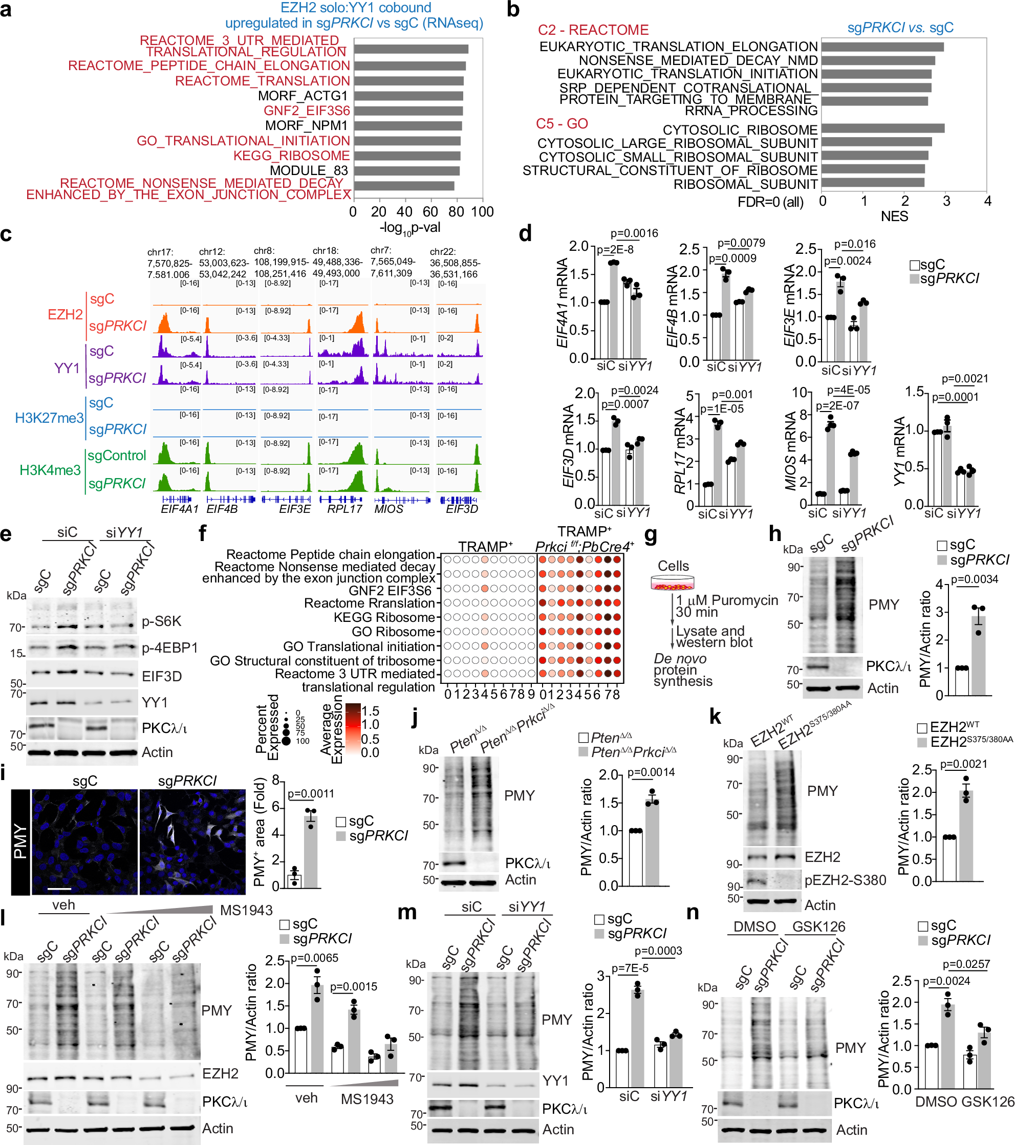
Fig. 7: PKCλ/ι loss enhances protein translation through the non-canonical EZH2:YY1 complex.

a findGO.pl analysis of upregulated genes that exhibit EZH2 solo cobound with YY1 in sgPRKCI cells treated with 10 μM ENZA for 72 h (n = 3 biological replicates). b GSEA from RNA-seq of sgPRKCI and sgC LNCaP cells treated as in (a) using C2, and C5 gene sets (n = 3 biological replicates). FDR, false discovery rate. c EZH2, YY1, H3K4me3, and H3K27me3 binding (depth normalized) at the indicated loci in sgPRKCI and sgC LNCaP cells treated as in (a) (n = 3 biological replicates). d qPCR from sgPRKCI and sgC LNCaP cells, transduced with siRNAs, and treated as in (a) (n = 3 biological replicates). e Immunoblots in sgPRKCI and sgC LNCaP cells, transduced with siRNAs, and treated as in (a) (n = 2 independent experiments). f Dot plot pathway enrichment map showing the pathway enriched in each cluster of TRAMP+ (n = 1 tumor sample from 1 mouse) and TRAMP+Prkcif/fPbCre+ mice (n = 3 tumor samples from 1 mouse). g Puromycylation assay. Cells were stimulated with 1 μM Puromycin for 30 min, and puromycin-incorporated peptides were detected by immunoblotting. h Puromycylation assay in sgPRKCI and sgC LNCaP cells, treated as in (a), and quantification (n = 3 independent experiments). i Puromycin staining in sgPRKCI and sgC LNCaP cells, treated as in (a) (n = 3 biological replicates). Scale bars, 10 μm. j, k Puromycylation assay in PtenΔ/Δ and PtenΔ/ ΔPrkciΔ/Δ prostate organoids mouse (j) or EZH2WT and EZH2S375/380AA LNCaP cells (k) treated as in (a), and quantification (n = 3 independent experiments). l–n Puromycylation assay in sgPRKCI and sgC LNCaP cells, treated with 10 μM ENZA for 72 h, and 0,2, and 4 μM MS1943 (l), or transduced with the indicates siRNAs (m), or treated with 10 μM GSK126 (n), and quantification (n = 3 independent experiments). Data shown as mean ± SEM of 3 biological replicates (d, h, i, j, k, l, m, n). Two-tailed unpaired Student’s t-test (d, h, i, j, k, l, m, n). Source data are provided as a Source Data file.