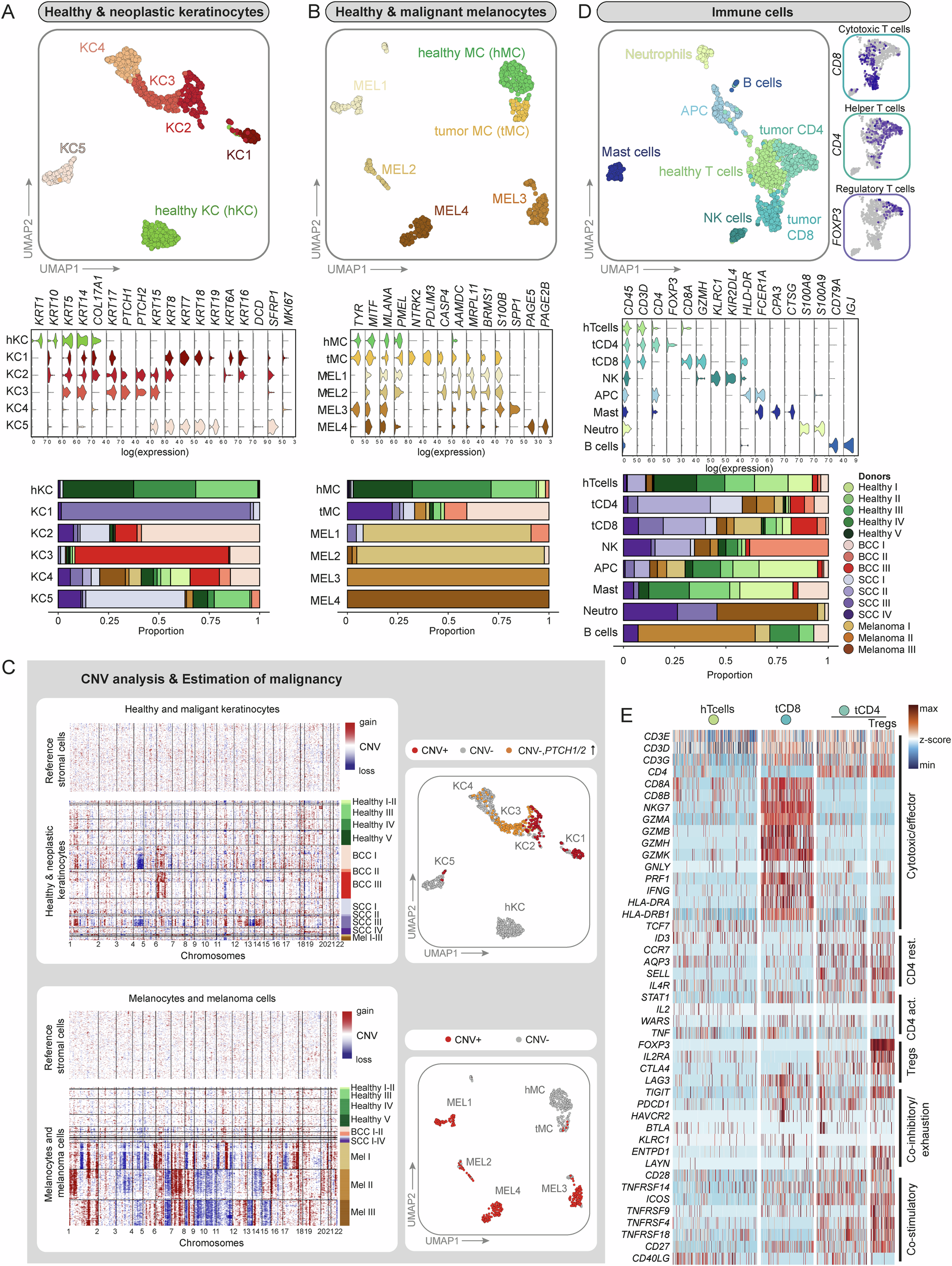
Fig. 2: Second-level clustering of non-mesenchymal cells and CNV analysis.

A, B UMAP projection of second-level clustering, violin plots of signature genes as well as bar plots showing donor sample (n = 15 donors) distribution per cluster are presented for healthy and neoplastic keratinocytes and melanocytes. C CNV analysis (based on inferCNV package) of tumor samples using stromal cells as reference controls. UMAPs for healthy and neoplastic keratinocytes and melanocytes: Malignant cells with a predicted CNV alteration are highlighted in red and PTCH1/PTCH2 overexpressing cells without CNVs are highlighted in orange or yellow, respectively. D UMAP projection of second-level clustering, violin plots of signature genes as well as bar plots showing donor sample distribution per cluster are presented for immune cells. The distribution of cytotoxic, helper, and regulatory T cells are depicted in separate cut-outs. E Heatmap of genes that reflect the resting, activation, cytotoxic, co-stimulatory or co-inhibitors status of T cell subsets from healthy and tumor samples. KC-keratinocyte, MC-melanocyte, MEL-melanoma cells, hTcells-healthy T cells, tCD8-Cytotoxic T cells, tCD4-Helper T cells, Tregs-Regulatory T cells.