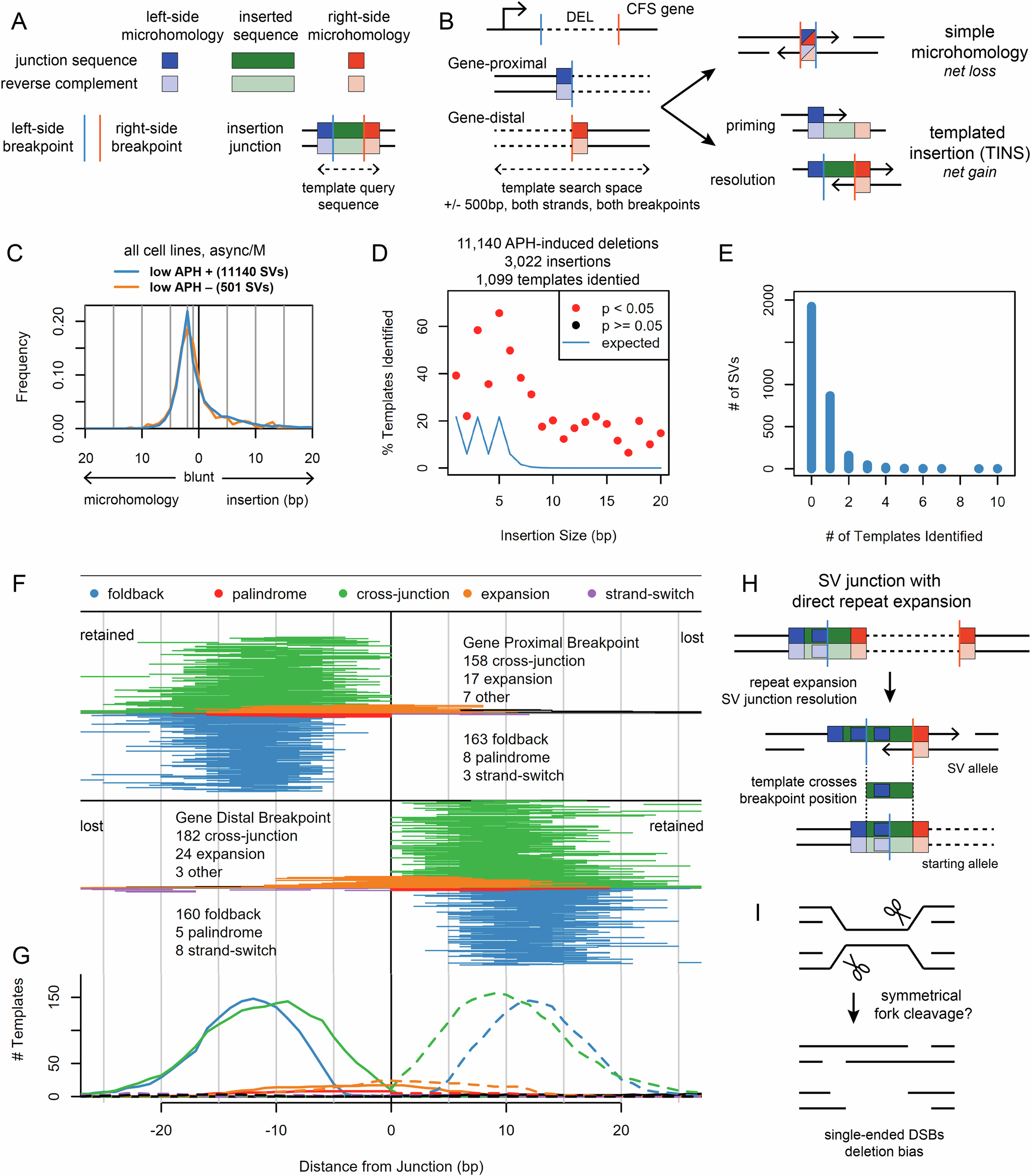
Fig. 4: Junction analysis of >11 K de novo deletions implicates TMEJ repair of DSBs created by replication fork cleavage.

A Guide to drawing conventions used in this figure and models in supplemental figures. B SVs are oriented to transcription of the relevant CFS gene. Gene-proximal and gene-distal breakpoints can be paired via microhomologies that remove base pairs relative to the initial DSB ends, by blunt joints (not drawn), or by the insertion of novel bases, which might arise by template copying with sequential use of priming and resolving microhomologies. C Distribution of deletion junction microhomology and insertion sizes, i.e., breakpoint offsets, from all cell lines harvested asynchronously or in M-phase, stratified by APH induction. The microhomology peak is at 2 bp. Independent biological replicates (SVs) by APH: -, 14 (501); +, 23 (11140). D Yield of identified templates for the APH-induced samples and deletion SVs plotted in (C), stratified by insert size. 1099 of 3022 insertion-containing SVs analyzed had putative insertion templates identified. Smaller insertions were required to have more bases of flanking microhomology in candidate templates to maintain search specificity (see Methods), leading to the non-monotonic blue random expectation line. All insertion sizes showed significant enrichment of identified templates (p <= 0.05, red), as determined by a one-tailed assessment of the binomial distribution that asked whether the fraction of identified templates for that size exceeded the number expected based on random Poisson sampling of bases (see Methods). Exact p-values are provided in a Source Data file. E Number of templates identified for insertion SVs from the data sources in (D) within 500 bp of junction breakpoints. 2788 of 3022 (92%) of insertion SVs had zero or one template identified, establishing search specificity. F Pileup of identified insertion template locations for the data sources in (D). The plot is oriented like panel B with respect to the genomic DNA regions surrounding the two breakpoints, i.e., most templates were found in retained breakpoint segments. 738 templates are plotted in total. G Histogram of the bases contributing to insertion templates plotted in (F), emphasizing offset of foldback relative to cross-junction templates. Solid lines, left breakpoint; dashed lines, right breakpoint. Panels F and G share an X axis. H The recurrent structure of expansion-class insertions. See Supplementary Fig. 7 for models of how expansion might occur so that templates appear to cross into the deleted side of inferred breakpoint positions. I General model by which single-ended DSBs created at replication forks lead to SV formation mechanisms suggested by CFS SV junction analysis. Source data are provided as a Source Data file.