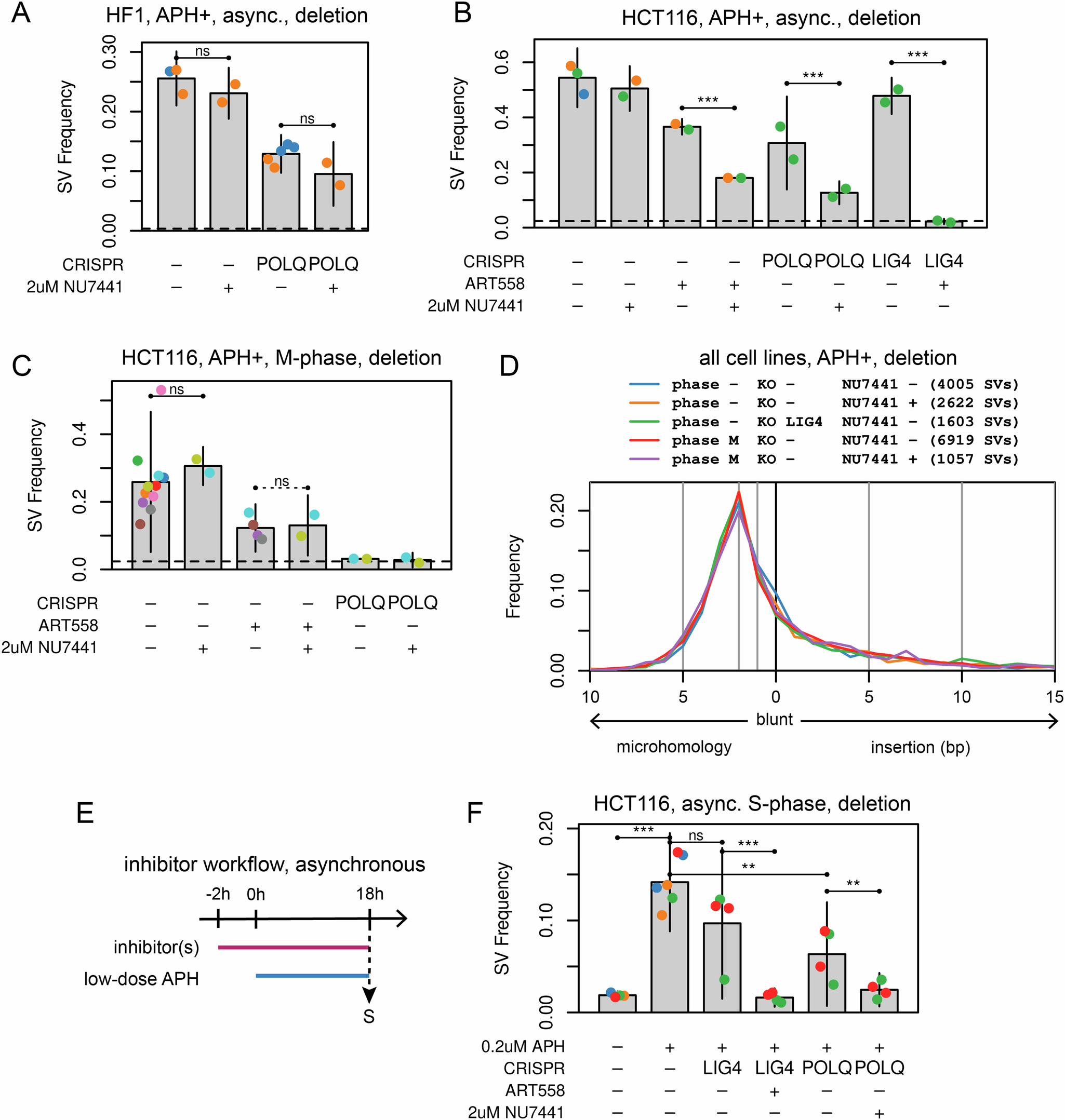
Fig. 6: Cell-cycle dependent interplay between TMEJ and NHEJ in SV formation at CFSs.

A Deletion SV frequency in asynchronous, APH-induced HF1 cells as a function of POLQ knockout and NHEJ inhibition with Nu7441. Sample point colors denote experimental batches. Error bars are mean +/− 2 SD of two or more independent biological replicates. Replicate (total SV) numbers by CRISPR/Nu7441 are: -/-, 3 (1785); -/+, 2 (1343); POLQ/-, 5 (1363); POLQ/ + , 2 (524). P-values from two-sided negative binomial generalized linear model: -/- vs. -/+, 0.180; POLQ/- vs. POLQ/ + , 0.119. ns, not significant; **, p <= 0.001; ***, p <= 0.0001. B Deletion SV frequency in asynchronous, APH-induced HCT116 cells as a function of POLQ and LIG4 knockout, and inhibition of NHEJ with Nu7441 or TMEJ with ART558. Plot labeling and statistics are the same as A. Replicate (total SV) numbers by CRISPR/ART558/Nu7441 are: -/-/-, 3 (3407); -/-/+, 2 (2512); -/+/-, 2 (1799); -/+/+, 2 (848); POLQ/-/-, 2 (1505); POLQ/-/ + , 2 (668); LIG4/-/-, 2 (2322); LIG4/ + /-, 2 (116). P-values are: -/+/- vs. -/+/+, 5.59e-64; POLQ/-/- vs. POLQ/-/ + , 6.23e-08; LIG4/-/- vs. LIG4/ + /-, 8.89e-197. C Like A and B, now for HCT116 cells released into M-phase following RO3306 arrest. Plot labeling and statistics are the same as A. Replicate (total SV) numbers by CRISPR/ART558/Nu7441 are: -/-/-, 11 (5975); -/-/+, 2 (1473); -/+/-, 4 (1175); -/+/+, 2 (681); POLQ/-/-, 2 (153); POLQ/-/ + , 2 (148). P-values are: -/-/- vs. -/-/+, 0.376; -/+/- vs. -/+/+, 0.571. For clarity, panels A to C only show samples induced to form SVs with low-dose APH. Horizontal dashed lines indicate the cell-line-specific SV level consistently observed without APH addition. D Like Fig. 4C, showing no effect of NHEJ loss on junction microhomology and insertion profiles. Independent biological replicates (total SV) numbers by cell cycle/CRISPR/Nu7441 are: async(-)/-/-, 8 (4005); async(-)/-/+, 5 (2622); async(-)/LIG4/-, 2 (1603); M/-/-, 14 (6919); M/-/ + , 1 (1057). E Timeline for harvesting S-phase HCT116 cells from asynchronous cultures. F Deletion SV frequency in S-phase HCT116 cells as a function of POLQ and LIG4 knockout, and inhibition of NHEJ with Nu7441 or TMEJ with ART558. Plot labeling and statistics are the same as A. Replicate (total SV) numbers by APH/CRISPR/ART558/Nu7441 are: -/-/-/-, 4 (145); +/-/-/-, 6 (1672); +/LIG4/-/-, 4 (841); +/LIG4/ + /-, 4 (139); +/POLQ/-/-, 4 (565); +/POLQ/-/ + , 4 (205). P-values are: -/-/-/- vs. +/-/-/-, 9.35e-89; +/-/-/- vs. +/LIG4/-/-, 5.96e-02; +/-/-/- vs. +/POLQ/-/-, 1.67e-04; +/LIG4/-/- vs. +/LIG4/ + /-, 1.95e-14; +/POLQ/-/- vs. +/POLQ/-/ + , 3.89e-04. Source data are provided as a Source Data file.