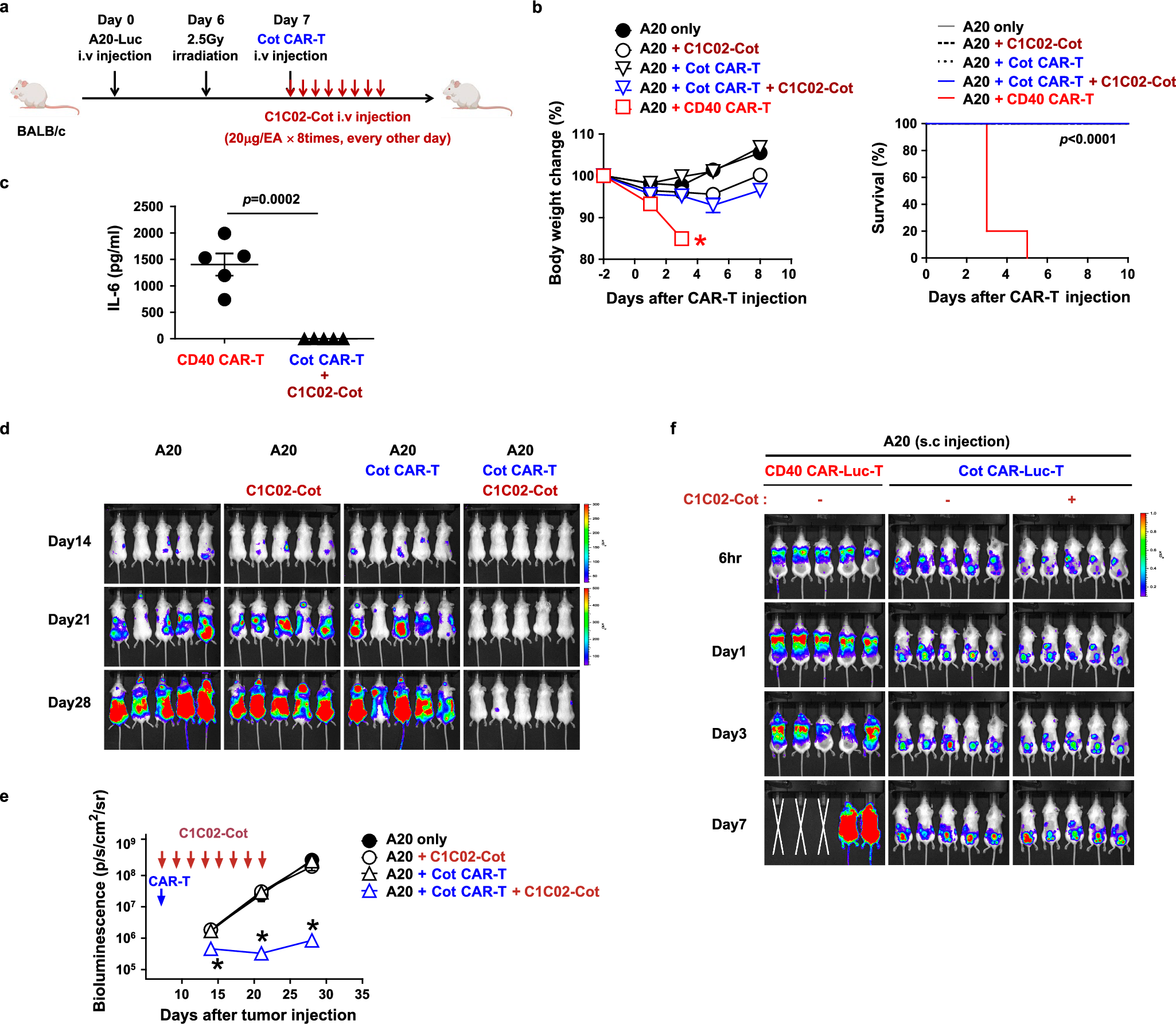
Fig. 4: Anti-mouse CD40 switchable CAR-T cells eliminate lymphoma cells in vivo without overt toxicity.

a Experimental scheme for the treatment of murine B-cell lymphoma using syngeneic Cot CAR-T cells. Balb/C mice were injected i.v. with A20-Luc cells (1 × 106) on day 0, irradiated (2.5 Gy) for lymphodepletion on day 6, and injected with Cot CAR-T cells (5 × 106) on day 7. From the day of CAR-T cell injection, C1C02-Cot (20 μg/head) was injected i.v. every other day for a total of 8 times. b Body weight change (n = 5) and survival (n = 5) were measured. Measurements of body weight were halted when the mice began to die (red asterisk). c Serum levels of IL-6 were measured 3 days after CAR-T injection (n = 5). Each dot represents the value of a single mouse. Statistical significance was determined by log-rank (Mantel-Cox) test (b) and unpaired two-tailed t test (c). d, e Bioluminescence imaging of tumor burden at indicated time points after A20-Luc cell injection (d). Bioluminescence intensity is calculated as the mean flux (p/s/cm2/sr) of a region of interest (ROI) in an individual mouse. Statistical significance between groups at each time point (n = 5) was determined by the nonparametric Kruskal-Wallis test (e). *: p = 0.0172 on day 14, p = 0.011 on day 21, and p = 0.0115 on day 28, compared to A20 only group. f In vivo CAR-T tracing using luciferase-expressing CAR-T cells and bioluminescence imaging. Balb/C mice were injected s.c. on the back with A20 cells. When tumor mass was detectable at the injection site, mice were irradiated (2.5 Gy) and injected the next day with CD40 CAR-Luc-T cells or Cot CAR-Luc-T cells (5 × 106) with or without C1C02-Cot injection every other day. Bioluminescence imaging was performed at the indicated time points after CAR-T cell injection. Data in (b, c, and e) are presented as mean ± SEM. Results are representative of at least three (b, d, e) or two (c, f) independent experiments. p: p-value. Source data are provided in the Source Data file.