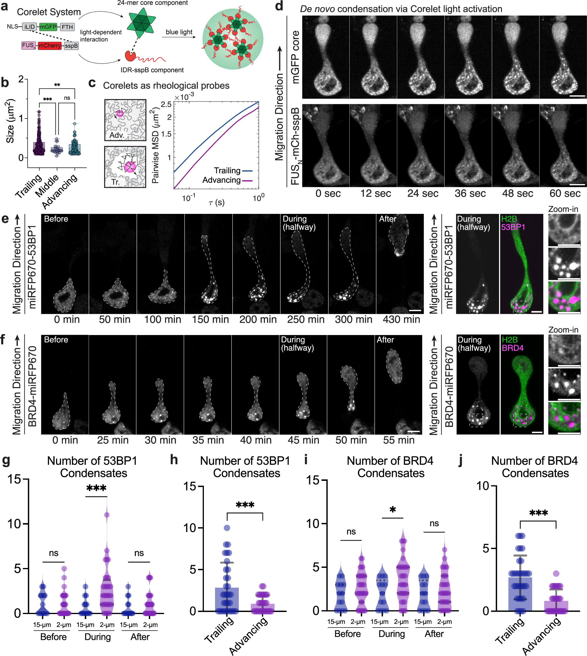
Fig. 3: Condensate-forming proteins show distinct phase behavior in advancing vs. trailing half of the deformed nucleus.
From: Chromatin compaction during confined cell migration induces and reshapes nuclear condensates

a Schematics of Corelet activation experiment to test whether Corelet droplets prefer to nucleate in the trailing half. b Scatterplot shows the size difference of corelet droplets post 3-min activation in trailing, middle (a narrow region in 2âµm channel), and advancing halves. **pâ=â0.002578 and ***pâ<â0.001 according to the one-way ANOVA test (two-tailed). Error bars are standard deviations of nâ=â244, 23, and 109 Corelet condensates in nâ=â14 cells for trailing, middle, and advancing groups, respectively, in Nâ=â3 independent replicates. c Chromatin mechanics probed by light-induced corelets shows the difference in advancing vs. trailing half in nâ=â16 cells at Pâ=â0.5, in Nâ=â3 independent replicates. Pairwise MSD shows a difference in the mobility of droplet populations in the two halves. d Representative cell with de novo Corelet droplets forming only in the trailing half. Scale bar: 5âµm. e De novo formation of 53BP1 condensates as the nucleus migrates through confinement. Condensates localize at chromatin-poor regions (right). Magenta: miRFP670-53BP1, green: H2B-mGFP. Scale bar: 5âµm. f De novo formation of BRD4 condensates as the nucleus migrates through confinement. Condensates localize at chromatin-poor regions (right). Magenta: BRD4-miRFP670, green: H2B-mGFP. Scale bar: 5âµm. g Condensation of 53BP1 is reversible. ***pâ<â0.001 according to one-way ANOVA (two-tailed). nâ=â33 nuclei (2âµm) and nâ=â14 nuclei (15âµm) in Nâ=â3 independent experiments. h Condensation of 53BP1 biases towards the trailing half of the deformed nucleus. ***pâ<â0.001 by paired t test (two-tailed). The error bar is the standard deviation of nâ=â33 nuclei in Nâ=â3 independent experiments. i Condensation of BRD4 is reversible. *pâ=â0.05 according to the one-way ANOVA test (two-tailed). nâ=â32 nuclei (2âµm) and nâ=â13 nuclei (15âm) in Nâ=â3 independent experiments. j Condensation of BRD4 biases towards the trailing compartment of the deformed nucleus. ***âpâ<â0.001 according to t test (two-tailed). The error bar is the standard deviation of nâ=â33 nuclei in Nâ=â3 independent experiments.