Fig. 4: Using sulfonated maleimide probes to assess changes in cysteine reactivity of MHC-I bound antigens upon IFNγ stimulation.
From: A platform for mapping reactive cysteines within the immunopeptidome

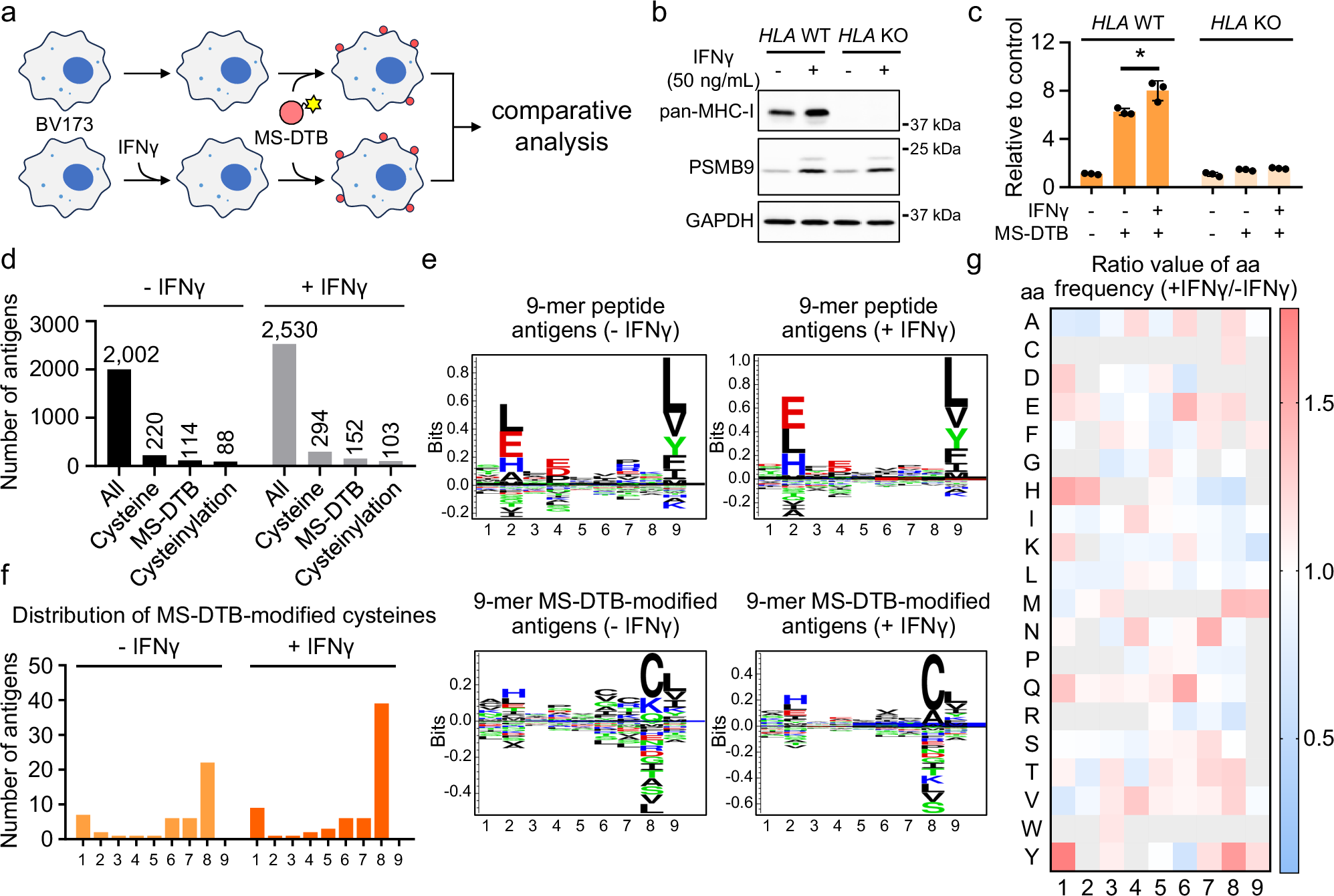
a Schematic representation of comparative analysis in interferon gamma (IFNγ)-stimulated versus non-stimulated BV173 cells. b Western blot analysis of MHC-I and PSMB9 expression in BV173 cells stimulated with IFNγ (50 ng/mL, 24 h). The result is a representative of two experiments (n = 2 independent replicates). c ELISA assay measuring the presence of MS-DTB in the pMHC-I complex with or without IFNγ stimulation in BV173 cells. Data represent mean values ± SEM (n = 3 independent replicates). The statistical significance was evaluated through unpaired two-tailed Student’s t-tests. P value was 0.025. d The number of 8-13-mer MHC-I-associated peptides in IFNγ-stimulated versus non-stimulated cells. e. Motif analysis of all 9-mer MHC-I-bound antigens and MS-DTB-modified MHC-I-bound antigens. f Distribution of MS-DTB-modified cysteines on 9-mer MHC-I-bound antigens in IFNγ-stimulated versus non-stimulated cells. g Heatmap showing the ratio values of amino acid (aa) frequency in IFNγ-stimulated versus non-stimulated cells. The percentage of each aa relative to all amino acids at each position was calculated to derive the ratio values between IFNγ-stimulated and non-stimulated cells. A gray shade indicates aa with a percentage below 2%. Source data are provided as a Source Data file.