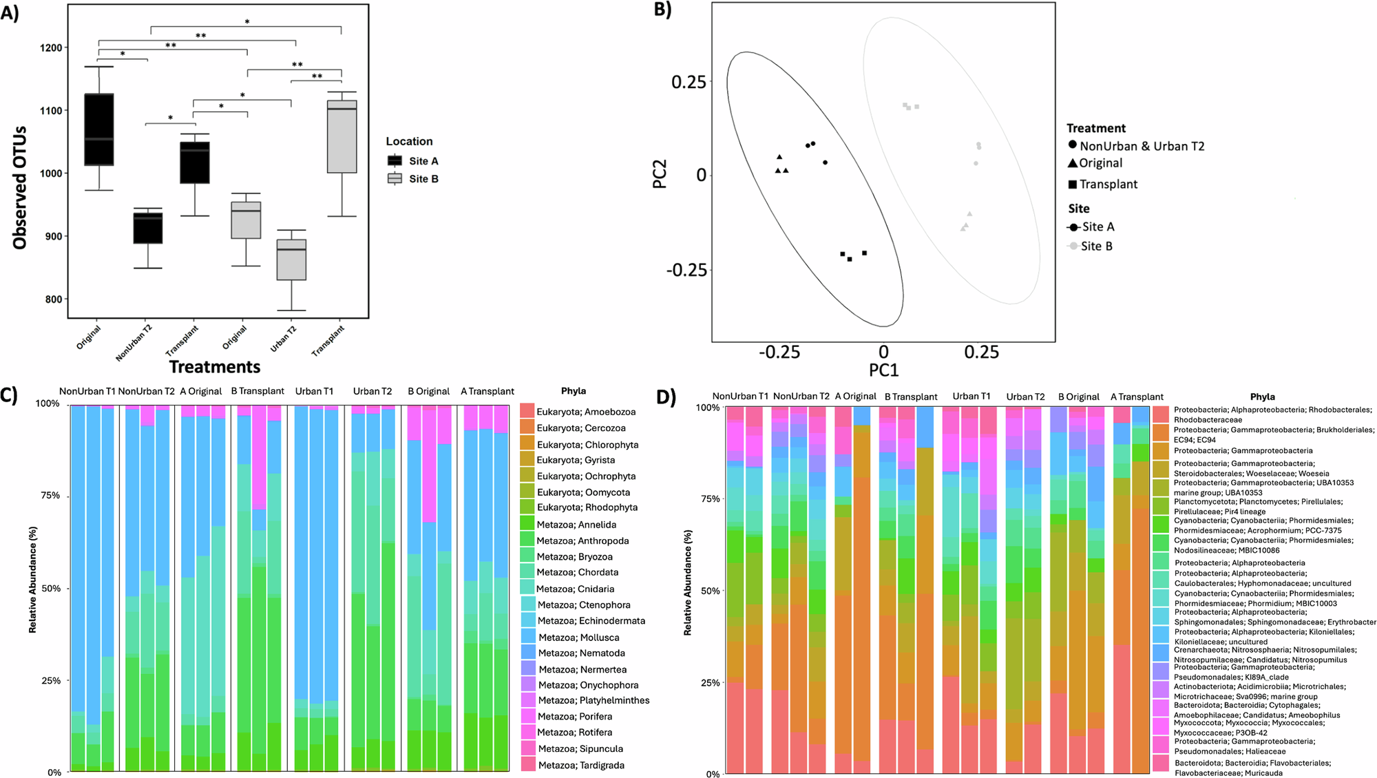
Fig. 4: Taxonomic richness, community composition, and normalized abundances of invertebrate (COI) and bacteria (16S) communities.
From: Ecosystem transplant from a healthy reef boosts coral health at a degraded reef

A Observed invertebrate species richness between sites and treatments, using pairwise Wilcoxon Signed Rank tests; significance indicated by p < 0.05 (*) and p < 0.001 (**). The box represents the interquartile range with the bottom and top edges representing the 25th and 75th percentiles. The line inside the box indicates the median (50th percentile), while the whiskers indicate min and max values, excluding outliers (n = 18). B Observed community composition of invertebrate species on tiles from different sites and treatments. Ellipses show distinct clustering using the Bray-Curtis dissimilarities to test PERMANOVA differences between site and treatment (n = 18). C Percent relative abundance of the 23 most abundant invertebrate phyla within each site, treatment, and timepoint (n = 24). D Percent relative abundance of the 20 most abundant bacteria phyla (to family level) within each site, treatment, and timepoint (n = 20). Missing samples are due to QIIME’s quality filtering or a low read abundance. Figure correlates to Supplementary Figs. 3–6 and Tables 1, 9–10.