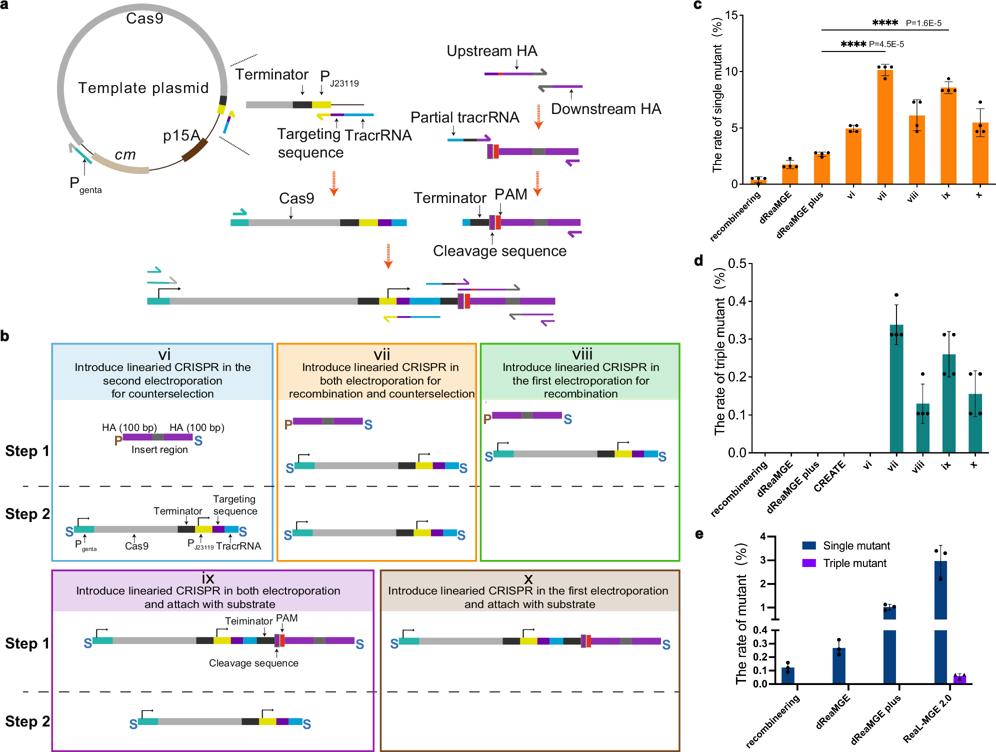
Fig. 4: Establishment and utilization of ReaL-MGE 2.0 in E. coli BL21 and S. brevitalea DSM7029.

a PCR strategy to assemble linear Cas9 and gRNA-expressing fragments with a targeting cassette as used in variations (vi) to (x). b Five protocol variations (vi – x) illustrate different combinations of linear dsDNA electroporated at steps 1 or 2. Cas9’s expression is induced by arabinose in two recovery periods. c Single seamless mutagenesis efficiencies of E. coli mediated by (vi–x). d Triple seamless mutagenesis efficiencies of E. coli mediated by (vi) to (x) and other different dsDNA multiple demonstrations (dsDNA recombineering, dReaMGE, dReaMGE plus and CREATE). e Single/triple mutagenesis without selection in S. brevitalea DSM7029 utilizing recombineering, dReaMGE, dReaMGE plus, and ReaL-MGE 2.0. Values are means of the biological replicates, and the error bars indicate the standard deviations of all (n = 4 for c, d, and n = 3 for (e) biological replicates. P-values were obtained using the two-tailed Student’s t test: ****P < 0.0001.