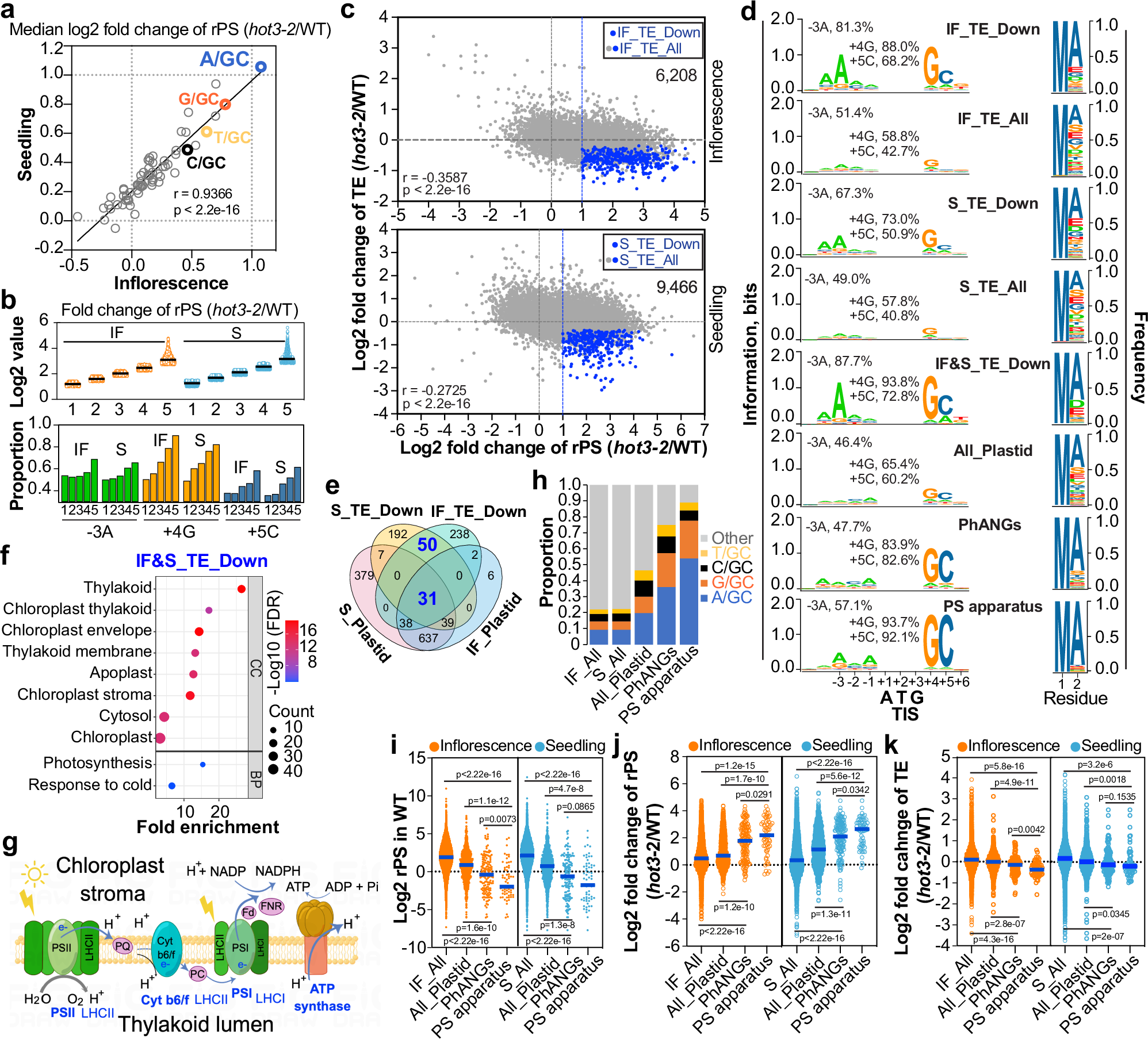
Fig. 3: Defective I-E transition in hot3-2 lowers the translational efficiency of transcripts with the A/GC-type Kozak motif.

a Scatter plot to show the median log2-transformed rPS fold change (hot3-2 vs. WT) in inflorescences (x-axis) and seedlings (y-axis). Pearson correlation coefficient r and the two-tailed p value are presented. The N/GC-type (A/GC, G/GC, T/GC, and C/GC) Kozak motifs are depicted in different colors. The A/GC-type Kozak motif is the top one exhibiting a median log2-transformed rPS fold change greater than 1 in both inflorescences and seedlings. b The correlation between log2-transformed fold change (hot3-2 vs. WT) of rPS and proportions of -3A, +4G, and +5C. Transcripts with a fold change of rPS values (hot3-2 vs. WT) more than 2 were categorized into 5 groups based on their fold change. The frequencies of -3A, +4G, and +5C in these transcripts are shown for each group. IF, inflorescences; S, seedlings. c Scatter plots to illustrate the negative correlation between log2-transformed rPS fold change (hot3-2 vs. WT) and the log2-transformed TE fold change (hot3-2 vs. WT) in inflorescences (IF) and seedlings (S). The Pearson correlation coefficient r and two-tailed p value are shown. 6208 (inflorescences) and 9466 (seedlings) transcripts were included. Transcripts marked by IF_TE_Down in inflorescences and S_TE_Down in seedlings (highlighted in blue) exhibit significant downregulation in TE (t test, p < 0.05) and an rPS fold change greater than 2 in hot3-2 vs. WT. d Seqlogo analysis of the Kozak consensus sequence for nucleotides near the translation initiation site (TIS) of transcripts and the first two amino acids at the N-termini of protein products in various categories: IF_TE_Down, IF_TE_All, S_TE_Down, S_TE_All, IF&S_TE_Down, All_Plastid, PhANGs, and the photosynthetic (PS) apparatus. The frequencies of -3A, +4G, and +5C nucleotides are displayed in each group. Seqlogo analysis was performed using TBtools78. e A Venn diagram illustrating the relationship among four categories of transcripts. S_Plastid (seedlings) and IF_Plastid (inflorescences) are nucleus-transcribed transcripts encoding proteins in the plastid, having valid values in log2-transformed fold change in TE and rPS in our datasets. Among the 81 transcripts shared by IF_TE_Down and S_TE_Down, marked in blue and referred to as IF&S_TE_Down, 31 transcripts encode proteins in the plastid/chloroplast. f Gene ontology (GO) term enrichment plot for IF&S_TE_Down transcripts. g A diagram depicting the photosynthetic apparatus on the thylakoid membrane, which includes PSII, PSI, LHCI, LHCII, and ATP synthase. It was created by Figdraw (www.figdraw.com). Transcripts of PhANGs encoding the photosynthetic apparatus are denoted as “PS apparatus”. h Histogram showing the proportion of -3N/GC Kozak motifs, including A/GC, G/GC, T/GC, and C/GC types, in transcripts of IF_All, S_All, PhANGs, and PS apparatus in inflorescences (IF) and seedlings (S). Scatter plots displaying the log2-transformed rPS values in WT (i), log2-transformed fold change (hot3-2/WT) of rPS (j), and log2-transformed fold change (hot3-2/WT) of TE (k) for transcripts from IF_All, S_All, All_Plastid, PhANGs, and PS apparatus. Orange, inflorescences; Blue, seedlings. Statistical significance was determined using the Mann–Whitney test with two-tailed p values presented.