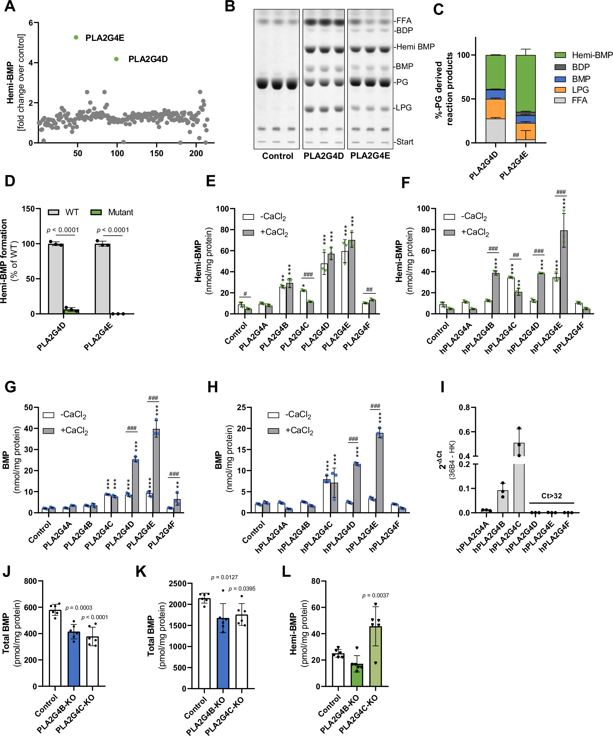
Fig. 2: Members of the cytosolic phospholipase A2 group IV enzyme family catalyze hemi-BMP and BMP synthesis.

A Screening for hemi-BMP synthase activity using a lipid-hydrolase/transacylase enzyme library (n = 1). The reaction mix (100 µl total) contained 40 µg cell protein, 0.32 mM di-oleoyl PG substrate, 1% FA-free BSA, and 33 mM M bis-tris propane buffer (pH 7.0). B TLC analysis of the reaction products of semi-purified PLA2G4D and PLA2G4E (1 µg/reaction) incubated with PG (1 mM). Reactions were conducted under the conditions described in A. C Densitometric quantitation of B (n = 3 biological replicates). D Hemi-BMP synthase activity of wild-type (WT) and mutant enzymes. The active serine of PLA2G4D and PLA2G4E was replaced with an alanine (S370A and S420A, respectively). Lysates of Expi293F cells expressing WT and mutant variants were used as source of enzymatic activity (n = 3 biological replicates). Reactions were conducted under the conditions described in A. E, F Hemi-BMP synthase activity of mouse and human PLA2G4 (hPLA2G4A-F) orthologues. G, H BMP synthase activity of mouse and human PLA2G4 orthologues. In E–H, lysates of Expi293F cells expressing recombinant enzymes were used as source of enzymatic activity. Assays were conducted as described in A in the absence and presence of 2 mM CaCl2 (n = 3, representative of three independent experiments). I Gene expression analysis of PLA2G4 family members in HEK293 cells (n = 3 biological replicates). J Basal BMP content of control, PLA2G4B-KO, and PLA2G4C-KO cells (n = 6 biological replicates, representative of three independent experiments). K, L BMP and hemi-BMP content of control, PLA2G4B-KO, and PLA2G4C-KO cells after incubation with PG (50 µM) for 12 h (n = 6 biological replicates, representative of three independent experiments). Data are shown as mean ± SD. Statistically significant differences were determined by two-tailed unpaired multiple t-tests for D without corrections, two-way ANOVA for E–H, and one-way ANOVA for J–L, followed by corrections for multiple comparisons (* = compared to the respective control, # = comparison between groups) using Bonferroni post hoc test (levels of statistically significant differences are: *,#p < 0.05, **,##p < 0.01, and ***,###p < 0.001). Source data are provided as a Source Data file.