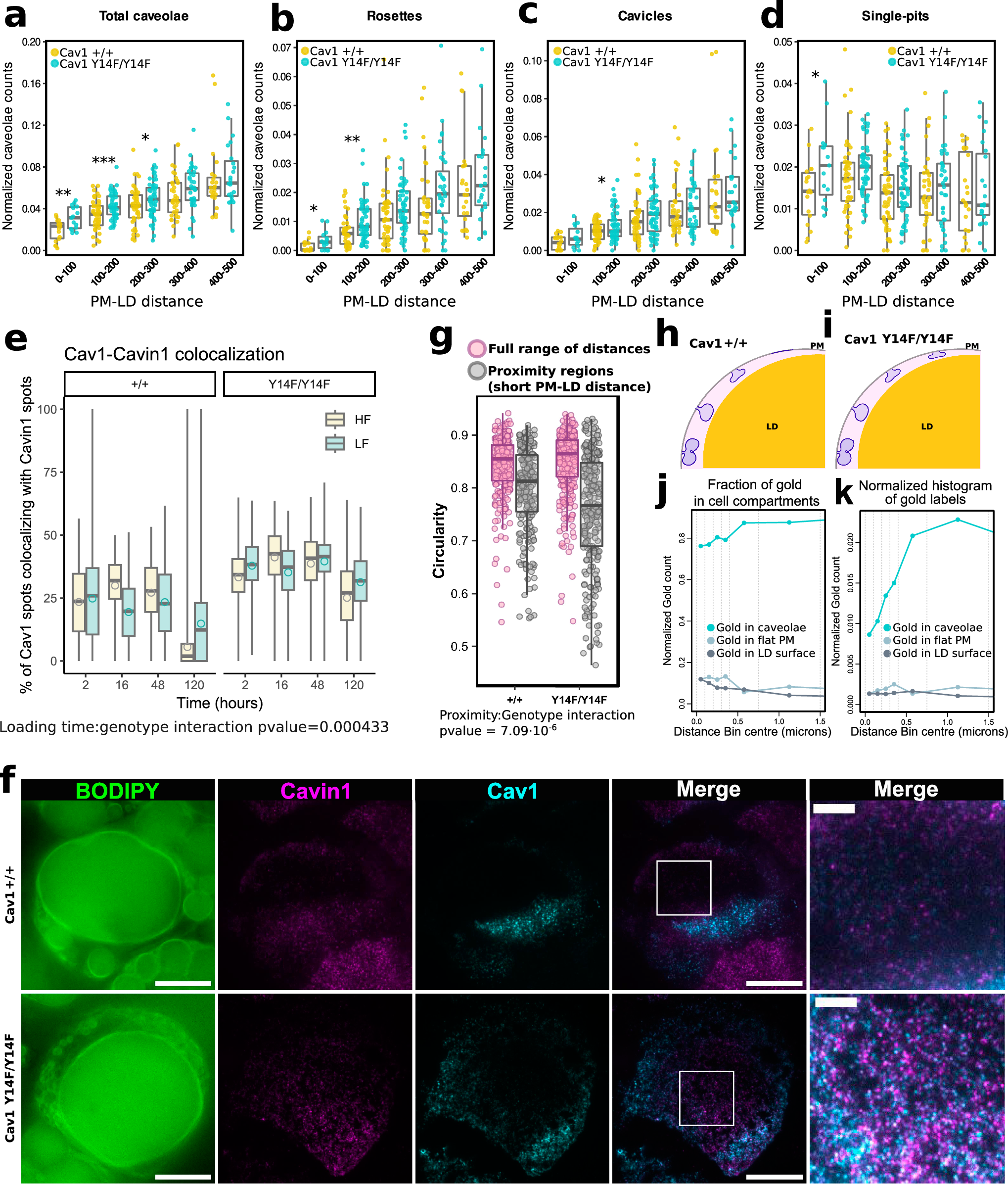
Fig. 6: Altered caveolar dynamics upon Y14F ablation.
From: Plasma membrane remodeling determines adipocyte expansion and mechanical adaptability

a–d Counts for total caveolae (a), caveolae in rosettes (b), cavicles (c), and single-pits (d) in regions of increasing PM-LD distance, normalized by the perimeter comprised by those regions in the sample. Minimum cell perimeter for a cell to be included in a distance range was 5 µm. The sample size for the five distance ranges: 18, 50, 50, 36, 23+/+ and 15, 57, 59, 36, 23 Y14F/Y14F cells. Two sample t-test p values from left to right: 0.004, 0.0009, 0.030, 0.1186, 0.6046; 0.038, 0.002, 0.113, 0.079, 0.5348; 0.106, 0.020, 0.310, 0.728, 0.997; 0.037, 0.187, 0.171, 0.773, and 0.508. e TIRFM Cav1-Cavin1 colocalization across indicated conditions. P-value for time:genotype interaction=4.33 × 10−4 (t-test for regression coefficient). Sample size: 2097+/+ and 1994 Y14F/Y14F cells. f Representative images of in vitro differentiated adipocytes after 120 h of HF media. BODIPY and TIRFM images of Cavin 1 and Cav1 spots (scale bar 20 µm) and crops of regions central to the main adipocyte LD (scale bar 5 µm) are shown. g Caveolae circularity as a function of LD-PM proximity and genotype. Cav1+/+ plot was previously presented in Fig. 2c and is repeated here for clarity. P-value for the effect of LD-PM proximity in +/+: 3.32 × 10−10; p-value for proximity:genotype interaction: 7.09 × 10−6 (t-test for regression coefficient). Caveole sample size: 578 for the full range of distances, and 502 for proximity regions from 64+/+ and 69 Y14F/Y14F cells. h, i Schematic representation of non-circular caveolae accumulation upon LD approximation to PM. j Gold label counts in Y14F/Y14F samples located in caveolae, flat PM and LD surface in regions of increasing PM-LD distance, normalized by the total cellular gold label counts in the same region. k Gold label counts in Y14F/Y14F samples in regions of increasing PM-LD distance, normalized by the frequency of the regions in the sample. p-value codes: *<0.05, **<0.01, ***<0.001. All boxplots show first, second and third quantiles, and whiskers extend from Q1-1.5·IQR to Q3+1.5·IQR, except in e where whiskers comprise the whole data range. All tests are two-sided. Source data provided as SourceData.zip.