Fig. 7: Cav1 Y14 phosphoacceptor regulates tension-induced Cav1 molecular dynamics.
From: Plasma membrane remodeling determines adipocyte expansion and mechanical adaptability

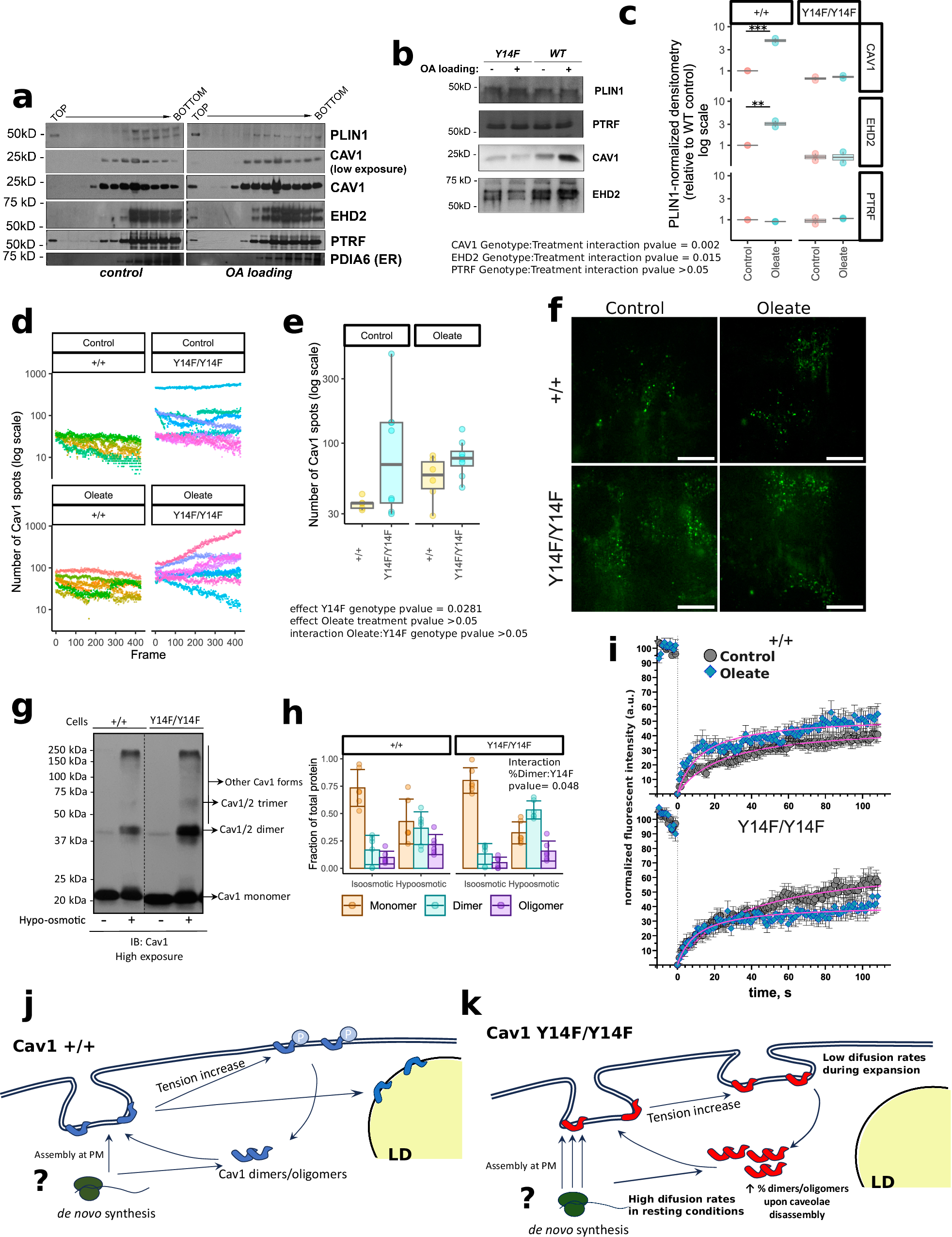
a Representative WB of equal fraction volumes from sucrose gradient fractionation of homogenates from 3T3-L1 cells, subjected to indicated treatments. b Representative WB of LD-rich fractions purified from the indicated 3T3L1 cell line genotypes and treatments. Proteins were acetone-precipitated and 5 µg of total protein were loaded. C: Densitometry analysis of B and an independent experiment. p values: for oleate effect in +/+ from top to bottom: 0.0006, 0.004, 0.477; for the genotype:oleate interaction: 0.002, 0.015, 0.275. d Nascent EGFP-Cav1 structures detected by TIRFM after doxycycline induction across indicated conditions. One frame=840 ms. e Summary for time zero in D. p values: 0.028 for genotype effect, 0.252 for oleate and 0.340 for interaction, sample size from left to right: 5, 8, 6, 8 cells. f Representative images of nascent EGFP-Cav1 structures across indicated conditions, scale bar 20 µm. g Effect of osmotic swelling on Cav1 oligomeric forms in MEFs treated with DSP. Cells treated with iso-osmotic (300 mOsm) or hypo-osmotic medium (30 mOsm) for 10 min were lysed, run in non-reducing conditions and blotted for Cav1. The specific Cav1 immunoreactive bands corresponding in size to Cav1 monomers, dimers and other oligomeric species are shown. h Quantitation of relative amounts of Cav1 species, as normalized to total detected Cav1 signal (p values for the genotype:hypoosmotic interaction: 0.186 for monomers, 0.048 for dimers, 0.841 for oligomers, n = 6 cell plates treated independently). Data represented as mean ±SD. i FRAP microscopy analyses of EGFP fusions to either Cav1 WT or Cav1 Y14F stably expressed in Cav1-/- fibroblasts differentiated into adipocytes. Average normalized fluorescent intensity ±SEM represented (22 control and 21 oleate treated +/+ cells, 26 control and 17 oleate treated Y14F/Y14F cells, from two independent experiments). j, k Schematic depiction of models proposed for observed differences in molecular dynamics and biochemistry in Cav1 WT (j) and Cav1 Y14F (k). p-value codes: *<0.05, **<0.01, ***<0.001. Boxplots show first, second and third quantiles, and whiskers extend from Q1-1.5·IQR to Q3+1.5·IQR. All p values correspond to two-sided t-test for regression coefficients. Source data provided as a SourceData.zip.