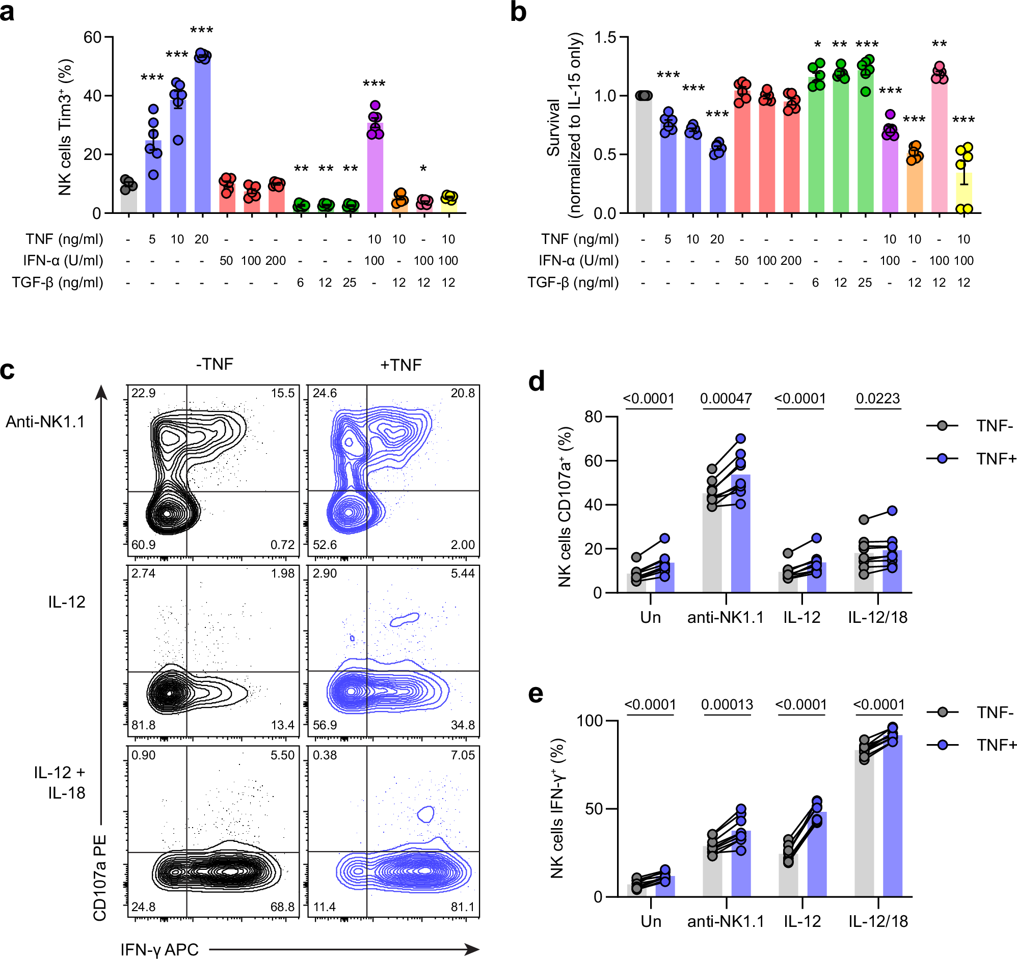
Fig. 3: TNF upregulates Tim3 and impacts NK cell function and survival in vitro.

NK cells from wild-type C57BL/6 mice were isolated and cultured for three days in the presence of the 10 ng/ml IL-15 plus the indicated cytokines. a Expression of Tim3 on NK cells. b Overall survival of NK cells, normalized to IL-15 only. Total splenocytes from C57BL/6 mice were cultured for four hours in the presence of the indicated stimulations with or without 10 ng/ml recombinant TNF. c Representative flow cytometry plots showing expression of CD107a and IFN-γ in NK cells. d, e Percentage of NK cells expressing IFN-γ (d) or CD107a (e). Data are from two independent experiments (a, b: n = 6 biological replicates, c–e: n = 9 biological replicates). Each dot represents one animal, and error bars indicate mean ± SEM. Groups were compared using one-way ANOVA with Å Ãdák’s multiple comparisons test for (a, b) (comparisons to IL-15 only, *P < 0.05, **P < 0.01, ***P < 0.001) or paired t test for c, d where P < 0.05 was considered statistically significant. Abbreviations: TNF, tumor necrosis factor; IFN, interferon; TGF, tumor growth factor. Source data are provided as a Source Data file.