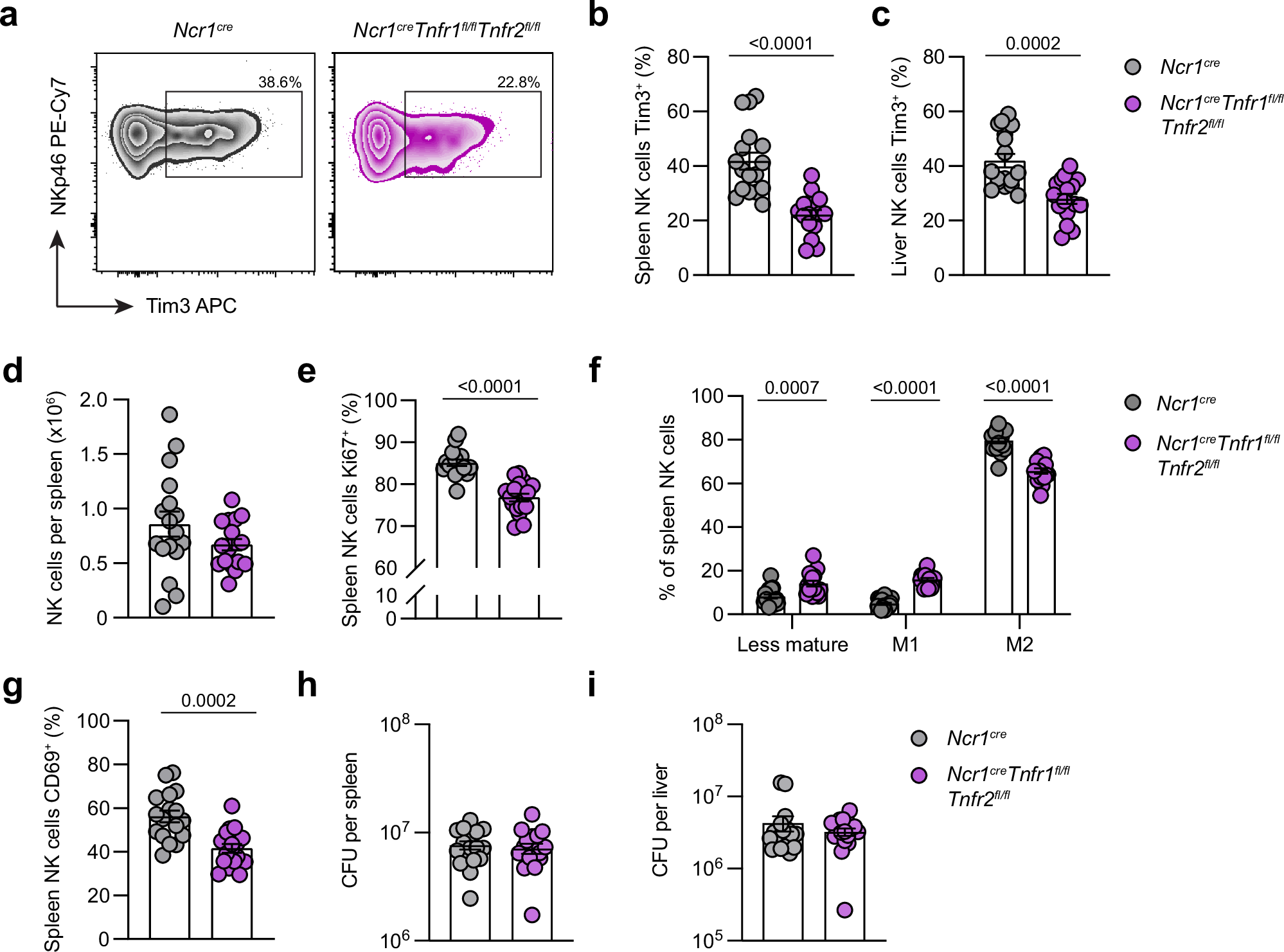
Fig. 4: Suppression of TNF signaling in NK cells impacts their phenotype during infection.

Transgenic Ncr1cre and Ncr1creTnfr1fl/flTnfr2fl/fl mice were infected with S. Typhimurium, and spleens and livers analyzed on day 4 post-infection. a Representative flow cytometry plots showing expression of Tim3 on splenic NK cells. b, c Percentage of spleen (b) or liver (c) NK cells expressing Tim3. d Total count of NK cells in the spleen of infected mice. e Percentage of NK cells expressing Ki67. f Percentage of splenic NK cells in each maturation stage based on CD11b and KLRG1 expression (Less mature = CD11b-KLRG1-, M1 = CD11b+KLRG1-, M2 = CD11b+KLRG1+). g Percentage of NK cells expressing CD69. h, i Bacterial burden per spleen (h) or liver (i), determined by CFU counts. Data are from two independent experiments (n = 17 biological replicates). Each dot represents one animal, and error bars indicate mean ± SEM. Groups were compared using a two-tailed Mann-Whitney U test, where P < 0.05 was considered statistically significant. Abbreviations: CFU, colony forming units. Source data are provided as a Source Data file.