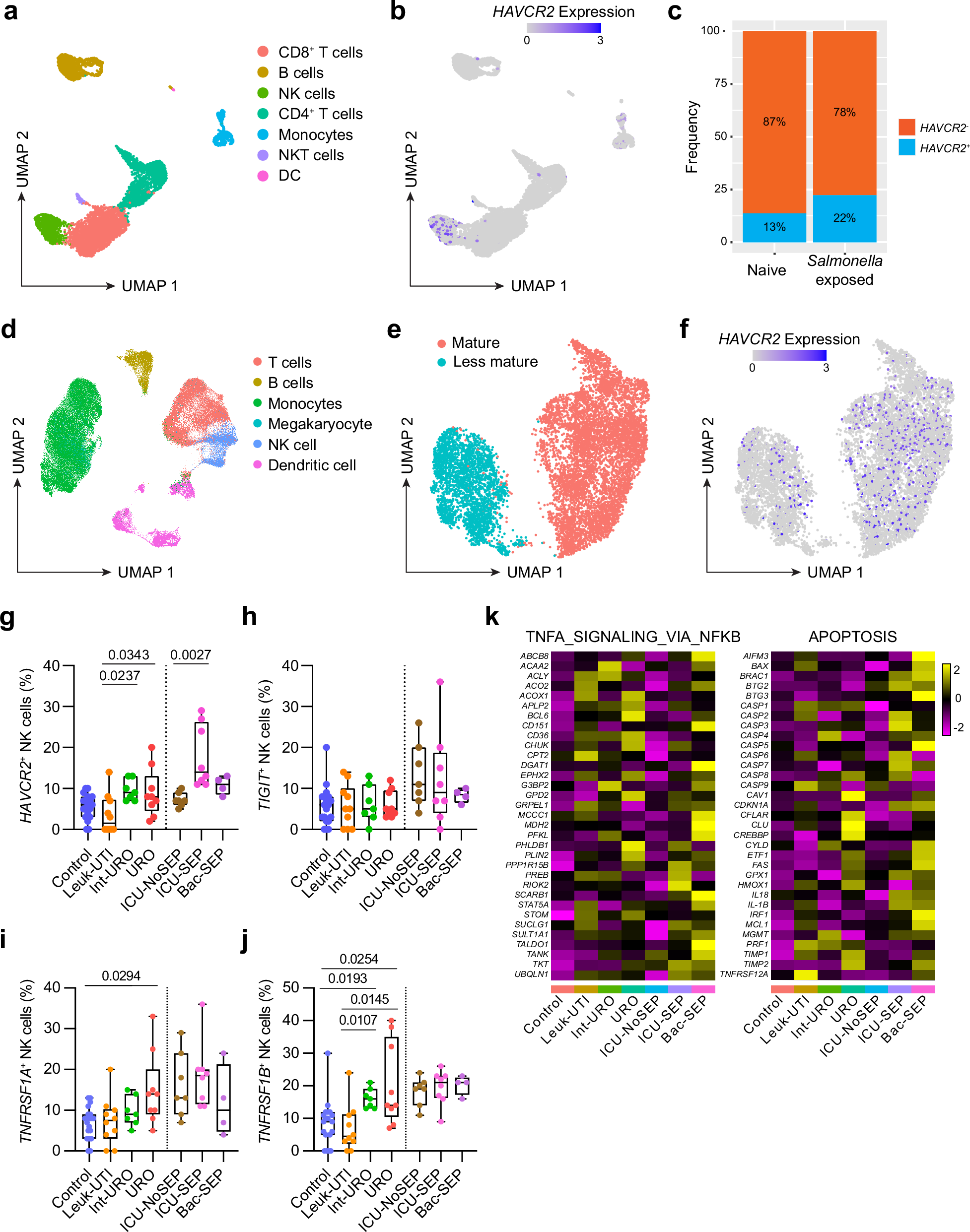
Fig. 7: scRNA-seq reveals Tim3 and TNF signaling in NK cells from human PBMC.

Reanalysis of scRNA-seq from PBMC pulsed with S. Typhimurium. a UMAP showing total cells from PBMC cultures. b UMAP showing HAVCR2 expression in PBMC. c Relative proportions of HAVCR2- or HAVCR2 + NK cells from naïve or S. Typhimurium pulsed PBMC. Reanalysis of scRNA-seq of PBMC from sepsis patients. d UMAP showing total cells from PBMC of sepsis patients and healthy controls, divided cell type. e NK cells divided up the Seurat cluster. f UMAP showing HAVCR2 expression in NK cells. g–j Box plots showing the percentage of NK cells expressing either HAVCR2, TIGIT, TNFRSF1A, or TNFRSF1B. Box represents the upper and lower quartile, and the median and whiskers show range between minima and maxima. Vertical dotted line separates cohorts from different hospitals. k Heatmap showing average expression in NK cells of selected genes from the indicated HALLMARK genesets. All data from published datasets (g–k: n = 19 control, 10 Leuk-UTI, 7 Int-URO, 9 URO, 7 ICU-NoSEP, 8 ICU-SEP, and 4 Bac-SEP). Groups were compared using the Kruskal-Wallis test with Dunn’s multiple comparisons test, where P < 0.05 was considered statistically significant. Abbreviations: UTI, urinary tract infection; URO, urosepsis; ICU, intensive care unit; SEP, sepsis; Bac, bacterial. Source data are provided as a Source Data file.