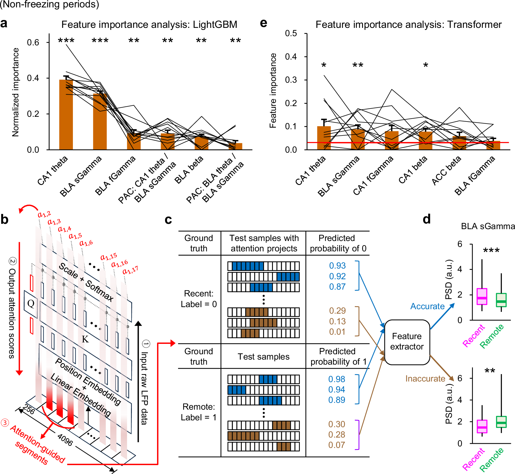
Fig. 5: Multi-regional oscillatory activity serves as key features utilized to predict memory age by both LightGBM and Transformer.
From: Multi-regional control of amygdalar dynamics reliably reflects fear memory age

a The actual feature importance against the null distribution determined by LightGBM which used LFP during non-freezing periods as the input. Only the features that made significant contributions, defined as having an actual feature importance >0 (see Methods for details), are shown (CA1 theta, W = 78.0, p = 2 × 10−4; BLA slow gamma [sGamma], W = 78.0, p = 2 × 10−4; BLA fast gamma [fGamma], W = 66.0, p = 0.002; PAC from CA1 theta to BLA slow gamma, W = 55.0, p = 0.003; BLA beta, W = 55.0, p = 0.003; PAC from BLA theta to BLA slow gamma, W = 36.0, p = 0.006). b The schematic of the process of the attention-guided projection back to the input space. Initially, raw input LFP was fed into the Transformer block. Subsequently, attention scores were calculated using the CLS token as the query. Finally, these attention values were projected back into the input space. c The attention-guided feature extraction process for accurately (in blue) and inaccurately (in brown) predicted samples. For both the accurate and inaccurate cases, the theory-driven features were extracted from samples of recent and remote classes. d The disparity between recent-vs-remote difference of the extracted feature in accurately predicted cases and that in inaccurately predicted cases gave rise to the Attention-guided Feature Importance (AFI; see Methods for detail). In this example, within the segments guided by attention in accurately predicted samples, PSD of BLA slow gamma was significantly higher in the recent session compared to the remote session (p = 3 × 10−7); conversely, in inaccurately predicted samples, BLA slow gamma PSD was significantly higher in the remote session than in the recent session (p = 0.009). These opposite recent-vs-remote differences correspond to the transition between accurate and inaccurate predictions, indicating that the Transformer utilized the BLA slow gamma feature to achieve accurate predictions. e Feature importance indicated by the AFI for the transformer model using LFP of non-freezing periods as the input. Only the features with the AFI higher than the threshold of null importance (indicated by the red line) are shown with statistical significance (CA1 theta, W = 66.0, p = 0.017; BLA slow gamma, W = 69.0, p = 0.008; CA1 fast gamma, W = 59.0, p = 0.065; CA1 beta, W = 67.0, p = 0.013; ACC beta, W = 56.0, p = 0.102; BLA fast gamma, W = 41.0, p = 0.455). In (a, e), n = 12 mice, one-tailed Wilcoxon signed-rank test. In (d), two-tailed unpaired t-test. For all bar graphs, data are represented as mean ± SEM with values from individual mice. For all box plots, the middle, bottom, and top lines correspond to the median, lower and upper quartiles, and the edges of lower and upper whiskers correspond to the 5th and 95th percentiles, respectively. *p < 0.05, **p < 0.01 and ***p < 0.001. Source data are available in the Source Data file.