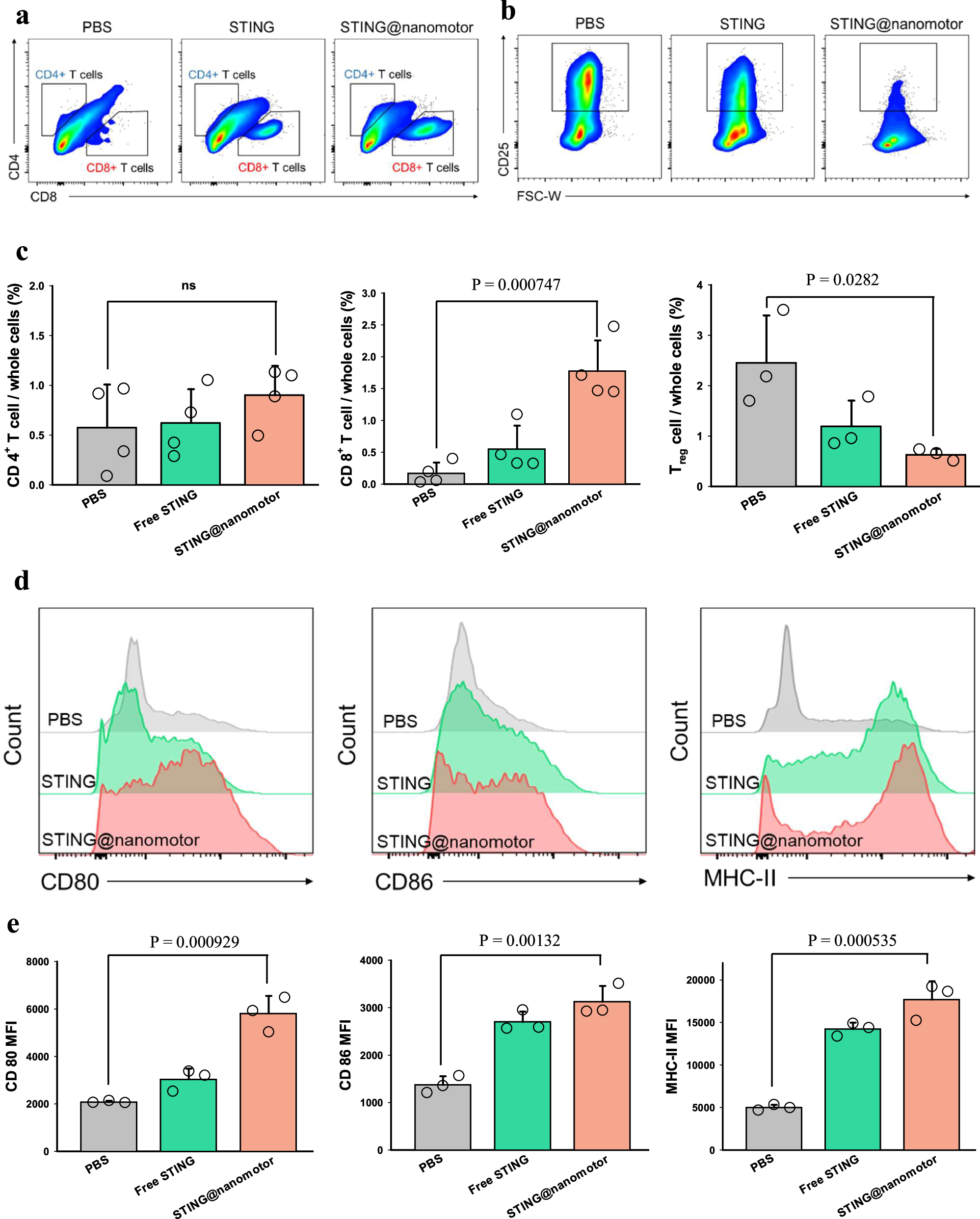
Fig. 6: Immune response and pro-tumor response of STING@nanomotor.
From: Urease-powered nanomotor containing STING agonist for bladder cancer immunotherapy

The representative flow cytometry plots of (a) CD4+ and CD8+ T cells, and (b) regulatory T cells. c The corresponding percentage of CD4+, CD8+ T cells (n = 4 mice per group) and regulatory T cells in whole bladder cells. Data are presented as mean values and error bars represent the S.D. and statistical analysis was performed via two-sided t-test (n = 3 mice per group). d The flow cytometry comparison of CD80, CD86, and MHC-II expression on dendritic cells from each bladder tumor and (e) the corresponding mean fluorescent intensity of expressed CD80, CD86, and MHC-II. CD8+ T cells were identified as DAPI−/CD45+/CD3ε+/CD4−/CD8a+ cells, CD4+ T cells as DAPI−/CD45+/CD3ε+/CD8a−/CD4+ cells, Treg cells as FVS450−/CD45+/CD4+/CD25+ cells and dendritic cells as DAPI−/CD45+/CD11c+ cells. Data are presented as mean values and error bars represent the S.D., and statistical analysis was performed via two-sided t-test (n = 3 mice per group). Source data are provided as a Source Data file.