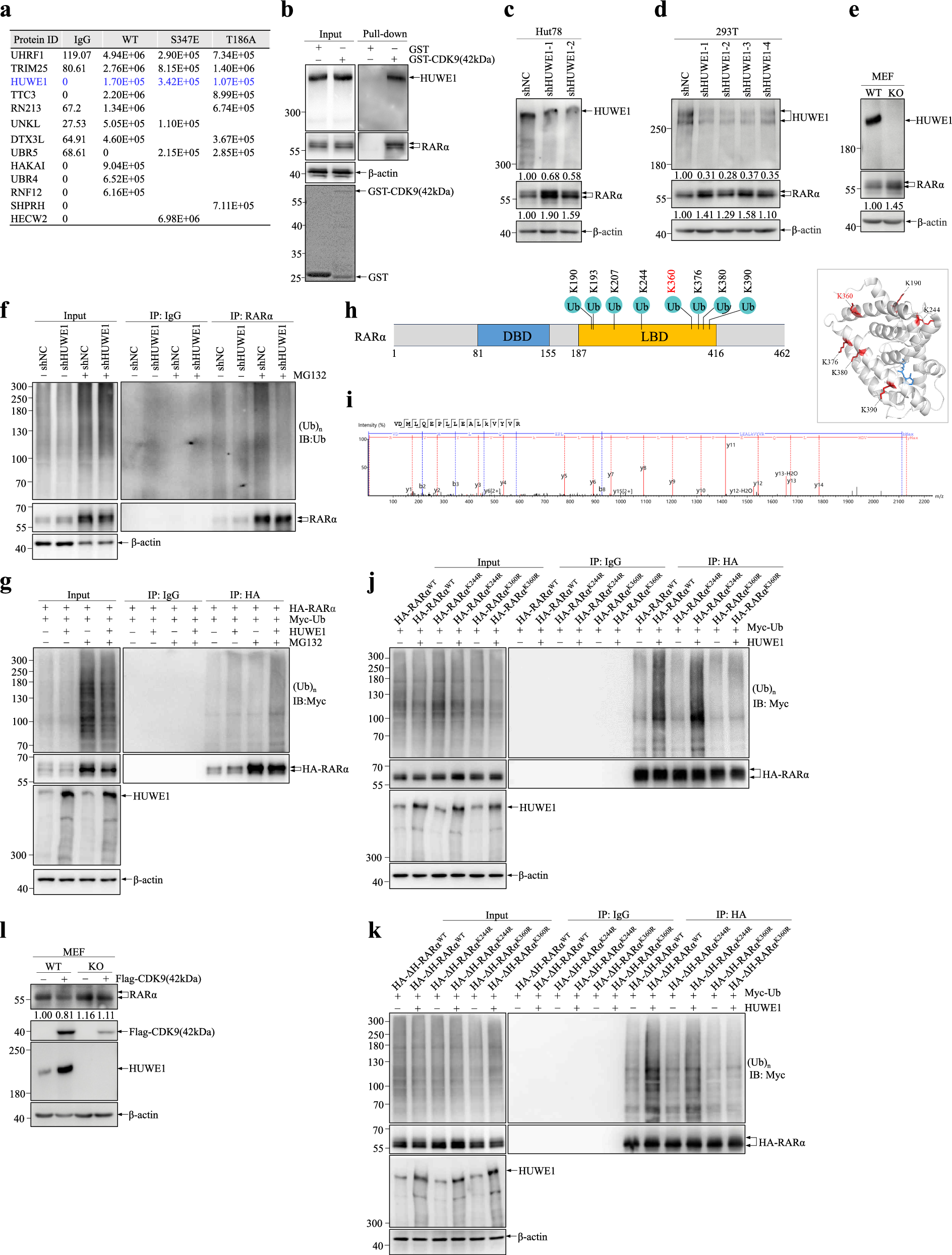
Fig. 6: CDK9 recruits HUWE1 E3 ligase to trigger RARα ubiquitination at K360.

a Hut78 cells were transfected with 3 × Flag-tagged WT, T186A, or S347E CDK9, followed by Co-IP with anti-Flag antibody. Mouse IgG was used as negative control. Samples were then analyzed via LC-MS/MS and E3 ligases interacting with 3 × Flag-tagged WT, T186A, or S347E CDK9 were listed. b Bacterially expressed GST-tagged CDK9 was incubated with Hut78 WCL, followed by GST pulldown and Western blot analysis. WCL: whole cell lysate. c–e Western blot analysis of indicated proteins in Hut78 (c) and 293T (d) cells with HUWE1 depletion, as well as in wild-type (WT) and HUWE1 knockout (KO) MEF cells (e). f Hut78 cells overexpressing RARα were infected with shNC or shHUWE1 lentiviruses. After 6 h of treatment with MG132 (10 µM) or DMSO, Co-IP with anti-RARα or mouse IgG was conducted, followed by immunoblotting. g In 293T cells transfected with 3 × HA-tagged RARα, Myc-tagged ubiquitin, and HUWE1, Co-IP and immunoblotting were conducted after MG132 (10 µM) or DMSO treatment. h Schematic of RARα ubiquitination K sites (left) and protein structure of RARα ligand binding domain (LBD) (in white) bound to ATRA (in blue) (PDB ID: 3A9E) (right). i Tandem mass spectrum of a RARα-derived peptide confirmed ubiquitin conjugation at residue K360. j Myc-tagged ubiquitin was co-transfected with wild-type or mutant RARα (HA-RARαWT, HA-RARαK244R, and HA-RARαK360R) into 293T cells with or without infection of HUWE1. Following 6 h of MG132 (10 µM) treatment, Co-IP and immunoblotting were performed. k, Myc-tagged ubiquitin was co-transfected with wild-type or mutant RARα with deletion of the Hinge domain (HA-ΔH-RARαWT, HA-ΔH-RARαK244R, and HA-ΔH-RARαK360R) into 293T cells with or without infection of HUWE1. Following 6 h of MG132 (10 µM) treatment, Co-IP and immunoblotting were performed. l Western blot analysis of indicated proteins in wild-type (WT) and HUWE1 knockout (KO) MEF cells with or without infection of 3×Flag-tagged CDK9. b–g and j–l n = 3, independent experiments, a representative example is shown. The samples derive from the same experiment each but different gels for RARα, β-actin, another for HUWE1 and another for GST-CDK9, GST (b), for RARα, β-actin and another for HUWE1 (c–e), for RARα, β-actin and another for Ub (f), for HA-RARα, β-actin, another for HUWE1 and another for Myc (g, j, k), for RARα, β-actin, another for Flag-CDK9 and another for HUWE1 (l) were processed in parallel. Band intensities in (c–e, l) were analyzed and compared using Image J. Relative densitometric values are provided below the blot images.