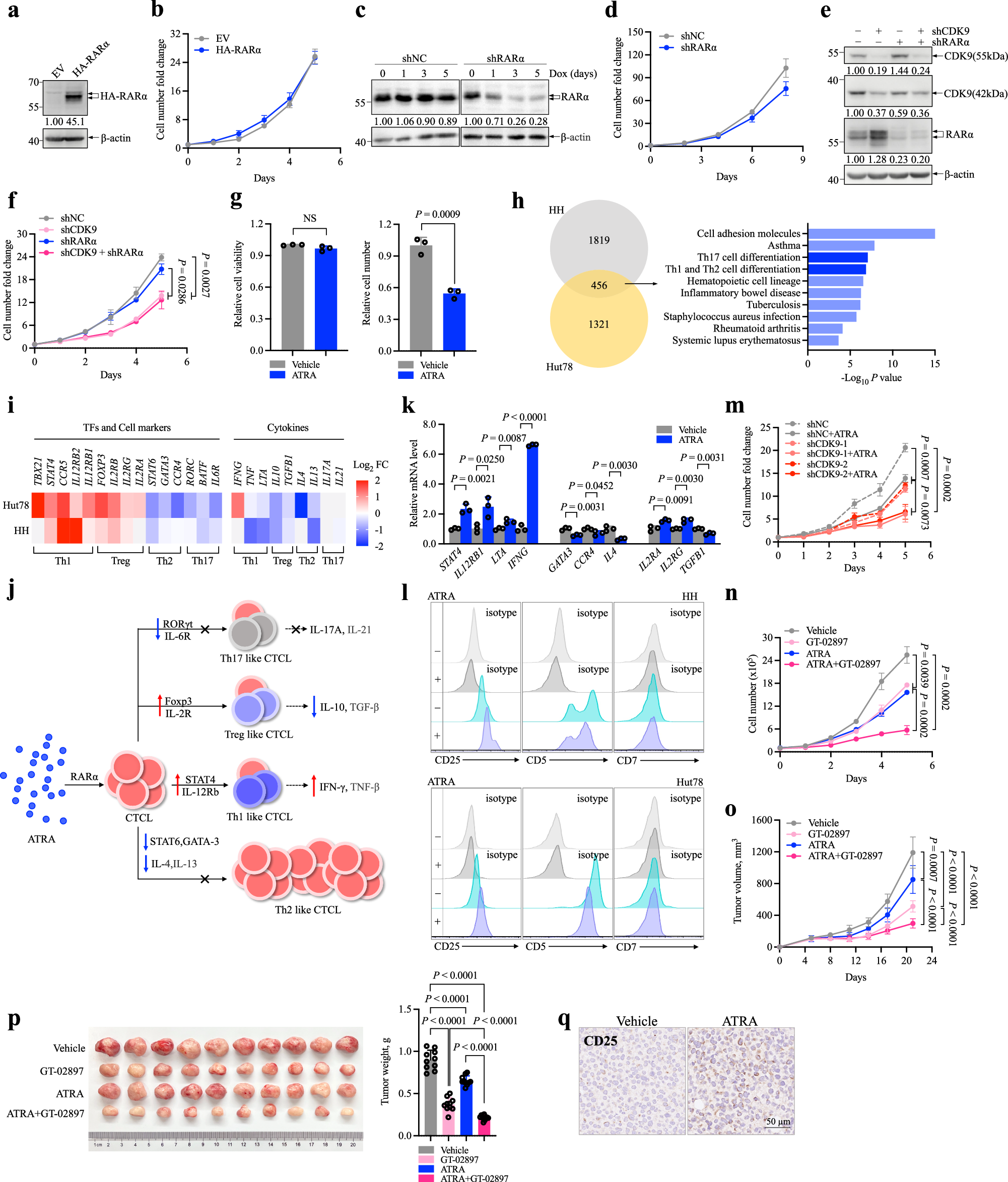
Fig. 7: GT-02897 induces RARα accumulation which sensitizes CTCL to ATRA and displays synergistic activity with ATRA in treating CTCL.

a Western blotting in Hut78 cells upon HA-RARα overexpression. b Growth curve of Hut78 cells infected with EV or HA-RARα lentivirus. Cell number was counted by trypan blue. c A doxycycline (Dox)-inducible knockdown system (shNC or shRARα) was introduced into Hut78 cells via lentiviruses, followed by Dox administration and Western blot analysis. d Growth curves of Hut78 cells with Dox-inducible shNC or shRARα post-Dox treatment, with cell counts via trypan blue. e Western blot analysis of CDK9 and RARα in CDK9-depleted Hut78 cells with or without RARα depletion. f Growth curve of control and CDK9-depleted Hut78 cells infected with or without shRARα lentivirus. Cell number was counted by trypan blue. g Hut78 cells were treated with ATRA or DMSO. Viability and cell number were measured by trypan blue. h RNA-seq analysis of HH and Hut78 cells upon ATRA treatment, with a Venn diagram showing common differentially expressed genes (left), and enriched pathways analyzed via Metascape (right). i Heatmap of regulated genes upon ATRA treatment in HH and Hut78 cells. j Schematic of CTCL cell differentiation into T cell lineages after ATRA treatment. k Q-PCR analysis of indicated genes in Hut78 cells after ATRA treatment. l Flow cytometry analysis of CD25, CD5 and CD7 expression on HH (top) and Hut78 (bottom) cells upon ATRA or DMSO treatment. m Growth curves of Hut78 cells infected with shNC or shCDK9 lentiviruses upon ATRA or DMSO treatment. Cell number was counted by trypan blue. n Hut78 cells were treated with ATRA and GT-02897 alone or combined and the cell number was counted by trypan blue. o–q NSG mice were subcutaneously injected with Hut78 cells and randomly divided into four groups (Vehicle, GT-02897, ATRA or ATRA + GT-02897, n = 10). Tumor volumes were measured over time (o).Tumors were harvested at 21 days, weighed (p), and analyzed by IHC for human CD25 (q). Results in (b, d, f, g, k, m, n) represent biologically independent experiments of n = 3, with P values calculated by two-tailed Student’s t-test. Data are presented as mean ± SEM. Source data are provided as a Source Data file. a, c, e n = 3, independent experiments, a representative example is shown. The samples in (e) derive from the same experiment but different gels for CDK9, β-actin, and another for RARα were processed in parallel. Band intensities in (a, c, e) were analyzed and compared using Image J. Relative densitometric values are provided below the blot images.