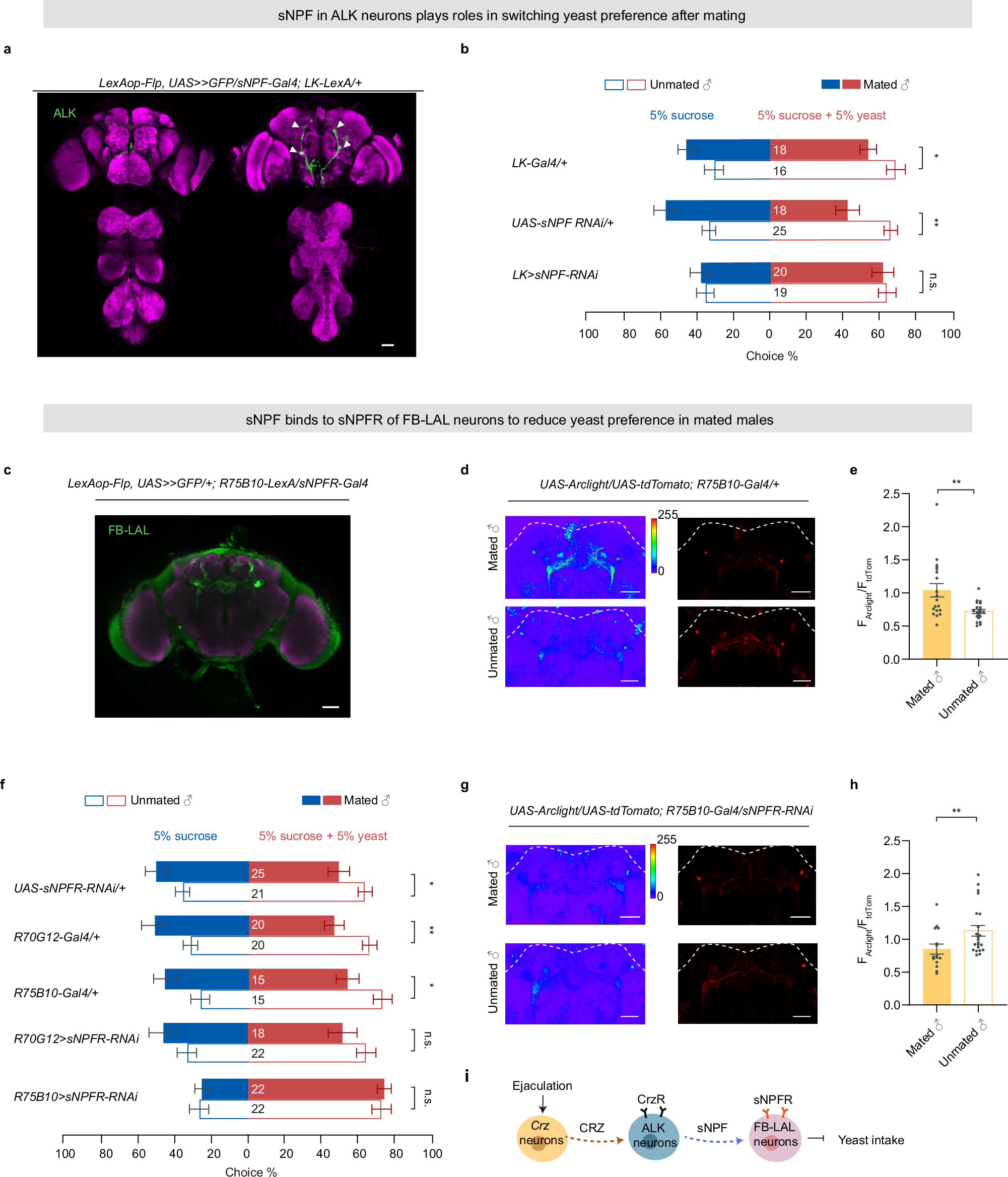
Fig. 5: FB-LAL neurons were activated by sNPF from ALK to reduce yeast preference in mated males.
From: Mating reconciles fitness and fecundity by switching diet preference in flies

a The intersection between sNPF neurons and LK neurons in the male central nervous system. White arrows indicated the cell bodies of ALK neurons. Green: GFP. Magenta: nc82. The scale bar represented 50 μm. b Yeast preference of males when blocking down sNPF in ALK neurons. Mean ± SEM. *p < 0.05, **p < 0.01, n.s., not significant, two-tailed unpaired t-tests. c The intersection between the male brain’s sNPFR and FB-LAL neurons. Green: GFP. Magenta: nc82. The scale bar represented 50 μm. d The voltage signal of male FB-LAL neurons in different mating states. The left panels represent the signals of Arclight, and the right panels represent the signals of tdTomato. White dotted lines outline the brain. The calibration bar ranges from 0–255. Scale bar, 10 μm. e The relative fluorescence intensity (FArclight/FtdTom) of male FB-LAL neurons in different mating statuses. Mean ± SEM. **p < 0.01, two-tailed unpaired t-tests. n = 19, 20. f Yeast preference of males with sNPFR knocked down in FB-LAL neurons. Mean ± SEM. **p < 0.01, *p < 0.05, n.s. not significant, two-tailed Mann–Whitney nonparametric tests. g The voltage signal of male FB-LAL neurons in different mating states when sNPFR was knocked down. The left panels represent the signals of Arclight, and the right panels represent the signals of tdTomato. White dotted lines outline the brain. The calibration bar ranges from 0–255. Scale bar, 10 μm. h The relative fluorescence intensity (FArclight/FtdTom) of male FB-LAL neurons with sNPFR knockdown in different mating statuses. Mean ± SEM. *p < 0.05, two-tailed Mann–Whitney nonparametric tests. n = 15, 22. i Graphic model showed the neural circuits behind reduced yeast preference after mating in males. Source data are provided as a Source Data file.