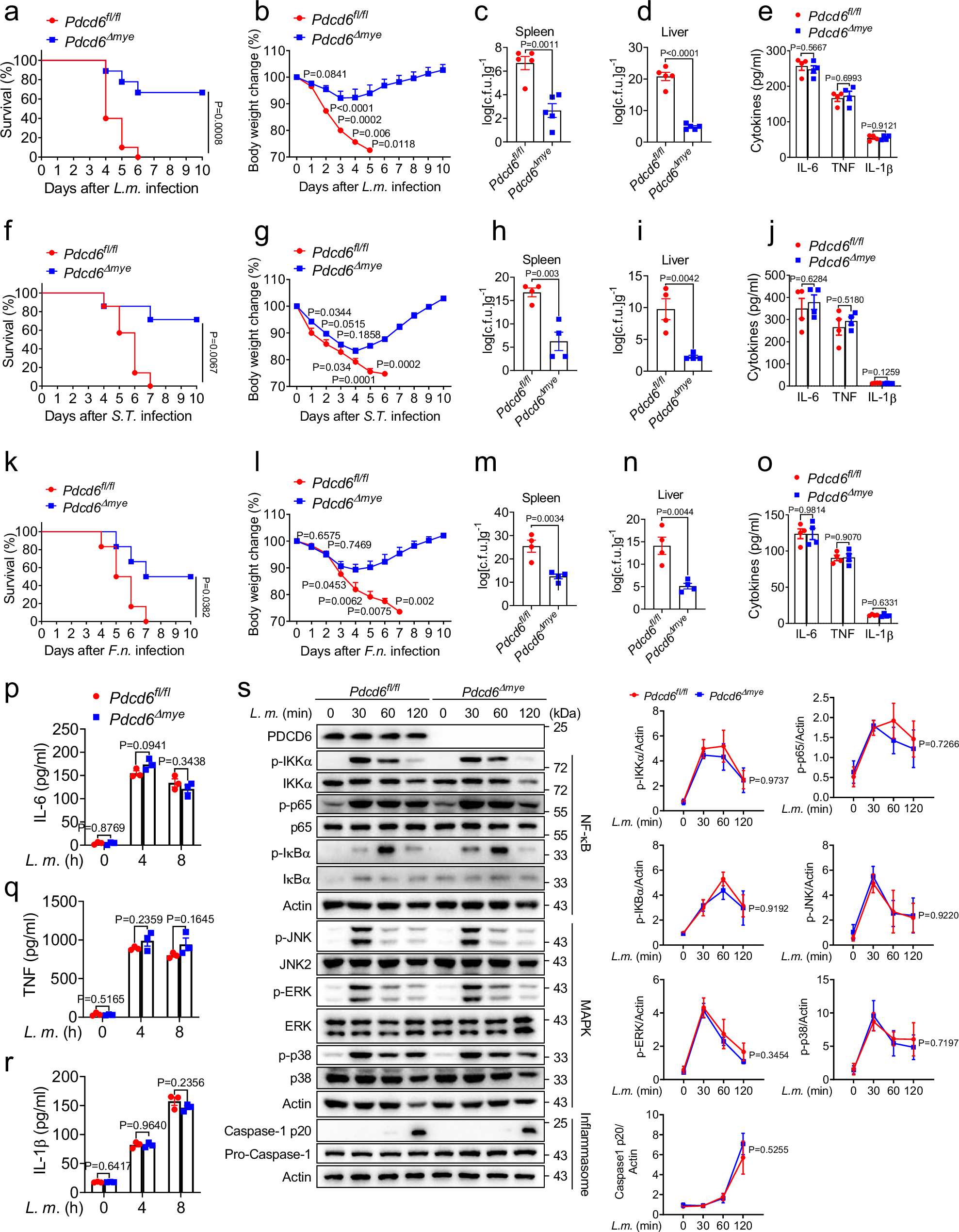
Fig. 2: PDCD6 regulates intracellular bacterial infection in vivo.
From: PDCD6 regulates lactate metabolism to modulate LC3-associated phagocytosis and antibacterial defense

a, b Survival (a) and body-weight changes (b) in Pdcd6fl/fl and Pdcd6Δmye mice (n = 10/group, 5 males and 5 females) after treatment with L. monocytogenes (DP-L5538) (0.1 × 106 CFUs). c–e Bacterial loads in the spleen (c) and liver (d), and IL-6, TNF, and IL-1β levels (e) in serum from Pdcd6fl/fl and Pdcd6Δmye mice challenged with L. monocytogenes for 24 h (n = 5/group, 3 males and 2 females). f, g Survival (f) and body-weight changes (g) in Pdcd6fl/fl and Pdcd6Δmye mice (n = 7/group, 3 males and 4 females) after treatment with S. Typhimurium (0.1 × 106 CFUs). h–j Bacterial loads in the spleen (h) and liver (i), and IL-6, TNF, and IL-1β levels (j) in serum from Pdcd6fl/fl and Pdcd6Δmye mice challenged with S. Typhimurium for 24 h (n = 4/group, 2 males and 2 females). k, l Survival (k) and body-weight changes (l) in Pdcd6fl/fl and Pdcd6Δmye mice (n = 6/group, 3 males and 3 females) after the intraperitoneal injection of F. novicida (1 × 106 CFUs). m–o Bacterial loads in the spleen (m) and liver (n), and IL-6, TNF, and IL-1β levels (o) in serum from Pdcd6fl/fl and Pdcd6Δmye mice (n = 4/group, 2 males and 2 females) challenged with F. novicida for 24 h. p–r Cytokine concentrations in the supernatants of mouse Pdcd6fl/fl and Pdcd6Δmye bone marrow-derived macrophages (BMDMs) stimulated or not with L. monocytogenes for the indicated periods. s NF-κB-, MAPK-, and inflammasome activation-related signaling molecules in Pdcd6fl/fl and Pdcd6Δmye BMDMs infected or not with L. monocytogenes (MOI: 5) for the indicated periods and their densitometric analysis. The averages of n = 10 (a, b), n = 5 (c–e), n = 7 (f, g), n = 4 (h–j, m–o), n = 6 (k, l), and n = 3 (p–s) biologically independent samples are shown. Data are shown as the mean ± SEM. Statistical significance in (a–s) was determined using t tests (and nonparametric tests). The data presented in (a–s) are representative of three independent experiments.