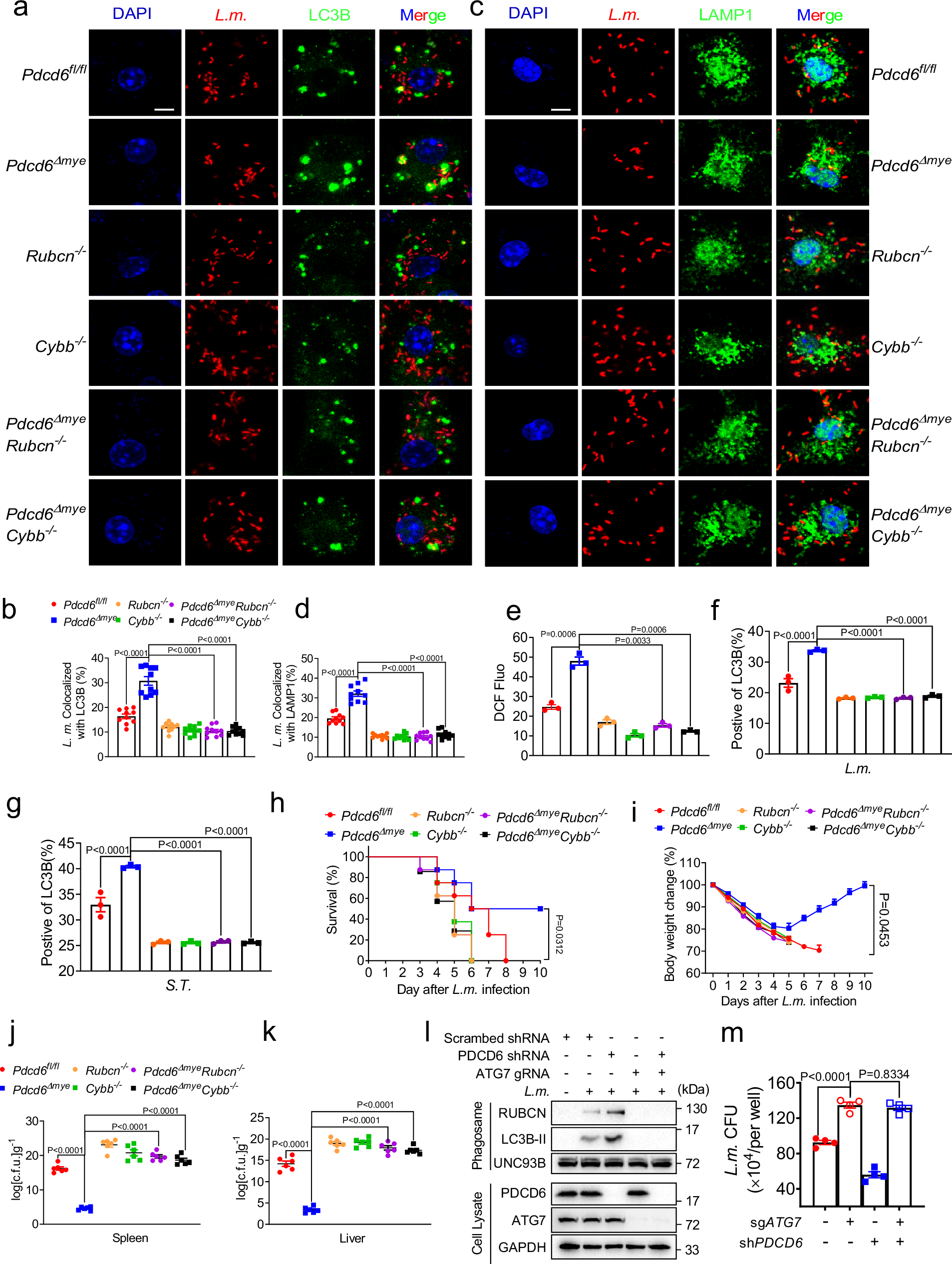
Fig. 4: PDCD6 deficiency-mediated enhancement of bacterial clearance requires LAP.
From: PDCD6 regulates lactate metabolism to modulate LC3-associated phagocytosis and antibacterial defense

a–d Confocal microscopic images (a, c) and quantification (b, d) of the colocalization between L. monocytogenes (red) and LC3B (green) (a, b) or between L. monocytogenes (red) and LAMP1 (green) (c, d) in Pdcd6fl/fl, Pdcd6Δmye, Rubcn−/−, Pdcd6ΔmyeRubcn−/−, Cybb−/−, and Pdcd6ΔmyeCybb−/− mouse bone marrow-derived macrophages (BMDMs) challenged with RFP-L. monocytogenes. Scale bar, 2 µm. e DCFH-DA-based determination of reactive oxygen species (ROS) levels in the indicated BMDMs stimulated with L. monocytogenes. f, g Flow cytometric analysis of LC3B fluorescence in Pdcd6fl/fl, Pdcd6Δmye, Rubcn−/−, Pdcd6ΔmyeRubcn−/−, Cybb−/−, and Pdcd6ΔmyeCybb−/− BMDMs infected with L. monocytogenes (MOI: 5) (f) or S.Typhimurium (MOI: 5) (g) for 2 h. h, i Survival (h) (one-way ANOVA with multiple comparisons; Pdcd6Δmye vs. Rubcn−/−, Pdcd6ΔmyeRubcn−/−, Cybb−/−, and Pdcd6ΔmyeCybb−/−, P = 0.0312) and body-weight changes (i) (one-way ANOVA with multiple comparisons; Pdcd6Δmye vs. Rubcn−/−, Pdcd6ΔmyeRubcn−/−, Cybb−/−, and Pdcd6ΔmyeCybb−/−, P = 0.0453) in Pdcd6fl/fl, Pdcd6Δmye, Rubcn−/−, Pdcd6ΔmyeRubcn−/−, Cybb−/−, and Pdcd6ΔmyeCybb−/− mice (n = 9 per group, 5 males and 4 females) intraperitoneally injected with L. monocytogenes. j, k Bacterial loads in the spleen (j) and liver (k) of Pdcd6fl/fl, Pdcd6Δmye, Rubcn−/−, Pdcd6ΔmyeRubcn−/−, Cybb−/−, and Pdcd6ΔmyeCybb−/− mice challenged with L. monocytogenes for 24 h (n = 6 per group, 3 males and 3 females). l, m Immunoblotting of LAP-associated molecules in isolated phagosomes or total cell lysates (l) and gentamicin protection assays (m) in wild-type, PDCD6-knockdown (KD), ATG7-knockout (KO), or PDCD6/ATG7 double-KO THP-1 cells following L. monocytogenes challenge. The averages of n = 10 (b, d), n = 3 (e–g), n = 9 (h, i), n = 6 (j, k), and n = 4 (m) biologically independent samples are shown. Data are shown as the mean ± SEM. Statistical significance in (b, d–k, m) was determined using one-way ANOVA with multiple comparisons. The data presented in (a, c, e–m) are representative of three independent experiments.