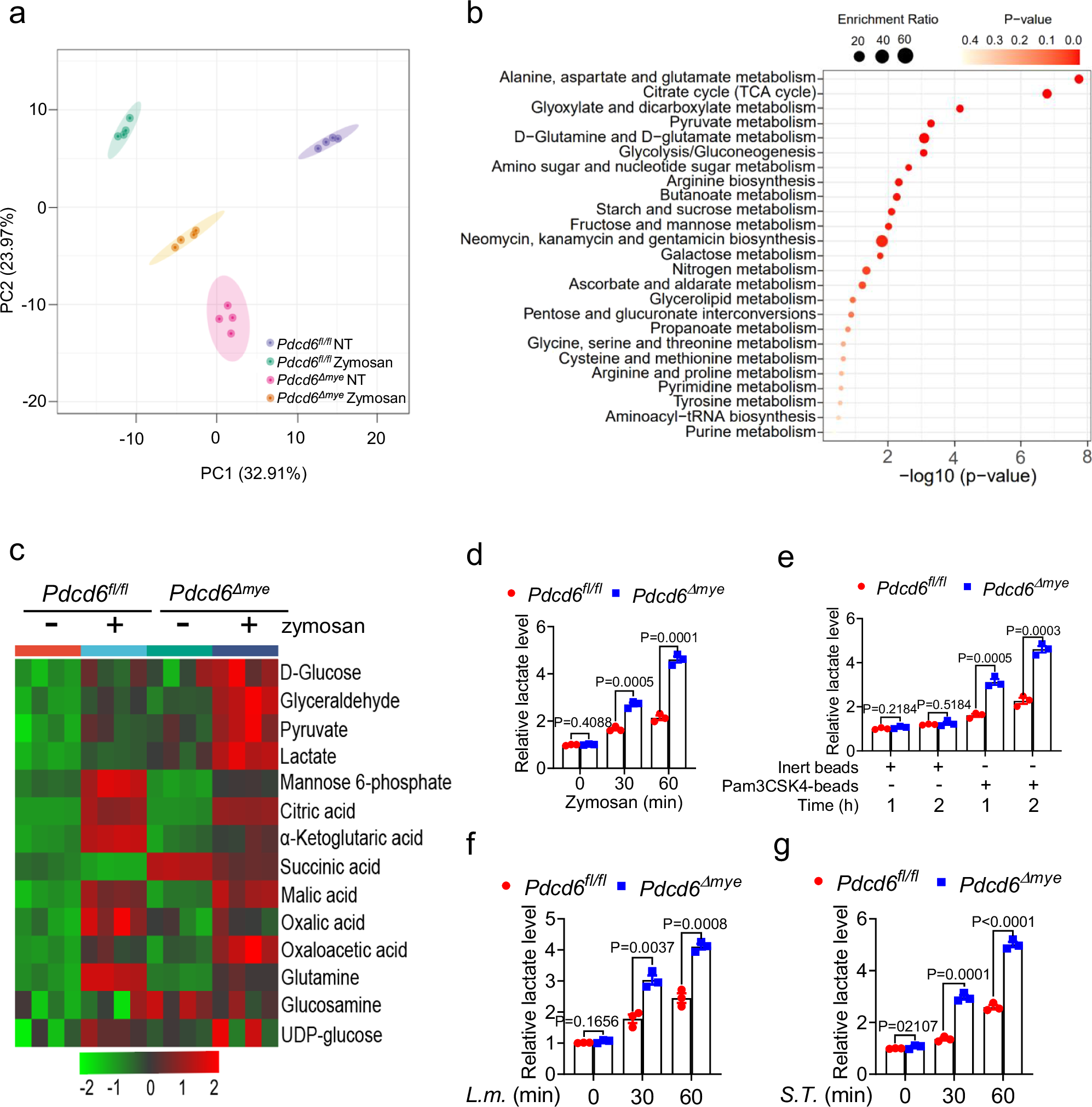
Fig. 5: PDCD6 deficiency elevates lactate metabolism.
From: PDCD6 regulates lactate metabolism to modulate LC3-associated phagocytosis and antibacterial defense

a, b LC–MS/MS-based total metabolite profiling using principle component analysis (a) and pathway enrichment analysis (b) in Pdcd6fl/fl and Pdcd6Δmye bone marrow-derived macrophages (BMDMs) treated with zymosan (10 μg/mL) for 2 h. c Heatmap of glucose metabolites in Pdcd6fl/fl and Pdcd6Δmye BMDMs treated or not with zymosan. d–g Lactate levels in Pdcd6fl/fl and Pdcd6Δmye BMDMs treated with zymosan (10 μg/mL) (d), Pam3CSK4-coated beads (10 μg/mL) (e), L. monocytogenes (MOI: 5) (f), or S. Typhimurium (MOI: 5) (g) for the indicated periods. The averages of n = 3 (d–g) biologically independent samples are shown. Data are shown as the mean ± SEM. Statistical significance in (d–g) was determined using the t test (and nonparametric tests). The data presented in (d–g) are representative of three independent experiments.