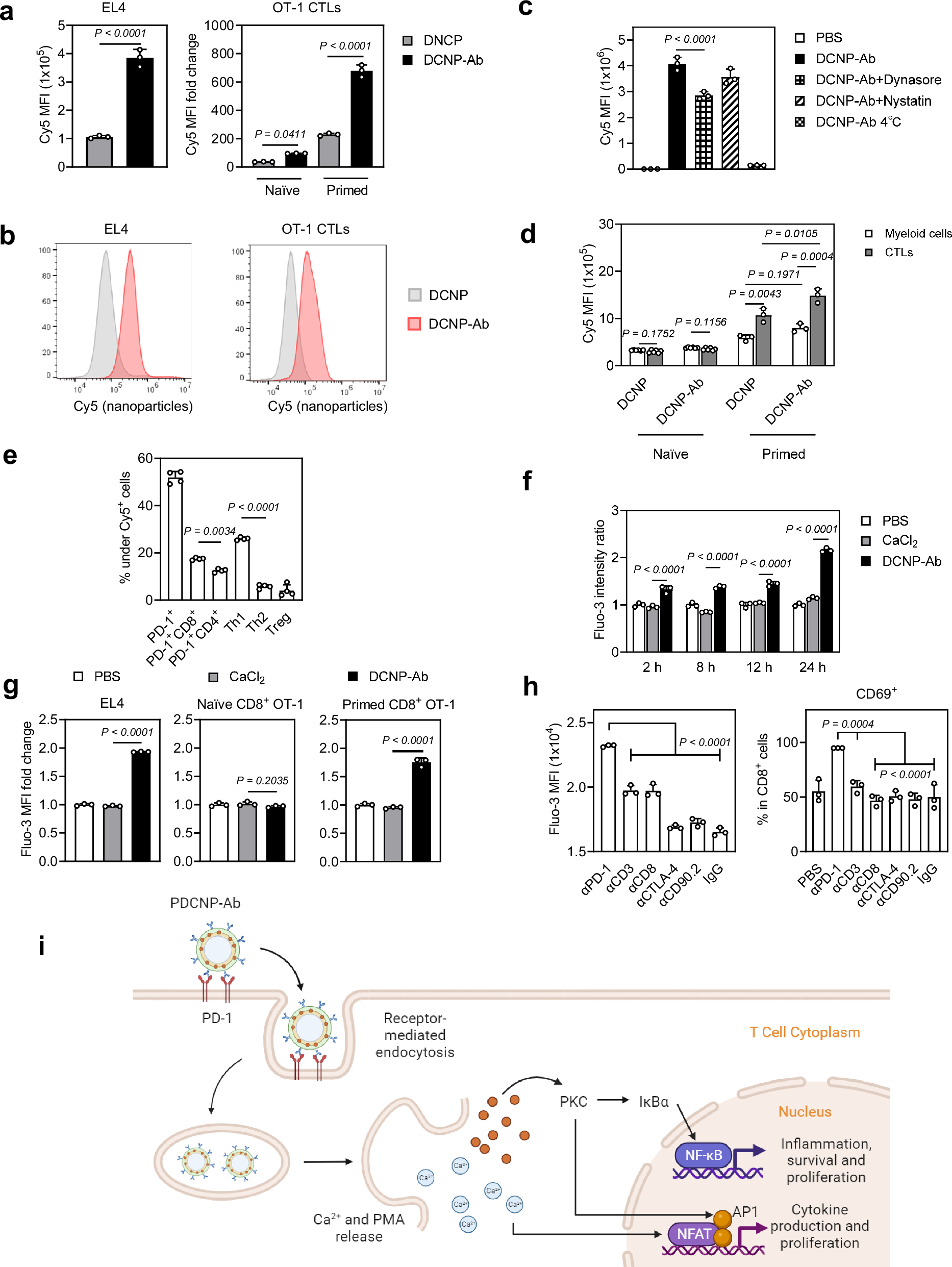
Fig. 2: Uptake of antibody-conjugated calcium nanoparticles by T lymphocytes.
From: Calcium nanoparticles target and activate T cells to enhance anti-tumor function

a Binding affinity of DCNP-Ab (Cy5-labeled) to fixed EL4 cells and OT-1 CTLs (naïve or primed). Cy5-labeled DCNP were tested for comparison (n = 3 biologically independent samples). b Cellular uptake of DCNP-Ab or DCNP by EL4 and primed CD8+ OT-1 T cells, repeated three times independently with similar results. c Endocytosis of DCNP-Ab (Cy5-labeled), assessed with EL4 cells (n = 3 biologically independent samples). d Uptake of Cy5-labeled DCNP or DCNP-Ab by splenocytes from OT-1 mice. Uptake by myeloid cells (CD11b+) and CTLs (CD8+) were analyzed by flow cytometry (n = 6 biologically independent samples for the naïve group and 3 for the primed group). e Uptake of Cy5 labeled DCNP-Ab by splenocytes from normal C57/BL6 mice (n = 4 biologically independent samples). Th1, CD4+T-bet+; Th2, CD4+GATA3+; Tregs, CD4+Foxp3+CD25+. f Changes in [Ca2+]i, measured with Fluo-3 AM in EL4 cells. CaCl2 and PBS were tested for comparison (n = 3 biologically independent samples). g, [Ca2+]i change after incubation with DCNP-Ab, evaluated in EL4 cells, naïve OT-1 CTLs, and primed OT-1 CTLs. CaCl2 salt and carrier only (PBS) were tested for comparison (n = 3 biologically independent samples). h T cell [Ca2+]i (left) and activation (right) after incubation with nanoconjugates, evaluated with enriched CD8+ OT-1 T cells (n = 3 biologically independent samples). Nanoconjugates include those formed between DCNP and αPD-L1 (i.e., DCNP-Ab), αCD3, αCD8, αCLTA4, αCD90.2, and IgG antibodies. Flow cytometry was used to measure Fluo-3 MFI (left) and CD69+ expression (right) after 24 h of incubation. i Schematic illustration of T cell activation by PDCNP-Ab. PDCNP-Ab are taken up by T cells through endocytosis by engaging surface PD-1. The nanoparticles release Ca2+ and PMA inside the cells, resulting in the activation of the NFAT and NF-κB pathways, culminating in T cell activation. Created in BioRender. Li, J. (2024) https://BioRender.com/u22v821. Data represented mean ± SD. Statistical difference was evaluated using a one-way ANOVA test in (a) (OT-1 CTLs), (c–h), and unpaired Student’s t-test (one-tailed) in (a) (EL4). Source data underlying (a–h) are provided in a Source Data file.