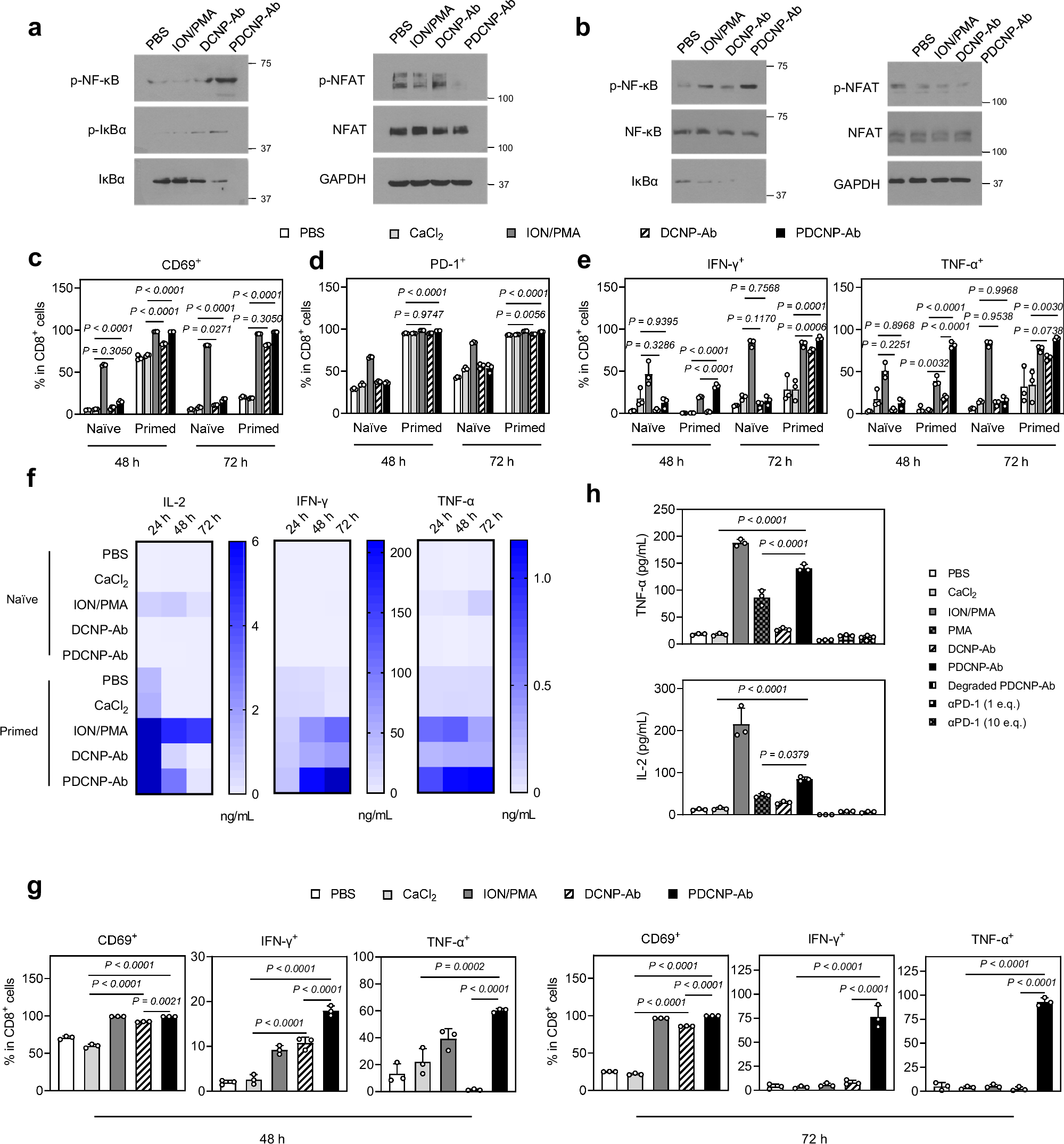
Fig. 3: Influence of antibody-conjugated calcium nanoparticles on T-cell activation.
From: Calcium nanoparticles target and activate T cells to enhance anti-tumor function

Cells were incubated with PDCNP-Ab (10 μg·Ca/mL, loaded with 0.5 wt% PMA, equivalent to 50 ng/mL) or an equivalent amount of DCNP-Ab. For comparison, ION/PMA (1.34 μM/50 ng/mL) or PBS were tested. Western blotting analysis of NF-κB and NFAT pathway activation in (a) enriched OT-1 CTLs and (b) EL4 cells. The experiment was repeated three times independently with similar results. T cell activation was assessed by flow cytometry, which examined the frequencies of CD69+ (c), PD-1+ (d), and IFN-γ+ or TNF-α+ (e) cells within the CD8+ cell population. The study was performed with splenocytes from OT-1 mice, which were either untreated or primed with SIINFEKL peptide (n = 3 biologically independent samples). f Release of IL-2, IFN-γ, and TNF-α at 24, 48, and 72 h, measured by ELISA (n = 3 biologically independent samples). The study was performed with splenocytes from OT-1 mice, with or without stimulation with SIINFEKL peptide. g T cell activation, assessed with OT-1 splenocytes activated with αCD3/αCD28 at 48 or 72 h of incubation (n = 3 biologically independent samples). h Influence of PDCNP-Ab on the secretion of IL-2 and TNF-α, tested with EL4 cells. Controls included αPD-1 antibody alone at 1 × (1 e.q.) or 10 × (10 e.q.) equivalent doses, as well as degraded PDCNP-Ab (n = 3 biologically independent samples). Data represent mean ± SD. Statistical difference was evaluated by one-way ANOVA in (c–e), (h), (g). Source data underlying (c–g) are provided in a Source Data file.