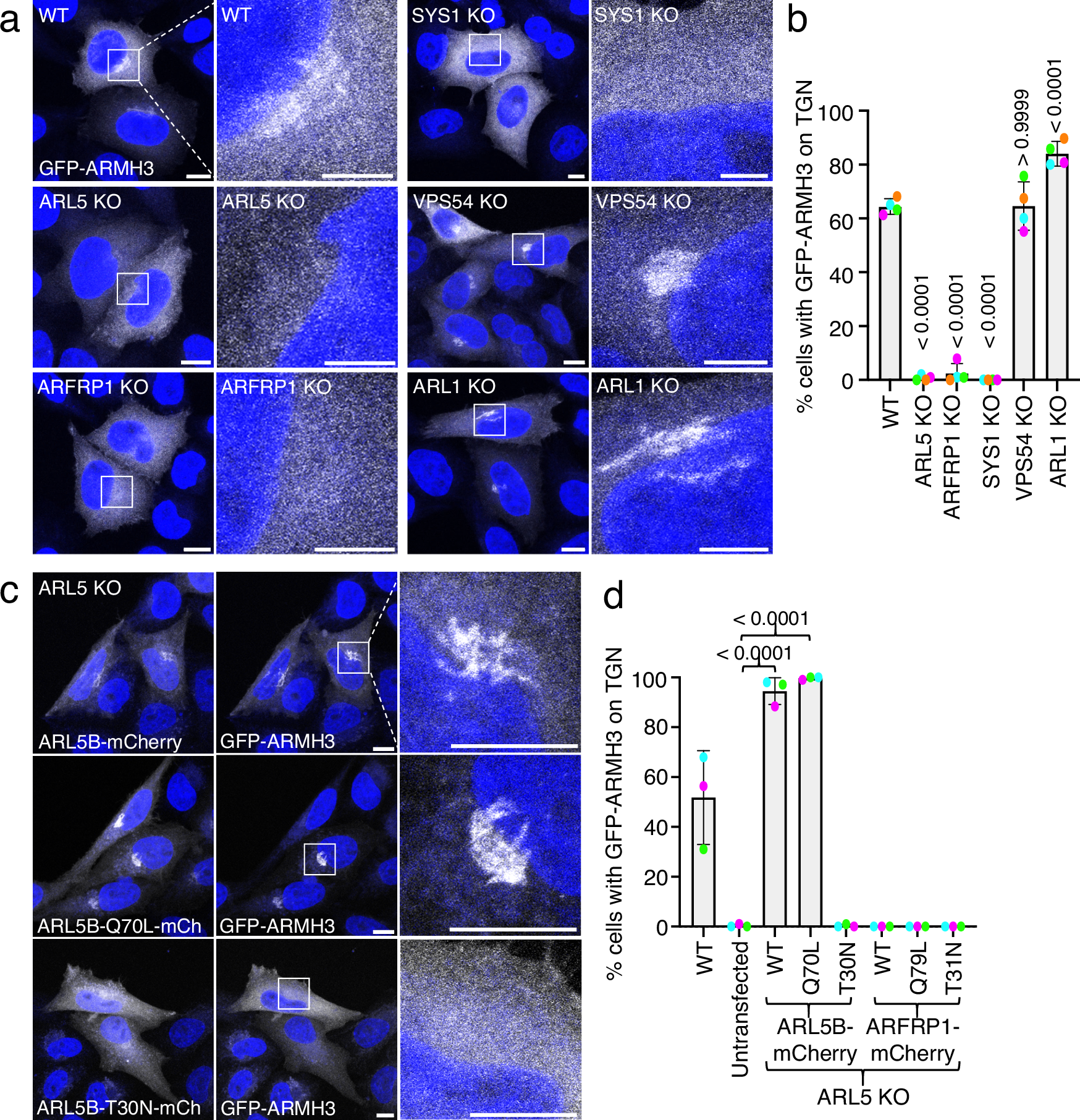
Fig. 3: Association of ARMH3 with the Golgi complex is dependent on ARL5 and its upstream activators ARFRP1 and SYS1.
From: ARMH3 is an ARL5 effector that promotes PI4KB-catalyzed PI4P synthesis at the trans-Golgi network

a Confocal fluorescence microscopy of GFP-ARMH3 expressed by transient transfection in the indicated WT and KO HeLa cell lines. GFP-ARMH3 is shown in grayscale and nuclei (DAPI) in blue. Each pair of images shows a lower magnification of a larger field and a higher magnification of the boxed area. Scale bars: 10 μm. Notice the dissociation of GFP-ARMH3 from the Golgi complex in cells with KO of ARL5, ARFRP1, or SYS1. b Quantification of the percentage of cells with GFP-ARMH3 at the Golgi complex from experiments such as that shown in panel a. Values are the mean ± SD from four independent, color-coded experiments. The statistical significance of the differences was calculated by one-way ANOVA with multiple comparisons using Dunnett’s test. P-values are indicated on the graphs. c Rescue of GFP-ARMH3 Golgi localization. ARL5-KO HeLa cells were co-transfected with plasmids encoding WT, Q70L, or T30N forms of ARL5B-mCherry, and GFP-ARMH3. Cells were imaged by confocal fluorescence microscopy. Images are shown in grayscale with nuclei (DAPI) in blue. Higher magnifications of the boxed areas are shown on the right column. Scale bars: 10 μm. Notice the rescue of GFP-ARMH3 Golgi localization by WT and Q70L, but not T30N, ARL5B-mCherry. d Quantification of the percentage of cells with GFP-ARMH3 at the Golgi complex from experiments such as that in panel b. P-values are indicated on the graphs. Source data are provided in the Source Data file.