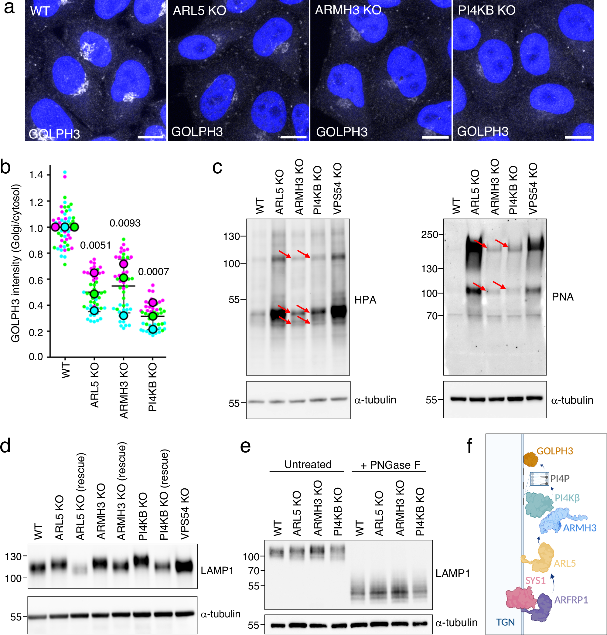
Fig. 8: Golgi localization of GOLPH3 and glycan processing is dependent on the ARL5-ARMH3-PI4KB axis.
From: ARMH3 is an ARL5 effector that promotes PI4KB-catalyzed PI4P synthesis at the trans-Golgi network

a WT and KO HeLa cells were immunostained for endogenous GOLPH3. Images are shown in grayscale with nuclei (DAPI) in blue. Scale bars: 10 μm. Notice the decrease in GOLPH3 staining in the KO cells. b Quantification of GOLPH3 intensity at the Golgi complex relative to the cytosol from experiments such as that shown in panel a. Data are represented as SuperPlots showing the mean ± SD of the means of the individual data points from three independent, color-coded experiments. The statistical significance of the differences was calculated by one-way ANOVA with multiple comparisons using Dunnett’s test. c Lectin blotting of WT and KO HeLa cells with HPA-Alexa Fluor 647 and PNA-Fluorescein. Immunoblotting for α-tubulin was used as a loading control. Arrows indicate glycoprotein species whose intensity is changed in the KO cells. Blots are representative of two independent experiments. d Immunoblot analysis of WT, KO, and rescue (ARL5B-mCherry, HA-ARMH3, or Myc-PI4KB stably expressed in corresponding KO cell lines) HeLa cells using antibodies to LAMP1 and α-tubulin (control). Similar results were obtained from two independent biological replicates. e WT and KO HeLa cells, untreated or treated with PNGase F, were analyzed by immunoblotting with an antibody to LAMP1. The positions of molecular mass markers (kDa) in panels c–e are indicated on the left. Blots are representative of three independent experiments. f Schematic representation of the role of the SYS1-ARFRP1-ARL5-ARMH3-PI4KB axis in PI4P synthesis at the TGN for recruitment of GOLPH3 to the TGN. Created in BioRender. Bonifacino, J. (2024) BioRender.com/o49h844. Source data are provided in the Source Data file.