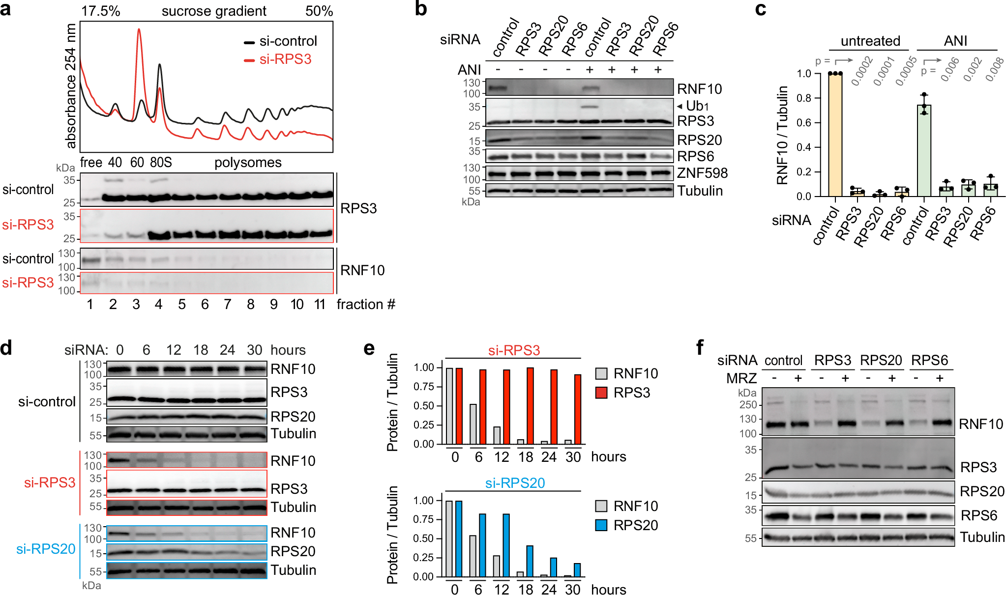
Fig. 4: Proteasomal degradation of RNF10 upon RPS KD.

a Polysome profile and fractionation analysis of HeLa cells 16 h after KD of RPS3 (siRNA S292) in comparison to control KD (S75); the distribution of RPS3 and RNF10 was assessed by Western blot analysis. The blot is representative of one experiment. b Western blot analysis of RNF10 and Ub1-RPS3 in HeLa cells 24 h after control KD (siRNA S75) in comparison to KD of RPS3 (S292), RPS20 (S297) and RPS6 (S299), ± ANI treatment (2 h, 0.1 µg/ml). c RNF10 protein levels were quantified from Western blots as in panel (b), shown are mean values ± SD (n = 3 biological replicates; p-values determined by two-tailed, paired t-test). d Western blot analysis for RNF10, RPS3 and RPS20 was carried out 0, 6, 12, 18, 24 and 30 h after control KD (S75), KD of RPS3 (S292) or KD of RPS20 (S297) in HeLa cells. e RNF10, RPS3 and RPS20 protein levels were quantified from the Western blot in panel (d) (n = 1 biological replicate). f Western blot analysis of RNF10 6 h after control KD (S75) or KD of RPS3 (S292), RPS20 (S297) or RPS6 (S299), ± simultaneous treatment with the proteasome inhibitor marizomib (MRZ, 6 h, 100 nM). The blot is representative of one experiment. In panels (b–f), Tubulin serves as loading control. Source data are provided as a Source Data file.