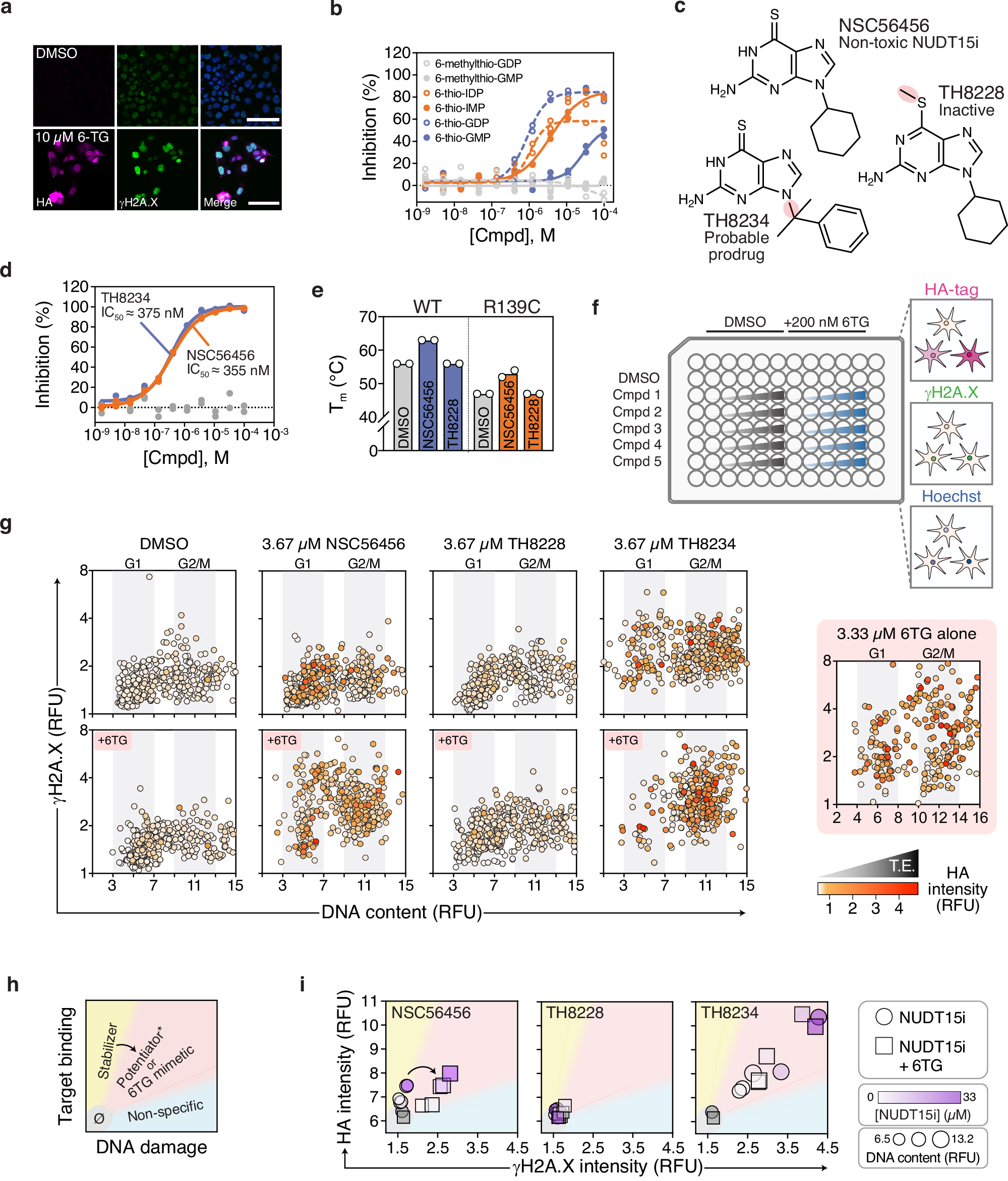
Fig. 4: Leveraging the NUDT15 pharmacogenetic variant, R139C, to decipher thiopurine pharmacology in cellulo.
From: Coupling cellular drug-target engagement to downstream pharmacology with CeTEAM

a Representative microscopy images (from n = 2 independent experiments) of doxycycline-induced HCT116 3-6 3xHA-NUDT15 R139C cells treated with DMSO or 10 µM 6TG for 72 hours and stained with indicated markers. Hoechst staining is shown in the merged image. Scale bar=200 µm. b NUDT15 inhibition by thiopurine metabolites (n = 2 with lines of best fit). c Structures of NSC56456, TH8234, and TH8228 with moieties of interest highlighted in red. d NUDT15 inhibition by TH8228 (gray), NSC56456 (batch ID: BV122529; orange), and TH8234 (blue). n = 2 with lines of best fit. e Melting temperatures of NUDT15 WT (blue) and R139C (orange) with 50 µM NUDT15i by DSF assay compared to DMSO (gray). Means of n = 2. f A schematic depicting a high-content microscopy assay for simultaneous detection of target engagement (HA) and phenotypes (DNA damage response – γH2A.X, cell cycle – Hoechst) of potential NUDT15 inhibitors -/+ low-dose 6TG. g, h Representative per-cell three-dimensional analysis of γH2A.X (y-axis), Hoechst (x-axis), and HA intensities (white-orange-red gradient) following treatment with DMSO, 3.67 µM NSC56456, 3.67 µM TH8228, or 3.67 µM TH8234 ± 200 nM 6TG and compared to 3.33 µM 6TG alone. n = 500 cells per condition, except n6TG = 399. i Binning of NUDT15i into non-responder/∅ (gray), stabilizer (yellow), potentiator or 6TG mimetic (red; NUDT15 binding-related 6TG potentiation), and non-specific (blue; NUDT15 binding-independent DNA damage) based on HA-R139C intensity and DNA damage induction. Stabilizers may reclassify to potentiators in the presence of 6TG. j Per-drug analysis of median HA (y-axis), γH2A.X (x-axis), and Hoechst intensities (symbol size) for NSC56456, TH8228, and TH8234 at multiple concentrations (white-magenta gradient) either alone (circles) or combined with 6TG (squares) and compared to DMSO (gray). RFU relative fluorescence units.