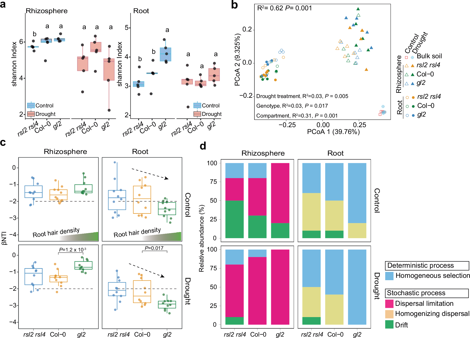
Fig. 2: Root hair related mutants shift microbiome composition in responses to drought.

a The Shannon index of microbial communities in root and rhizosphere samples. Different lowercase letters indicate significant differences among genotypes (one-way ANOVA followed by LSD test, P-values were corrected using Bonferroni method, n = 5). b Principal coordinates analysis (PCoA) based on Bray–Curtis dissimilarity (PERMANOVA by Adonis, n = 5). c The β-nearest taxon indexes (βNTI) in different genotypes. Each dot represents the β-nearest taxon index calculated from each pairwise sample (n = 10 paired comparison). The dashed line represents the cutoff for determining deterministic (|βNTI | > 2) and stochastic processes (|βNTI | < 2). Box plots show the median (horizontal bar), 25th (bottoms of boxes), and 75th (tops of boxes) quartiles range (QR), as well as non-outlier data value (upper and lower whiskers). Only the significant differences (marked with P-value) of βNTI values between root hair mutants and Col-0 are listed above the bars (two-sided Student’s t test). d The percentage of the relative influence of each community assembly cue was defined as the proportion of pairwise samples governed by each process.