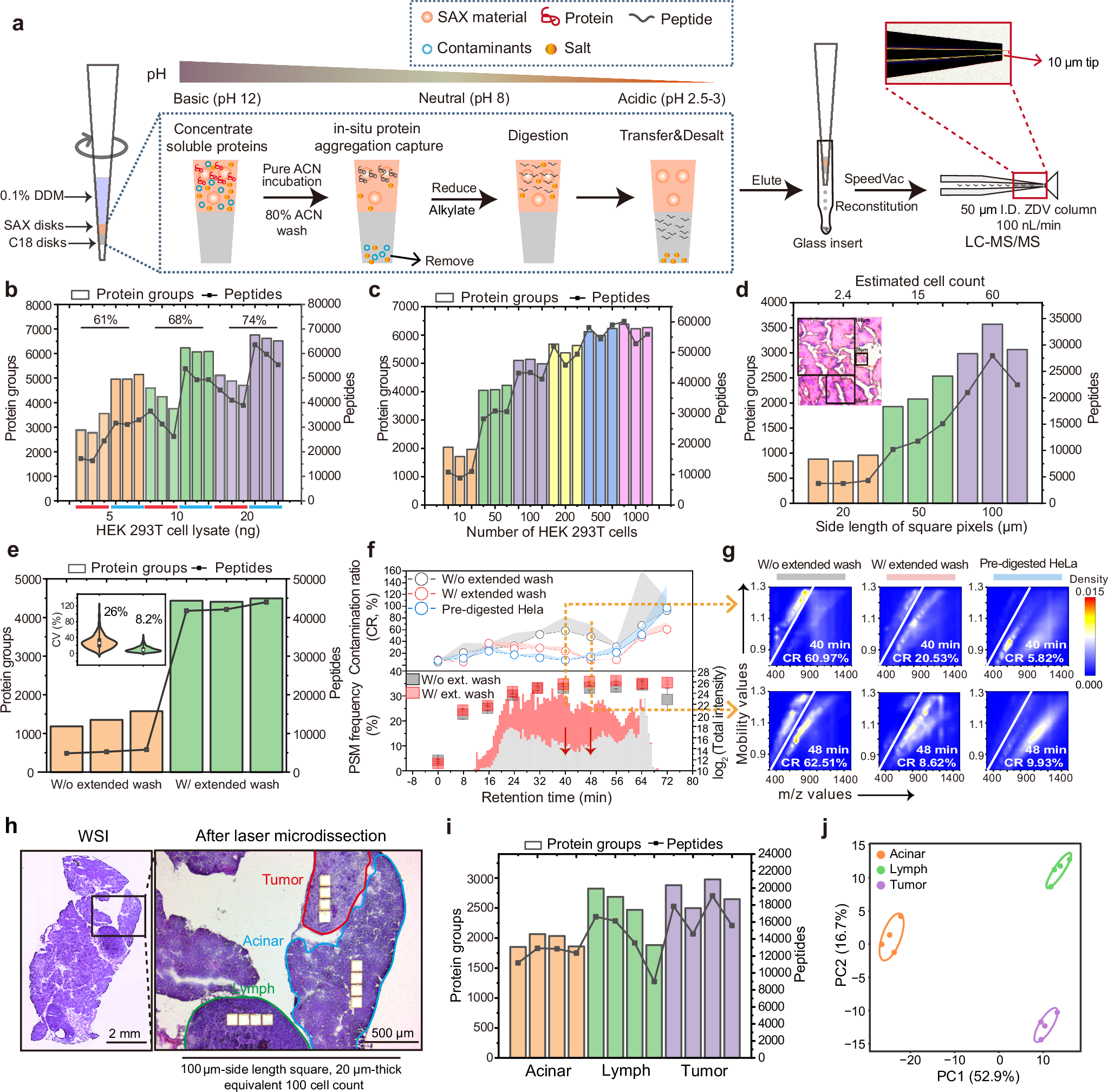
Fig. 2: Development of iPAC technology for processing rare stained tissue cells.
From: Multimodal single cell-resolved spatial proteomics reveal pancreatic tumor heterogeneity

a Workflow and principle of iPAC technology. b Identified protein groups and unique peptides from processing nanogram HEK 293T cell lysate or direct injection of an equal number of pre-digested HEK 293T peptides, showed in red and blue lines, respectively. The proportion shown on the graph indicates the protein recovery rate for each group. c Identified protein groups and unique peptides from 10 to 1000 flow cytometry-sorted HEK 293T cells. d Identified protein groups and unique peptides from 20, 50, and 100 μm-side length squares of 12 μm-thick H&E-stained mouse brain slice. The images shown are representative of 3 independent experiments. e Identified protein groups and unique peptides of 200 μm-side length squares from a 12 μm-thick H&E-stained mouse brain without (W/o) or with (W/) extended wash. The insert violin diagram shows the Coefficient of Variation (CV) distributions (n = 3 biological replicates). The insert boxplots display the median (white dot), the 25th and 75th percentiles (black box), and the minimum and maximum (whiskers). f Upper panel, Contamination Ratios (CR) of H&E-stained mouse brain samples W/o or W/ extended wash along the LC gradient. The pre-digested HeLa was served as a control. The transparent shades beyond each dot-line indicate the half standard deviation of CR within each group. The bottom panel identified peptide-spectrum matches (PSMs) along with retention time (RT). The total ion chromatogram (TIC) intensity of precursors extracted for generating heatmaps is displayed. g Representing heatmap of precursors in the trapped ion mobility (IM)-m/z space at specific RT from one of the three replicates in each group. h Workflow showing the acinar, tumor, and lymph regions (n = 4 biological replicates from one KPf/fC mouse). The images shown are all of 4 independent experiments. Scale bar, 2 mm and 500 μm for the left and right images, respectively. i Identified protein groups and peptides from different regions. j Principal Component Analysis (PCA) analysis based on quantified protein groups before data filtering. DDM N-dodecyl-β-D-maltoside, SAX strong anion exchange, ACN acetonitrile, ZDV zero-dead-volume. Source data are provided as a Source Data file.