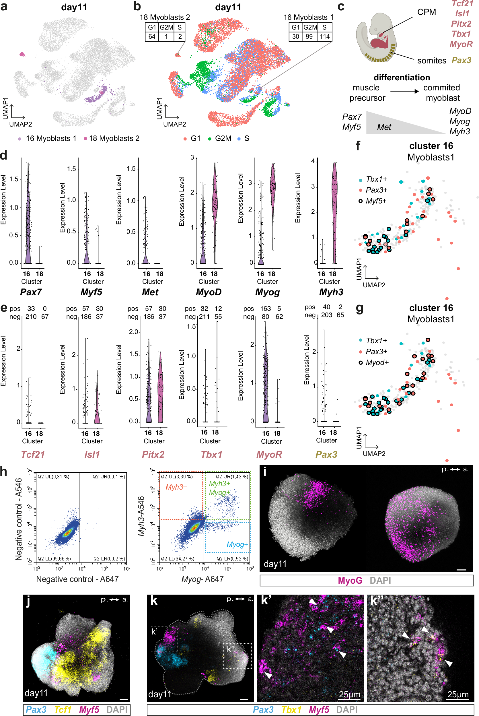
Fig. 5: Skeletal myogenesis takes place in gastruloids from the CPM and somitic mesoderm.
From: Gastruloids are competent to specify both cardiac and skeletal muscle lineages

a UMAP representation of day 11 myoblast clusters highlighted in purple (cluster 16) and in pink (cluster 18). b UMAP representation of day 11 cells with their cell cycle status, G1 (red), G2/M (green) and S (blue). The numbers of cells in each phase of the cell cycle are indicated for the myoblasts cluster 16 and 18. c Scheme of the genetic regulation of skeletal myogenesis from the CPM (red) or somitic mesoderm (green). Created in BioRender. Lescroart, F. (2024) https://BioRender.com/o57x120. d Violin plots showing the level of expression of Pax7, Myf5, Met, MyoD, Myog and Myh3 specifically in the myoblast clusters of gastruloids at day 11. e Violin plots showing the level of expression of Tcf21, Isl1, Pitx2, Tbx1, MyoR and Pax3 specifically in the myoblast clusters at day 11. f, g UMAP representation of day 11 cluster 16. Blue and red dots represent Tbx1 and Pax3 expressing cells, respectively. Black circles represent Myf5 (f) or Myod (g) expressing cells. h Representative FACS analysis of the combined expression of Myh3 and Myog expression in gastruloid cells at day 11 after HCR experiment. Negative controls with no probe are shown on the left. n = 4 independent experiments. i Representative maximum intensity projection (MIP) images of two gastruloids at day 11 after immuno-fluorescent experiment with MyoG antibody (purple). n = 13 gastruloids in 3 independent experiments. a, anterior; p, posterior. Scale bars: 100 µm. j Representative MIP of a gastruloid at day 11 after RNAscope experiment with Tcf21 (yellow), Pax3 (blue) and Myf5 (purple). n = 10 gastruloids in 3 independent experiments. Scale bar: 100 µm. k Representative MIP of a gastruloid at day 11 after RNAscope experiment with Tbx1 (yellow), Pax3 (blue) and Myf5 (purple). n = 9 gastruloids in 3 independent experiments. Scale bar: 100 µm. Gray dotted lines delinate the gastruloid. Optical sections of the area indicated with dotted lines are shown in (k’–k”). White arrowheads indicate overlapping expression of Myf5 with Pax3 (k’) or with Tbx1 (k”). Scale bars for k’ and k”: 25 µm. a, anterior; p, posterior.