Fig. 8: Slower eye regeneration in cave planarians.
From: Reduced adult stem cell fate specification led to eye reduction in cave planarians

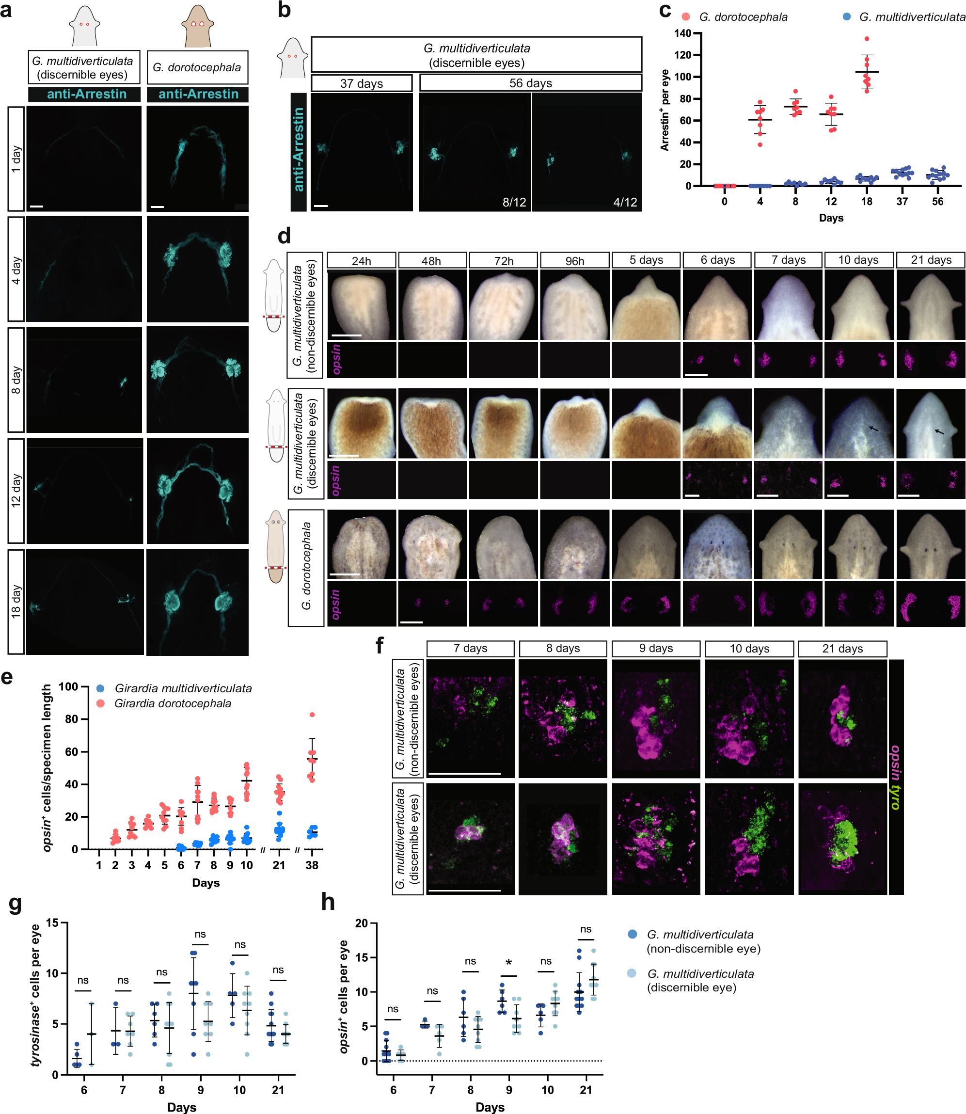
a Cave planarians start to nucleate their eyes eight days after eye resections, whereas surface planarians take a shorter time. b Even after 56 days eyes cave planarians still presented a lower number of photoreceptor cells than expected. c Quantification of PRN (Arrestin+) during regeneration after eye resection in G. dorotocephala (n = 8 for all data points) and G. multidiverticulata (n = 8, for 0, 4, 8, and 12 days; n = 10, for 18 days; n = 12, for 37 and 56 days). d Blastema formation and eye regeneration in blastemas of surface and cave planarians (G. multidiverticulata discernible and non-discernible morphotypes). Live images of regeneration show the differentiation of anterior structures, including eyes and auricles (above); and fluorescent in situ hybridization (FISH) of photoreceptor cells (opsin+ cells) show the early stages of aggregation and differentiation of eye cells (i.e., nucleation) (below). Note that opsin+ cells only appear after 6 days of regeneration in cave planarians. e Quantification (mean ± SD) of photoreceptor cells (opsin+ normalized by specimen length) during regeneration of G. dorotocephala and G. multidiverticulata. f Eye nucleation rates are similar between the discernible and non-discernible eye cave planarian morphotypes; quantification is shown in (g) and (h) with the respective cell quantifications (mean ± SD). Intervals were compared with a Student’s two-tailed t-test. ns, not significant, p > 0.05. Scale bars are 1 mm for live images and 50 µm for FISH images. The sample size for each experiment is provided in the “Quantification, statistics, and reproducibility” section.