Fig. 2: Neuroinflammation mediates endometriosis-associated mechanical allodynia.
From: Schwann cell C5aR1 co-opts inflammasome NLRP1 to sustain pain in a mouse model of endometriosis

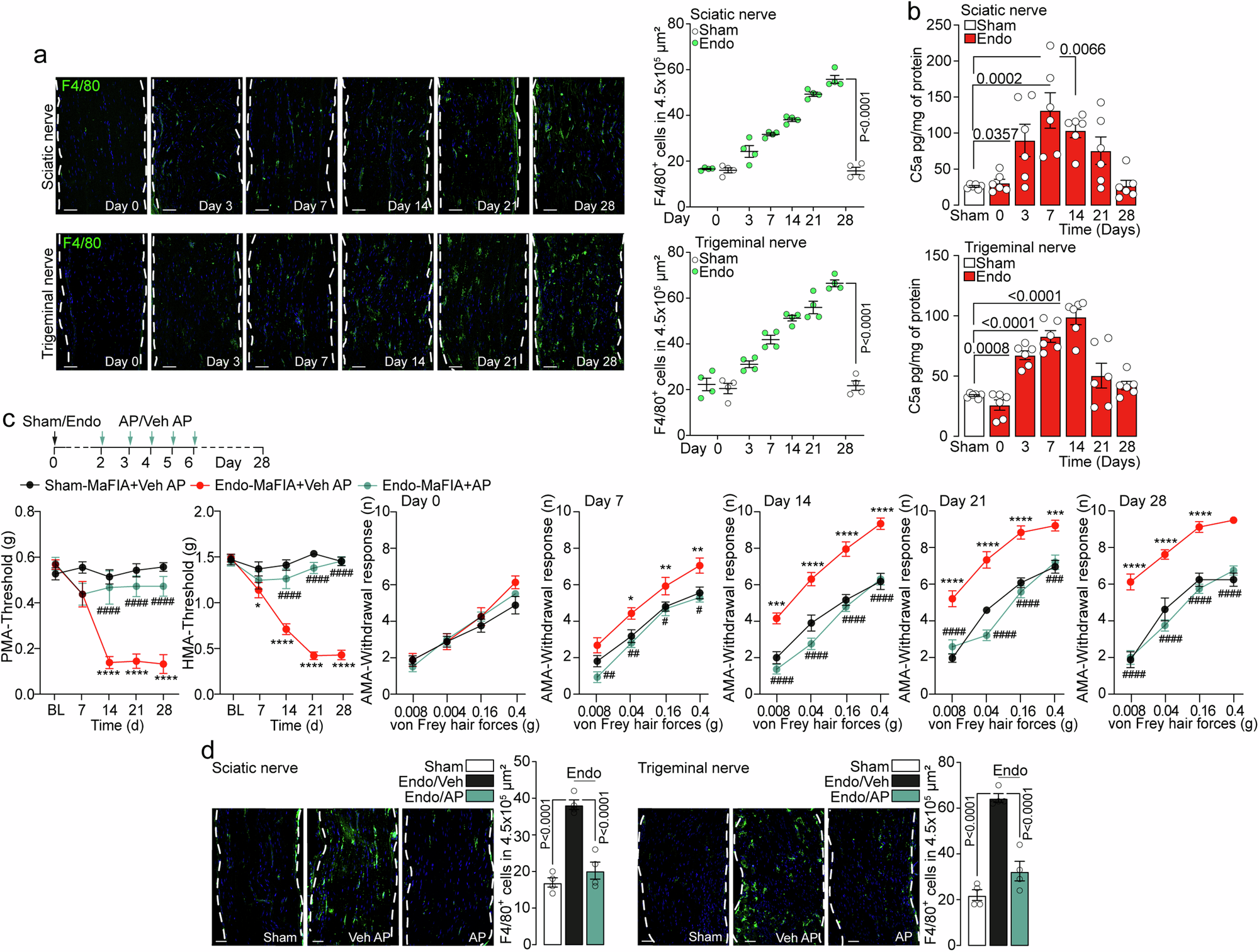
a Representative images and cumulative data of the time-dependent increase of F4/80+ cells in sciatic and trigeminal nerve in endometriotic (endo) or Sham C57BL/6 J female (B6) mice. (n = 4 independent experiments). b Time-dependent C5a levels in sciatic and trigeminal nerve homogenates from endo and Sham B6 mice. (n = 6 independent experiments). c Timeline of the AP20187 (AP) treatment schedule and time-dependent periorbital (PMA), hind paw (HMA) and abdominal (AMA) mechanical allodynia in endo and Sham MaFIA mice after intraperitoneal (i.p.) injection of AP or vehicle (Veh). (n = 8 mice per group). d Representative images and cumulative data of F4/80+ cells in sciatic and trigeminal nerve of endo B6 mice after AP or Veh and in Sham mice (treatment schedule as in b). (n = 4 independent experiments). (Scale bar, 50 μm, dashed lines, perineurium). Data are mean ± s.e.m. a, b, d 1-way ANOVA, c, 2-way ANOVA, Bonferroni correction; *P < 0.05, **P < 0.01, ***P < 0.001, ****P < 0.0001 vs. Sham, ####P < 0.0001 vs. Endo-MaFIA+ Veh AP. Source data are provided as a Source Data file.