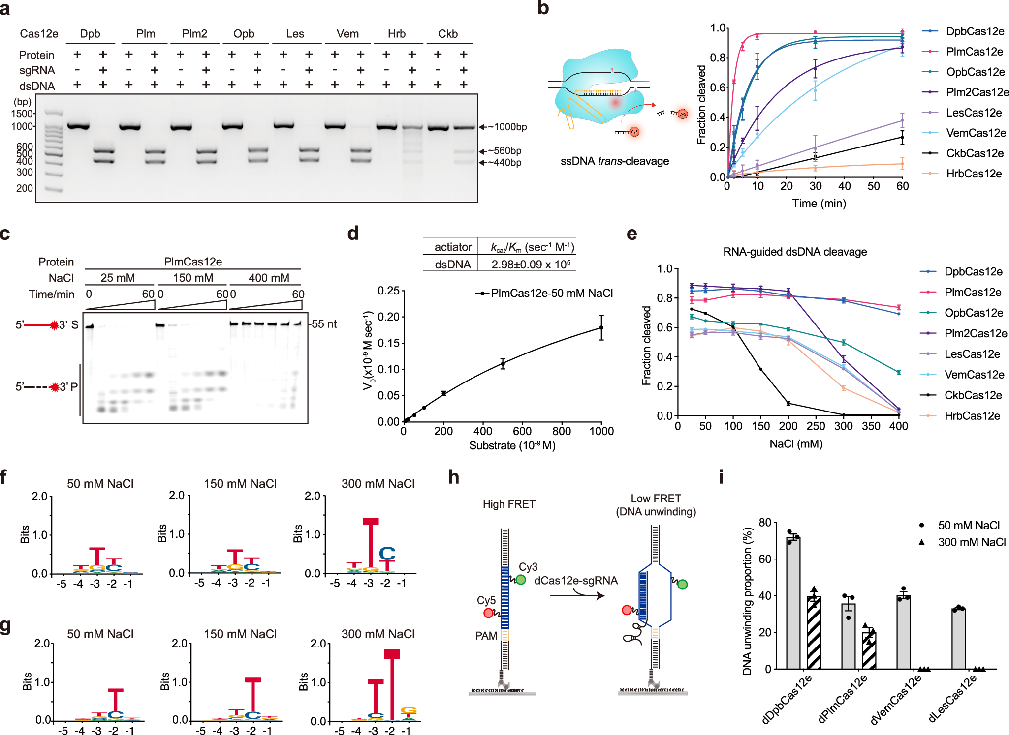
Fig. 2: High salt concentration reduces the trans- and cis-cleavage activities of Cas12e orthologs.
From: Cas12e orthologs evolve variable structural elements to facilitate dsDNA cleavage

a sgRNA-guided 1 kb-dsDNA cleavage assays for Cas12e orthologs. Similar results were obtained in three independent experiments. b Left, schematic of Cas12e (blue)-sgRNA (yellow) RNP complex cleaving target dsDNA (black), resulting in activation of the RuvC nuclease (denoted by a red dot) domain. This schematic is created in BioRender. Liu, J. (2023) BioRender.com/x40b358. Right, comparison of ssDNA trans-cleavage kinetics among Cas12e orthologs at a physiological salt concentration of 150 mM NaCl. Data are shown as mean ± SD from n = 3 independent experiments. c trans-cleavage of 3’-Cy5 labeled 55-nt ssDNA by PlmCas12e under gradients of different salt concentrations. Similar results were obtained in three independent experiments. d Michaelis-Menten kinetic studies of reporter trans-cleavage by PlmCas12e under 50 mM NaCl condition. Data are shown as mean ± SD from n = 3 independent experiments. e Comparison of dsDNA cis-cleavage efficacy among Cas12e orthologs under a gradient of salt concentrations in 0.5 h. Data are shown as mean ± SD from n = 3 independent experiments. Direct lines connecting different points are used to illustrate variations in efficiency. f–g PAM screening results of PlmCas12e (f) and VemCas12e (g) at three salt concentrations. Source data are provided as a Source Data file. h Schematic of smFRET assay to quantify dsDNA unwinding with Cy3-labeling on NTS and Cy5-labeling on TS. i DNA unwinding proportion for different Cas12e orthologs after a 5-min incubation of DNA substrate and Cas12e-sgRNA complex. Data are shown as mean ± SEM from n = 3 technical replicates.