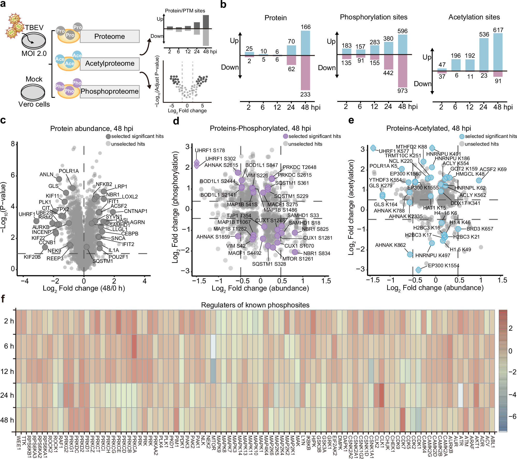
Fig. 1: Proteome, phosphoproteome and acetylproteome analysis upon TBEV infection.

a Vero cells infected with TBEV were collected at 2, 6, 12, 24, and 48 hpi. The cells were lysed and digested into peptides for quantitative proteomics, phosphoproteomics, and acetylproteomics analyses. hpi, hours post-infection. b The number of unique proteins, phosphorylation and acetylation sites exhibiting significant up(blue) or downregulation (purple) at specific time points following TBEV infection (|Log2FC|> 1.5, P value < 0.05). c Volcano plot of protein abundance at 48 hpi compared to the mock-infected cells. d, e Comparison of phosphorylated (d) and acetylated sites (e) with protein abundance at 48 hpi. f Kinases displaying significant changes in activity upon TBEV infection. Statistical significance in b and c was assessed using the two-sided Student’s t-test to determine P values.