Fig. 10: KANK1 in human breast cancer.
From: KANK1 promotes breast cancer development by compromising Scribble-mediated Hippo activation

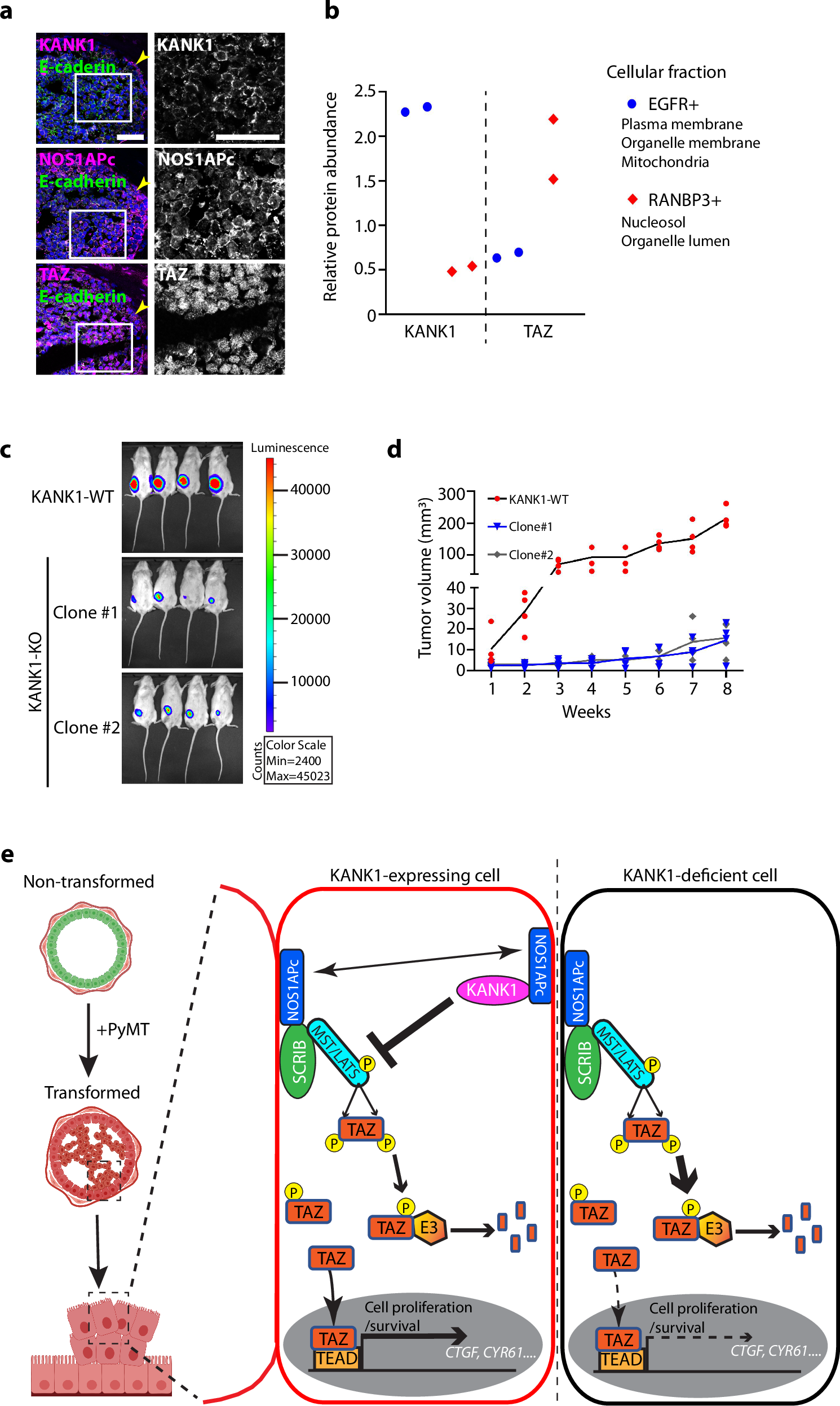
a Human breast cancer tissues immunostained for KANK1 (magenta), NOS1APc-specific antibody (magenta), TAZ (magenta) and E-cadherin (green). Arrow heads indicate tumor cells at the basal side with predominantly cytoplasmic TAZ. Nuclei were counterstained with DAPI. Tissues were from 3 independent breast cancer patients. Scale bars: 50 µm. b Relative protein abundance of KANK1 and TAZ in subcellular fractions of MCF7 cell lysates. Protein abundance in EGFR+ plasma membrane fraction and RANBP3+ nucleosol fraction is shown (n = 2 biological replicates). Note that high KANK1 expression at the plasma membrane correlates with higher TAZ in the nucleus. c MCF7KANK1-WT and MCF7KANK1-KO (2 independent clones) cells were luciferase-labeled and then orthotopically injected into the fat pad of immunodeficient mice. Luciferase intensity indicated by color grading in tumors at the experimental end point are shown. d Weekly monitoring of tumor volume after fat pad injection (n = 4 mice analyzed for each group). All data points and mean are shown. e Model illustrating the proposed mechanism of Hippo signaling pathway by the interplay of KANK1, NOS1APc and SCRIB (Created in BioRender. Guo, S. (2023) BioRender.com/x85q744). Double arrow heads (↔) indicate the competition between SCRIB and KANK1 for NOS1APc binding. Source Data are provided as a Source Data file.