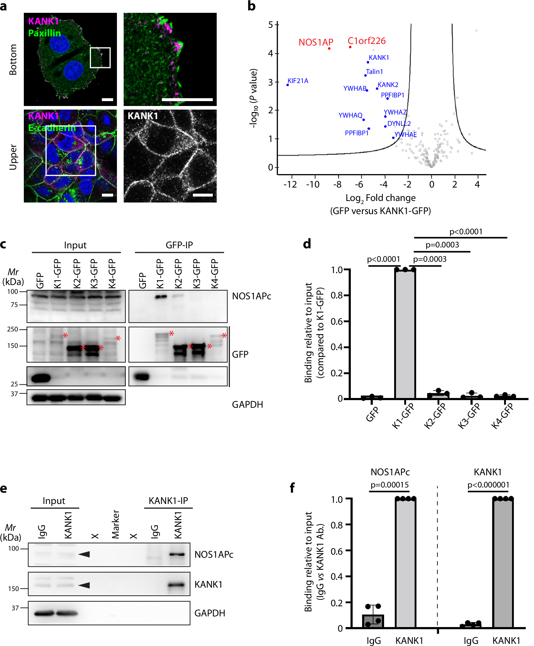
Fig. 4: NOS1APc is an interacting partner for KANK1.
From: KANK1 promotes breast cancer development by compromising Scribble-mediated Hippo activation

a MCF7 cells stained for KANK1 (magenta), Paxillin (green) and E-cadherin (green). Nuclei were counterstained with DAPI (blue). N = 4 independent repeats. Scale bars: 10 µm. b Volcano plot of KANK1-GFP interacting proteins in MCF7 cells (n = 3 biological replicates). Known interactors are highlighted in blue, NOS1AP together with its splice isoform C1orf226 are highlighted in red. P values were calculated by two-sided permuted t-test with 250 randomizations. The black line indicates the significance cut-off (FDR:0.08, s0:2) estimated by the Perseus software. c, d GFP immunoprecipitates (GFP-IP) in lysates from MCF7 cells expressing either GFP alone or GFP-tagged KANK1-KANK4 (K1-GFP to K4-GFP) blotted for pan-NOS1AP and GFP. Representative blot from 3 independent experiments. Expected bands for each KANK-GFP are indicated with red asterisks. GAPDH served as loading control (c). Quantification (d) was performed by normalizing the levels of NOS1APc after IP-enrichment to the corresponding input levels and the loading control. P values were calculated by RM one-way ANOVA with multiple comparisons. Mean ± SD is shown. e, f Endogenous KANK1 immunoprecipitates (IP) in lysates from MCF7 cells blotted for pan-NOS1AP and KANK1. Representative blot from 4 independent experiments. Corresponding bands from input side are indicated with arrowheads. GAPDH served as loading control (e). Quantification (f) was performed by normalizing the levels of NOS1APc and KANK1 after IP-enrichment to their corresponding input levels and the loading control. P values were calculated by multiple paired student t-tests (two-tailed). Mean ± SD is shown. Source Data are provided as a Source Data file.