Fig. 2: Human monocyte-derived macrophage (hMDM) transcriptional response to g2g-L2 and non-g2g-L2 infection.
From: Paired analysis of host and pathogen genomes identifies determinants of human tuberculosis

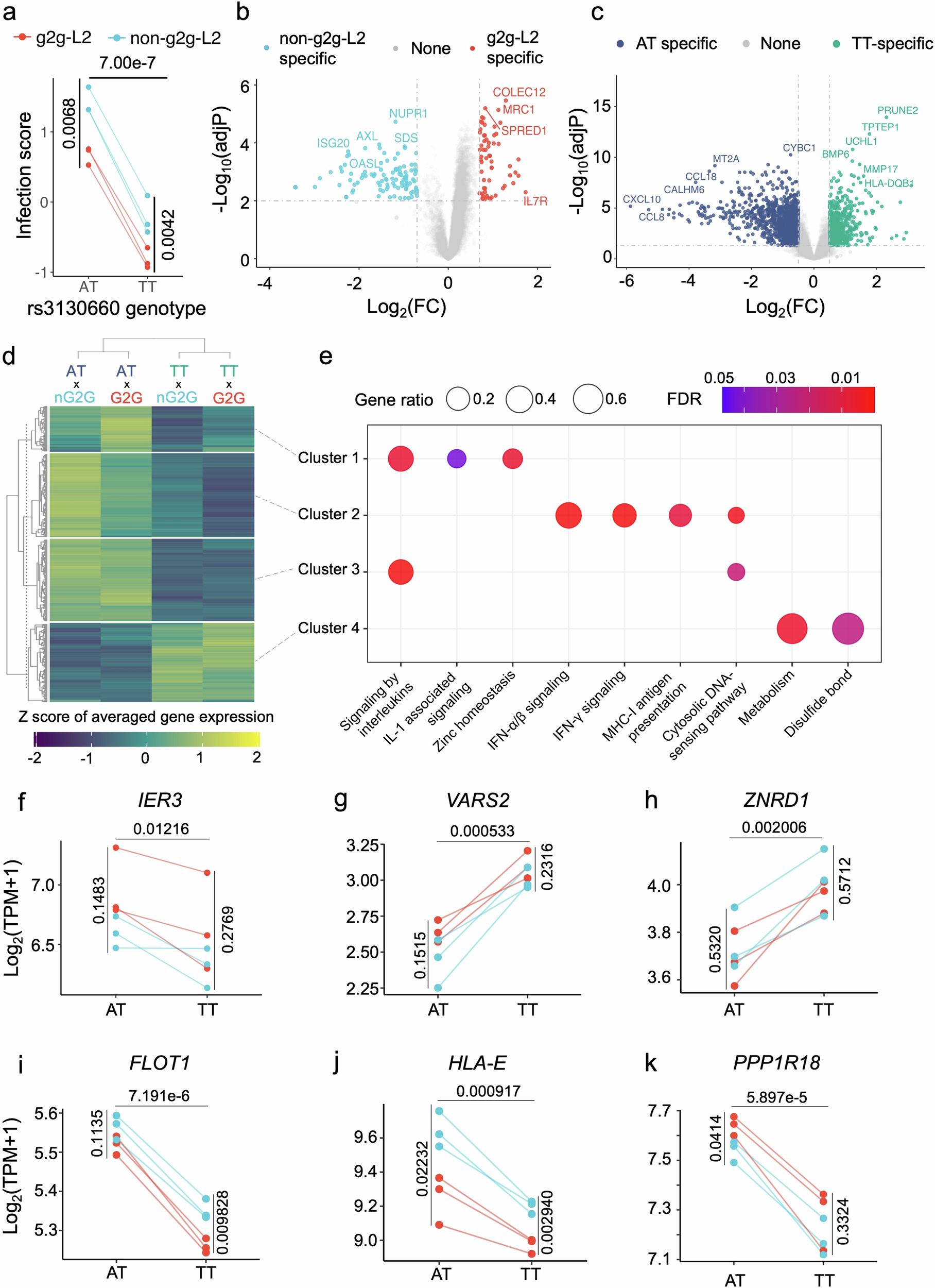
a From n = 12 samples, the infection score is calculated based on gene expression levels of the top 20 infection-induced genes from an independent study. P-values are calculated by two-tailed pairwise student’s t-test. b, c show volcano plots of differentially expressed (DE) genes specific to bacterial strain or donor rs3130660 genotype, respectively. Significance was called by FDR-adjusted P-value < 0.01 and log2(fold-change) >0.7. d Hierarchical clustering of gene expression based on the union DE gene sets from (b–e) Pathway analysis of genes in each cluster from (e). f, k the expression of genes at the cis-region of rs3130660, specifically IER3 (f), VARS2 (g), ZNRD1 (h), FLOT1 (i), HLA-E (j) and PPP1R18 (k). Each dot represents the average gene log2(TPM + 1) of g2g-L2 (red) or non-g2g-L2 (blue) infection within individual AT or TT donors from n = 12 samples. The P-values are calculated by two-tailed pairwise Student’s t-test either between AT and TT donors or between g2g-L2 and non-g2g-L2 within donors with the same genotype. Source data are provided in the Source Data 1 file.