Fig. 3: Boston donor human monocyte-derived macrophage (MDM) transcriptional response to g2g-L2 and non-g2g-L2 infection.
From: Paired analysis of host and pathogen genomes identifies determinants of human tuberculosis

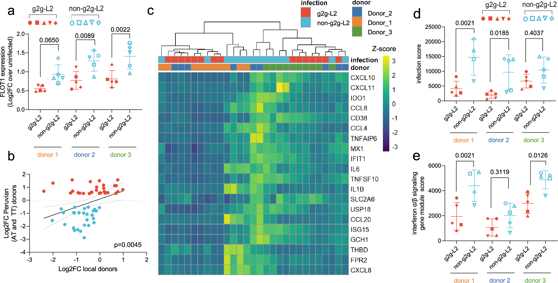
a FLOT1 expression of MDM from three local anonymous donors after g2g-L2 or non-g2g-L2 infection (5 representative strains, n = 5 per donor). Data is presented as mean +/- SD. A two-way ANOVA (two-sided, Sidak’s multiple comparison test) was performed to determine statistical significance for each donor. b Pearson correlation (two-sided) between bacterial-specific DEGs (Fig. 2b) of the Peruvian donor MDMs (n = 12 samples) and their expression in healthy donor MDMs (n = 3 samples). Genes are colored according to their upregulation in the g2g-L2 (red) or non-g2g-L2 (blue) infected Peruvian MDMs. c Heatmap of the top 20 infection-induced genes in g2g-L2 and non-g2g-L2 infected Boston donor MDMs (n = 3). d Canonical Mtb infection gene module score and (e). interferon α/β signaling gene module score after infection with representative g2g-L2 or non-g2g-L2 strains in the local donor MDMs (5 representative strains, n = 5 per donor except donor 1 non-g2g-L2 n = 4). Data are presented as mean +/- SD. A two-way ANOVA (two-sided, Sidak’s multiple comparison test) was performed to determine statistical significance for each donor. Source data are provided in the Source Data 1 file.